• 文献检索
  • 文档翻译
  • 深度研究
  • 学术资讯
  • Suppr Zotero 插件Zotero 插件
  • 邀请有礼
  • 套餐&价格
  • 历史记录
应用&插件
Suppr Zotero 插件Zotero 插件浏览器插件Mac 客户端Windows 客户端微信小程序
定价
高级版会员购买积分包购买API积分包
服务
文献检索文档翻译深度研究API 文档MCP 服务
关于我们
关于 Suppr公司介绍联系我们用户协议隐私条款
关注我们

Suppr 超能文献

核心技术专利:CN118964589B侵权必究
粤ICP备2023148730 号-1Suppr @ 2026

文献检索

告别复杂PubMed语法,用中文像聊天一样搜索,搜遍4000万医学文献。AI智能推荐,让科研检索更轻松。

立即免费搜索

文件翻译

保留排版,准确专业,支持PDF/Word/PPT等文件格式,支持 12+语言互译。

免费翻译文档

深度研究

AI帮你快速写综述,25分钟生成高质量综述,智能提取关键信息,辅助科研写作。

立即免费体验

构建具有再生潜力的人体尺寸胆总管原型:力学、功能、降解及免疫调节的体外评估

Engineering a Human-Sized Common Bile Duct Prototype with Regenerative Potential: In Vitro Evaluation of Mechanics, Function, Degradation, and Immune Modulation.

作者信息

Pasqua Mattia, Barbuto Marianna, Calligaris Matteo, Di Gesù Roberto, Pagano Duilio, Busà Rosalia, Gruttadauria Salvatore, Scilabra Simone Dario, D'Amore Antonio, Francipane Maria Giovanna

机构信息

Ri.MED Foundation, Palermo, 90133, Italy.

Department of Biological, Chemical and Pharmaceutical Sciences and Technologies (STeBiCeF), University of Palermo, Palermo, 90128, Italy.

出版信息

Adv Healthc Mater. 2025 Aug;14(21):e2501660. doi: 10.1002/adhm.202501660. Epub 2025 Jun 16.

DOI:10.1002/adhm.202501660
PMID:40522170
原文链接:https://pmc.ncbi.nlm.nih.gov/articles/PMC12365629/
Abstract

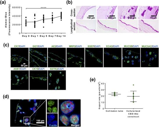
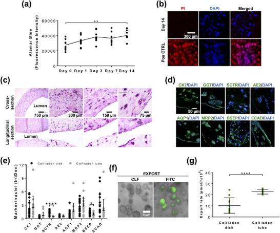
Tissue engineering offers new hope for treating biliary defects. Several scaffolds have been proposed, but their properties have not been fully investigated. In this study, the design, fabrication, and characterization of a novel common bile duct (CBD)-like prototype are described. This prototype combines two biocompatible biomaterials, methacrylated type I collagen (CollMA) and poly(ε-caprolactone) (PCL), along with biliary epithelial cells. CollMA supports the organization of biliary epithelial cells into a functional biliary-like epithelium, as shown by histological, functional, and proteomic assays, while PCL provides mechanical strength. The biological and mechanical phases of the prototype are integrated into a multiphasic tubular scaffold using molding and electrospinning techniques. The final CBD-like prototype consists of three interpenetrating phases: from innermost to outermost, these are biliary epithelial cell-laden CollMA, PCL, and CollMA. This design overcomes challenges seen in multilayer constructs, such as interlayer delamination and lack of homogeneity. The prototype remains stable under physiological conditions, enables bile flow without leakage, and exhibits bile acid transport and modification activities, warranting future in vivo preclinical evaluation. In an ex vivo human blood assay, the acellular prototype elicited a favorable immune response, limiting inflammation and promoting sustained release of epidermal growth factor (EGF), indicating its potential to support regenerative processes.

摘要

组织工程为治疗胆管缺损带来了新希望。已经提出了几种支架,但它们的性能尚未得到充分研究。在本研究中,描述了一种新型胆总管(CBD)样原型的设计、制造和表征。该原型将两种生物相容性生物材料——甲基丙烯酸化I型胶原蛋白(CollMA)和聚己内酯(PCL)——与胆管上皮细胞结合在一起。组织学、功能和蛋白质组学分析表明,CollMA支持胆管上皮细胞组织成功能性胆管样上皮,而PCL提供机械强度。使用成型和静电纺丝技术将原型的生物和机械阶段整合到一个多相管状支架中。最终的CBD样原型由三个相互贯穿的阶段组成:从最内层到最外层,依次为负载胆管上皮细胞的CollMA、PCL和CollMA。这种设计克服了多层结构中出现的挑战,如层间分层和缺乏均匀性。该原型在生理条件下保持稳定,能够实现胆汁流动而无渗漏,并表现出胆汁酸转运和修饰活性,值得未来进行体内临床前评估。在一项体外人体血液试验中,脱细胞原型引发了良好的免疫反应,限制了炎症并促进了表皮生长因子(EGF)的持续释放,表明其具有支持再生过程的潜力。

https://cdn.ncbi.nlm.nih.gov/pmc/blobs/990f/12365629/d04869fc959e/ADHM-14-0-g003.jpg
https://cdn.ncbi.nlm.nih.gov/pmc/blobs/990f/12365629/aa1296d1e8ed/ADHM-14-0-g007.jpg
https://cdn.ncbi.nlm.nih.gov/pmc/blobs/990f/12365629/3ea22fd030ca/ADHM-14-0-g011.jpg
https://cdn.ncbi.nlm.nih.gov/pmc/blobs/990f/12365629/a019f4d2786a/ADHM-14-0-g012.jpg
https://cdn.ncbi.nlm.nih.gov/pmc/blobs/990f/12365629/f488b7c099fe/ADHM-14-0-g002.jpg
https://cdn.ncbi.nlm.nih.gov/pmc/blobs/990f/12365629/0ee2fe9e650f/ADHM-14-0-g004.jpg
https://cdn.ncbi.nlm.nih.gov/pmc/blobs/990f/12365629/7e8dffbf939f/ADHM-14-0-g001.jpg
https://cdn.ncbi.nlm.nih.gov/pmc/blobs/990f/12365629/7b4f6b59a9ab/ADHM-14-0-g009.jpg
https://cdn.ncbi.nlm.nih.gov/pmc/blobs/990f/12365629/0c24e52babbc/ADHM-14-0-g006.jpg
https://cdn.ncbi.nlm.nih.gov/pmc/blobs/990f/12365629/ad92aa5c03e3/ADHM-14-0-g010.jpg
https://cdn.ncbi.nlm.nih.gov/pmc/blobs/990f/12365629/e51d14adafb3/ADHM-14-0-g005.jpg
https://cdn.ncbi.nlm.nih.gov/pmc/blobs/990f/12365629/d04869fc959e/ADHM-14-0-g003.jpg
https://cdn.ncbi.nlm.nih.gov/pmc/blobs/990f/12365629/aa1296d1e8ed/ADHM-14-0-g007.jpg
https://cdn.ncbi.nlm.nih.gov/pmc/blobs/990f/12365629/3ea22fd030ca/ADHM-14-0-g011.jpg
https://cdn.ncbi.nlm.nih.gov/pmc/blobs/990f/12365629/a019f4d2786a/ADHM-14-0-g012.jpg
https://cdn.ncbi.nlm.nih.gov/pmc/blobs/990f/12365629/f488b7c099fe/ADHM-14-0-g002.jpg
https://cdn.ncbi.nlm.nih.gov/pmc/blobs/990f/12365629/0ee2fe9e650f/ADHM-14-0-g004.jpg
https://cdn.ncbi.nlm.nih.gov/pmc/blobs/990f/12365629/7e8dffbf939f/ADHM-14-0-g001.jpg
https://cdn.ncbi.nlm.nih.gov/pmc/blobs/990f/12365629/7b4f6b59a9ab/ADHM-14-0-g009.jpg
https://cdn.ncbi.nlm.nih.gov/pmc/blobs/990f/12365629/0c24e52babbc/ADHM-14-0-g006.jpg
https://cdn.ncbi.nlm.nih.gov/pmc/blobs/990f/12365629/ad92aa5c03e3/ADHM-14-0-g010.jpg
https://cdn.ncbi.nlm.nih.gov/pmc/blobs/990f/12365629/e51d14adafb3/ADHM-14-0-g005.jpg
https://cdn.ncbi.nlm.nih.gov/pmc/blobs/990f/12365629/d04869fc959e/ADHM-14-0-g003.jpg

相似文献

1
Engineering a Human-Sized Common Bile Duct Prototype with Regenerative Potential: In Vitro Evaluation of Mechanics, Function, Degradation, and Immune Modulation.构建具有再生潜力的人体尺寸胆总管原型:力学、功能、降解及免疫调节的体外评估
Adv Healthc Mater. 2025 Aug;14(21):e2501660. doi: 10.1002/adhm.202501660. Epub 2025 Jun 16.
2
Prescription of Controlled Substances: Benefits and Risks管制药品的处方:益处与风险
3
Improving biological and mechanical properties of bioprinted PCL-alginate-chondrocyte scaffolds for patellofemoral cartilage tissue regeneration.提高用于髌股软骨组织再生的生物打印 PCL-海藻酸盐-软骨细胞支架的生物和机械性能。
J Biomater Sci Polym Ed. 2024 Nov;35(16):2549-2569. doi: 10.1080/09205063.2024.2385182. Epub 2024 Jul 30.
4
characterization of 3D printed polycaprolactone/graphene oxide scaffolds impregnated with alginate and gelatin hydrogels for bone tissue engineering.用于骨组织工程的负载藻酸盐和明胶水凝胶的3D打印聚己内酯/氧化石墨烯支架的表征
J Biomater Appl. 2025 Apr 25:8853282251336552. doi: 10.1177/08853282251336552.
5
Design and characterization of AgVO-HAP/GO@PCL ceramic-based scaffolds for enhanced wound healing and tissue regeneration.用于促进伤口愈合和组织再生的AgVO-HAP/GO@PCL陶瓷基支架的设计与表征
J Mater Sci Mater Med. 2025 Jun 25;36(1):55. doi: 10.1007/s10856-025-06907-1.
6
Management of urinary stones by experts in stone disease (ESD 2025).结石病专家对尿路结石的管理(2025年结石病专家共识)
Arch Ital Urol Androl. 2025 Jun 30;97(2):14085. doi: 10.4081/aiua.2025.14085.
7
Computational Fluid Dynamics Modeling of Material Transport Through Triply Periodic Minimal Surface Scaffolds for Bone Tissue Engineering.用于骨组织工程的通过三重周期最小表面支架的物质传输的计算流体动力学建模
J Biomech Eng. 2025 Mar 1;147(3). doi: 10.1115/1.4067575.
8
Boron-Doped Mesoporous Bioactive Glass Nanoparticles (B-MBGNs) in Poly(ε-caprolactone)/Poly(propylene succinate--glycerol succinate) Nanofiber Mats for Tissue Engineering.用于组织工程的聚(ε-己内酯)/聚(琥珀酸丙酯-琥珀酸甘油酯)纳米纤维垫中的硼掺杂介孔生物活性玻璃纳米颗粒(B-MBGNs)
ACS Appl Bio Mater. 2025 Jul 21;8(7):5557-5567. doi: 10.1021/acsabm.4c01871. Epub 2025 Jun 13.
9
Biocompatibility and Bone Regeneration by Shape Memory Polymer Scaffolds.形状记忆聚合物支架的生物相容性与骨再生
J Biomed Mater Res A. 2025 Jan;113(1):e37806. doi: 10.1002/jbm.a.37806. Epub 2024 Oct 15.
10
Engineering Shape to Overcome Contraction: The Role of Polymer-Collagen Hybrids in Advanced Dermal Substitutes.塑造形状以克服收缩:聚合物-胶原蛋白杂化物在先进真皮替代物中的作用。
J Biomed Mater Res A. 2025 Jan;113(1):e37805. doi: 10.1002/jbm.a.37805. Epub 2024 Oct 9.

本文引用的文献

1
A Microgel-Hydrogel Hybrid for Functional Compensation and Mechanical Stability in 3D Printed Cell-Dense Vascularized Liver Tissue.一种用于3D打印细胞密集型血管化肝组织功能补偿和机械稳定性的微凝胶-水凝胶复合材料
Adv Mater. 2025 Jul;37(28):e2413940. doi: 10.1002/adma.202413940. Epub 2025 Apr 13.
2
IL-17 signaling in primary sclerosing cholangitis patient-derived organoids.原发性硬化性胆管炎患者来源类器官中的 IL-17 信号转导。
Hepatol Commun. 2024 Jun 3;8(6). doi: 10.1097/HC9.0000000000000454. eCollection 2024 Jun 1.
3
UVA/UVB Irradiation Exerts a Distinct Phototoxic Effect on Human Keratinocytes Compared to Human Malignant Melanoma Cells.
与人类恶性黑色素瘤细胞相比,UVA/UVB照射对人类角质形成细胞具有明显的光毒性作用。
Life (Basel). 2023 May 8;13(5):1144. doi: 10.3390/life13051144.
4
GBE1 Promotes Glioma Progression by Enhancing Aerobic Glycolysis through Inhibition of FBP1.GBE1 通过抑制 FBP1 增强有氧糖酵解促进胶质瘤进展。
Cancers (Basel). 2023 Mar 3;15(5):1594. doi: 10.3390/cancers15051594.
5
Utilization of livers donated after circulatory death for transplantation - An international comparison.循环死亡后捐赠肝脏用于移植的情况——一项国际比较。
J Hepatol. 2023 May;78(5):1007-1016. doi: 10.1016/j.jhep.2023.01.025. Epub 2023 Feb 4.
6
Author Correction: Complex bile duct network formation within liver decellularized extracellular matrix hydrogels.作者更正:肝脱细胞细胞外基质水凝胶内复杂胆管网络的形成
Sci Rep. 2023 Jan 17;13(1):923. doi: 10.1038/s41598-022-26508-0.
7
NDRG1 in Cancer: A Suppressor, Promoter, or Both?NDRG1在癌症中的作用:抑癌基因、促癌基因,还是二者兼具?
Cancers (Basel). 2022 Nov 22;14(23):5739. doi: 10.3390/cancers14235739.
8
Long-Term Characteristics of Human-Derived Biliary Organoids under a Single Continuous Culture Condition.人源性胆管类器官在单一连续培养条件下的长期特征。
Cells. 2022 Nov 27;11(23):3797. doi: 10.3390/cells11233797.
9
Intraductal fully covered self-expandable metal stent versus multiple plastic stents for treating biliary anastomotic strictures after liver transplantation.经内镜胆管腔内覆膜自膨式金属支架与多枚塑料支架治疗肝移植术后胆吻合口狭窄的对比研究。
Gastrointest Endosc. 2023 Apr;97(4):704-712.e2. doi: 10.1016/j.gie.2022.11.018. Epub 2022 Nov 30.
10
Polybutylene Succinate Processing and Evaluation as a Micro Fibrous Graft for Tissue Engineering Applications.聚丁二酸丁二醇酯作为组织工程应用的微纤维移植物的加工与评价
Polymers (Basel). 2022 Oct 23;14(21):4486. doi: 10.3390/polym14214486.