Zhou Jingyu, Yang Qingluan, Xu Haoxin, Chen Huaxin, Jiang Ning, Ou Qinfang, Qian Mengqing, Lin Xing, Yang Yixuan, Zhou Feiran, Xu Yuzhen, Liu Qianqian, Liu Yuanyuan, Gao Yan, Zhang Wenhong, Shao Lingyun, Ruan Qiaoling
Department of Infectious Diseases, Shanghai Key Laboratory of Infectious Diseases and Biosafety Emergency Response, National Medical Center for Infectious Diseases, Huashan Hospital, Fudan University, Shanghai, China.
Department of Pulmonary Diseases, Wuxi Fifth People's Hospital, Wuxi, China.
PLoS Pathog. 2025 Jun 17;21(6):e1013228. doi: 10.1371/journal.ppat.1013228. eCollection 2025 Jun.
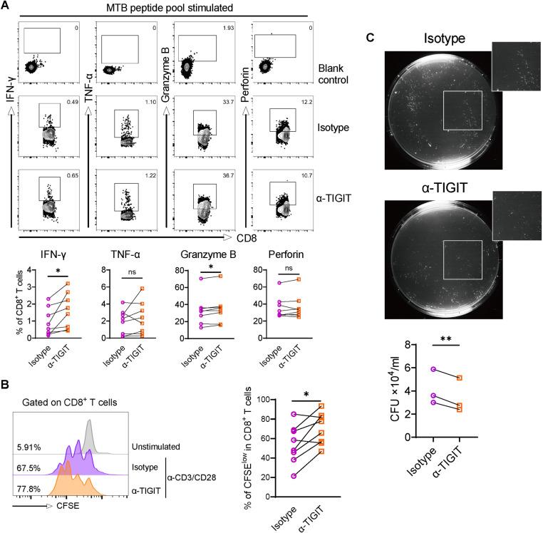
Despite the therapeutic benefit of immune checkpoint blockade in cancers, there is no consensus on its effect in infectious diseases. Here we investigated whether blocking the immune checkpoint T cell immunoreceptor with immunoglobulin and immunoreceptor tyrosine-based inhibitory motif domains (TIGIT) increases T cell immunity in active Mycobacterium tuberculosis infection. TIGIT expression in both peripheral blood and lung lesions in tuberculosis patients was assessed, and the correlation with clinical features analyzed. The functional status of TIGIT+ and TIGIT-CD8+ T cell subsets in tuberculosis patients was analyzed by flow cytometry and transcriptome analysis. To investigate the regulatory effect of TIGIT, the function of CD8+ T cells in tuberculosis patients and bacterial load in a tuberculosis mouse model were assessed after in vitro and in vivo TIGIT blockade. In active tuberculosis patients, TIGIT expression on CD8+ T cells in the peripheral blood was significantly upregulated and positively correlated with disease severity. TIGIT expression in lung lesions was significantly higher in patients with pulmonary tuberculosis than in patients infected with other pathogens. TIGIT+CD8+ T cells exhibited higher activation and differentiation levels, increased expression levels of cytokines and cytotoxic molecules, and showed gene expression features of natural killer-like cytotoxic effector CD8+ T cells. TIGIT blockade increased the ability of human CD8+ T cells to produce effector molecules and kill intracellular bacteria in vitro. Importantly, blocking TIGIT reduced lung bacterial burden in mice infected with M. tuberculosis. The findings reveal that in active tuberculosis patients, activated CD8+ T cells express TIGIT and blocking TIGIT enhances CD8+ T cell function and promotes clearance of M. tuberculosis. The findings also suggest that TIGIT limits T cell immunity in tuberculosis and implicate TIGIT blockade as a novel strategy for tuberculosis therapy.
尽管免疫检查点阻断在癌症治疗中具有益处,但对于其在传染病中的作用尚无共识。在此,我们研究了阻断免疫检查点——具有免疫球蛋白和基于免疫受体酪氨酸的抑制性基序结构域的T细胞免疫受体(TIGIT)——是否能增强活动性结核分枝杆菌感染中的T细胞免疫。评估了结核病患者外周血和肺部病变中TIGIT的表达,并分析了其与临床特征的相关性。通过流式细胞术和转录组分析,分析了结核病患者中TIGIT+和TIGIT-CD8+ T细胞亚群的功能状态。为了研究TIGIT的调节作用,在体外和体内阻断TIGIT后,评估了结核病患者中CD8+ T细胞的功能以及结核小鼠模型中的细菌载量。在活动性结核病患者中,外周血CD8+ T细胞上的TIGIT表达显著上调,且与疾病严重程度呈正相关。肺结核患者肺部病变中的TIGIT表达显著高于感染其他病原体的患者。TIGIT+CD8+ T细胞表现出更高的激活和分化水平、细胞因子和细胞毒性分子表达水平增加,并呈现出自然杀伤样细胞毒性效应CD8+ T细胞的基因表达特征。阻断TIGIT可增强人CD8+ T细胞在体外产生效应分子和杀伤细胞内细菌的能力。重要的是,阻断TIGIT可降低感染结核分枝杆菌小鼠的肺部细菌载量。这些发现表明,在活动性结核病患者中,活化的CD8+ T细胞表达TIGIT,阻断TIGIT可增强CD8+ T细胞功能并促进结核分枝杆菌的清除。这些发现还表明,TIGIT限制了结核病中的T细胞免疫,并提示阻断TIGIT是一种新型的结核病治疗策略。