• 文献检索
  • 文档翻译
  • 深度研究
  • 学术资讯
  • Suppr Zotero 插件Zotero 插件
  • 邀请有礼
  • 套餐&价格
  • 历史记录
应用&插件
Suppr Zotero 插件Zotero 插件浏览器插件Mac 客户端Windows 客户端微信小程序
定价
高级版会员购买积分包购买API积分包
服务
文献检索文档翻译深度研究API 文档MCP 服务
关于我们
关于 Suppr公司介绍联系我们用户协议隐私条款
关注我们

Suppr 超能文献

核心技术专利:CN118964589B侵权必究
粤ICP备2023148730 号-1Suppr @ 2026

文献检索

告别复杂PubMed语法,用中文像聊天一样搜索,搜遍4000万医学文献。AI智能推荐,让科研检索更轻松。

立即免费搜索

文件翻译

保留排版,准确专业,支持PDF/Word/PPT等文件格式,支持 12+语言互译。

免费翻译文档

深度研究

AI帮你快速写综述,25分钟生成高质量综述,智能提取关键信息,辅助科研写作。

立即免费体验

靶向动力相关蛋白1(Drp1)通过活性氧(ROS)-过氧化物酶体增殖物激活受体γ共激活因子1α(PGC1-α)-核因子E2相关因子1/2(Nrf1/2)途径抑制食管鳞状细胞癌(ESCC)进展。

Targeting Drp1 inhibits ESCC progression via the ROS-PGC1-α-Nrf1/2 pathway.

作者信息

Jiang Zhixiong, Yang Yating, Zhou Jinchi, Li Xin, Meng Qingqing, Yu Xiangyi, Xue Yaxin, Li Mengyu, Cai Yichen, Han Pengchun, Jiang Mingjun, Wang Huizhen, Liu Congrong, Zhao Jing, Wan Lixin, Bao Dengke

机构信息

Laboratory of Cancer Biomarkers and Liquid Biopsy, School of Pharmacy, Henan University, Kaifeng, 475000, Henan, China.

The Zhongzhou Laboratory for Integrative Biology, Henan University, Zhengzhou, 450000, Henan, China.

出版信息

J Transl Med. 2025 Jun 17;23(1):674. doi: 10.1186/s12967-025-06697-8.

DOI:10.1186/s12967-025-06697-8
PMID:40528181
原文链接:https://pmc.ncbi.nlm.nih.gov/articles/PMC12175380/
Abstract

BACKGROUND

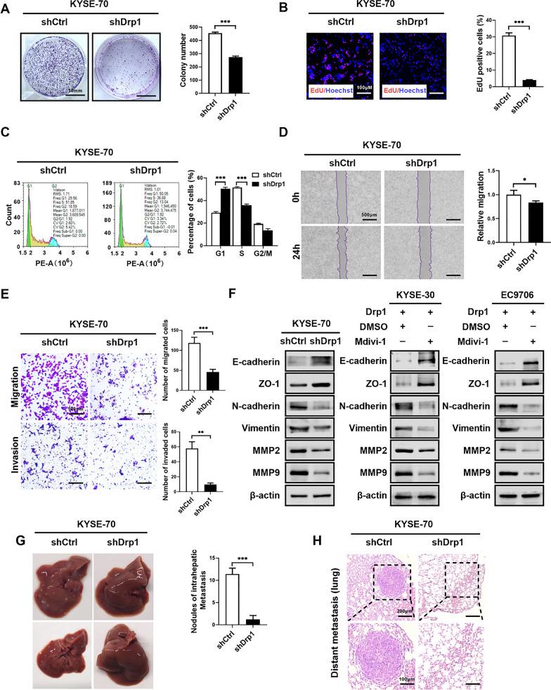
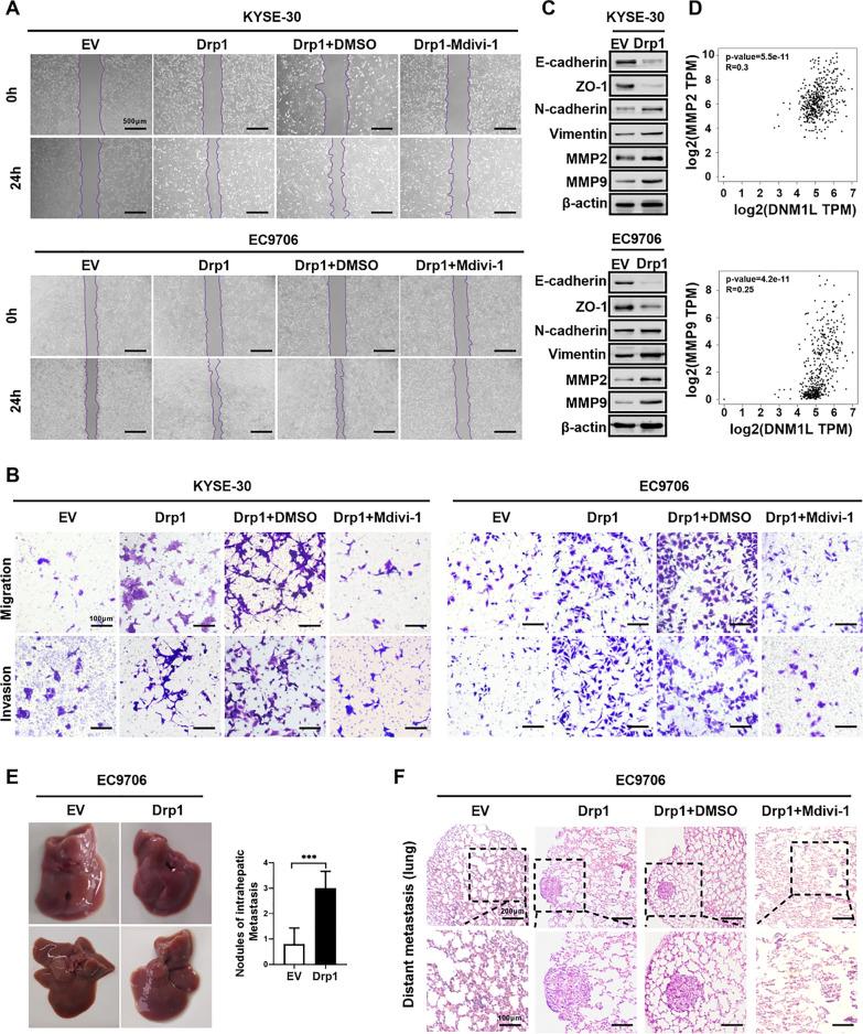
Esophageal squamous cell carcinoma (ESCC) ranks among the most prevalent malignancies of the digestive tract. Due to the absence of obvious symptoms in patients with early-stage ESCC, most cases are diagnosed at advanced stages, highlighting the urgent need to investigate the specific mechanisms underlying ESCC progression. Mitochondrial dysfunction plays a pivotal role in tumor progression by regulating multiple biological processes. Dynamin-related protein 1 (Drp1), which is involved in the regulation of mitochondrial fission, is closely associated with tumor progression. However, its role in the metastasis of ESCC remains to be fully elucidated.

METHODS

This study utilized database analysis and immunohistochemistry to evaluate the expression of Drp1 in ESCC tissues. Functional cell experiments and mouse models were performed to elucidate the mechanisms by which Drp1 influences ESCC cell growth and metastasis. Furthermore, the TargetScan online platform was employed to predict microRNAs that may interact with Drp1 to further explore the specific mechanism of Drp1 on the progression of ESCC.

RESULTS

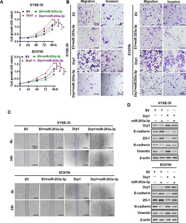
We found that high expression of Drp1 was correlated with poor prognosis of ESCC patients. Furthermore, Drp1 overexpression significantly enhanced the growth and metastasis of ESCC cell both in vitro and in vivo. Mechanistically, we showed that Drp1 overexpression activated the PGC1-α-Nrf1/2 signaling and promoted the process of epithelial-mesenchymal transition (EMT) in ESCC cells, thereby facilitating tumor cell metastasis. Additionally, miR-203a-3p targeted and down-regulated Drp1 expression in ESCC cells, effectively inhibiting Drp1-mediated metastasis through the ROS-PGC1-α-Nrf1/2 pathway.

CONCLUSIONS

These findings uncover that Drp1 overexpression drived the growth and metastasis of ESCC via ROS-PGC1-α-Nrf1/2 signaling pathway, while miR-203a-3p significantly inhibited Drp1 expression and its capacity to mediate the malignant progression of ESCC cells. Our results provide potential novel therapeutic targets for the treatment of ESCC.

摘要

背景

食管鳞状细胞癌(ESCC)是消化道最常见的恶性肿瘤之一。由于早期ESCC患者没有明显症状,大多数病例在晚期才被诊断出来,这凸显了迫切需要研究ESCC进展的具体机制。线粒体功能障碍通过调节多种生物学过程在肿瘤进展中起关键作用。参与线粒体分裂调节的动力相关蛋白1(Drp1)与肿瘤进展密切相关。然而,其在ESCC转移中的作用仍有待充分阐明。

方法

本研究利用数据库分析和免疫组织化学评估Drp1在ESCC组织中的表达。进行功能细胞实验和小鼠模型以阐明Drp1影响ESCC细胞生长和转移的机制。此外,利用TargetScan在线平台预测可能与Drp1相互作用的微小RNA,以进一步探索Drp1在ESCC进展中的具体机制。

结果

我们发现Drp1高表达与ESCC患者的不良预后相关。此外,Drp1过表达在体外和体内均显著增强了ESCC细胞的生长和转移。机制上,我们表明Drp1过表达激活了PGC1-α-Nrf1/2信号通路,并促进了ESCC细胞中的上皮-间质转化(EMT)过程,从而促进肿瘤细胞转移。此外,miR-203a-3p靶向并下调ESCC细胞中Drp1的表达,通过ROS-PGC1-α-Nrf1/2途径有效抑制Drp1介导的转移。

结论

这些发现揭示了Drp1过表达通过ROS-PGC1-α-Nrf1/2信号通路驱动ESCC的生长和转移,而miR-203a-3p显著抑制Drp1表达及其介导ESCC细胞恶性进展的能力。我们的结果为ESCC的治疗提供了潜在的新型治疗靶点。

https://cdn.ncbi.nlm.nih.gov/pmc/blobs/37e0/12175380/b3f3a806fa62/12967_2025_6697_Fig7_HTML.jpg
https://cdn.ncbi.nlm.nih.gov/pmc/blobs/37e0/12175380/b566643465e2/12967_2025_6697_Fig1_HTML.jpg
https://cdn.ncbi.nlm.nih.gov/pmc/blobs/37e0/12175380/a88d01f52cca/12967_2025_6697_Fig2_HTML.jpg
https://cdn.ncbi.nlm.nih.gov/pmc/blobs/37e0/12175380/0c9f67d8bb81/12967_2025_6697_Fig3_HTML.jpg
https://cdn.ncbi.nlm.nih.gov/pmc/blobs/37e0/12175380/aa372400f5d1/12967_2025_6697_Fig4_HTML.jpg
https://cdn.ncbi.nlm.nih.gov/pmc/blobs/37e0/12175380/2e2ca12ec219/12967_2025_6697_Fig5_HTML.jpg
https://cdn.ncbi.nlm.nih.gov/pmc/blobs/37e0/12175380/9ebb0958d9c5/12967_2025_6697_Fig6_HTML.jpg
https://cdn.ncbi.nlm.nih.gov/pmc/blobs/37e0/12175380/b3f3a806fa62/12967_2025_6697_Fig7_HTML.jpg
https://cdn.ncbi.nlm.nih.gov/pmc/blobs/37e0/12175380/b566643465e2/12967_2025_6697_Fig1_HTML.jpg
https://cdn.ncbi.nlm.nih.gov/pmc/blobs/37e0/12175380/a88d01f52cca/12967_2025_6697_Fig2_HTML.jpg
https://cdn.ncbi.nlm.nih.gov/pmc/blobs/37e0/12175380/0c9f67d8bb81/12967_2025_6697_Fig3_HTML.jpg
https://cdn.ncbi.nlm.nih.gov/pmc/blobs/37e0/12175380/aa372400f5d1/12967_2025_6697_Fig4_HTML.jpg
https://cdn.ncbi.nlm.nih.gov/pmc/blobs/37e0/12175380/2e2ca12ec219/12967_2025_6697_Fig5_HTML.jpg
https://cdn.ncbi.nlm.nih.gov/pmc/blobs/37e0/12175380/9ebb0958d9c5/12967_2025_6697_Fig6_HTML.jpg
https://cdn.ncbi.nlm.nih.gov/pmc/blobs/37e0/12175380/b3f3a806fa62/12967_2025_6697_Fig7_HTML.jpg

相似文献

1
Targeting Drp1 inhibits ESCC progression via the ROS-PGC1-α-Nrf1/2 pathway.靶向动力相关蛋白1(Drp1)通过活性氧(ROS)-过氧化物酶体增殖物激活受体γ共激活因子1α(PGC1-α)-核因子E2相关因子1/2(Nrf1/2)途径抑制食管鳞状细胞癌(ESCC)进展。
J Transl Med. 2025 Jun 17;23(1):674. doi: 10.1186/s12967-025-06697-8.
2
Hypoxia-induced PGK1 expression promotes esophageal squamous cell carcinoma progression via stimulating MYH9-mediated GSK3β/β-catenin signalling.缺氧诱导的PGK1表达通过刺激MYH9介导的GSK3β/β-连环蛋白信号通路促进食管鳞状细胞癌进展。
Clin Transl Med. 2025 Jun;15(6):e70376. doi: 10.1002/ctm2.70376.
3
circ-NOLC1 inhibits the development of cervical cancer by regulating miR-330-5p-PALM signaling axis.环状非编码RNA NOLC1通过调控miR-330-5p-PALM信号轴抑制宫颈癌的发展。
Hereditas. 2025 Jun 18;162(1):108. doi: 10.1186/s41065-025-00478-5.
4
The Tumor-Suppressive Role of miR-204-5p Through Targeting Ezrin in Breast Cancer: Experimental Evidence From Cell Lines and Clinical Samples.miR-204-5p通过靶向埃兹蛋白在乳腺癌中的肿瘤抑制作用:来自细胞系和临床样本的实验证据
Clin Breast Cancer. 2025 Jul;25(5):e588-e596. doi: 10.1016/j.clbc.2025.02.013. Epub 2025 Mar 19.
5
Circular RNA circNTRK2 facilitates the progression of esophageal squamous cell carcinoma through up-regulating NRIP1 expression via miR-140-3p.环状 RNA circNTRK2 通过上调 miR-140-3p 表达促进食管鳞癌细胞的进展。
J Exp Clin Cancer Res. 2020 Jul 11;39(1):133. doi: 10.1186/s13046-020-01640-9.
6
promotes the progression of gastric cancer through the focal adhesion kinase/phosphatidyl-inositol-3-kinase/protein kinase B pathway and epithelial-mesenchymal transition.通过粘着斑激酶/磷脂酰肌醇-3-激酶/蛋白激酶B通路和上皮-间质转化促进胃癌进展。
World J Gastroenterol. 2025 Jan 14;31(2):100898. doi: 10.3748/wjg.v31.i2.100898.
7
Molecular feature-based classification of retroperitoneal liposarcoma: a prospective cohort study.基于分子特征的腹膜后脂肪肉瘤分类:一项前瞻性队列研究。
Elife. 2025 May 23;14:RP100887. doi: 10.7554/eLife.100887.
8
miR-25 mediates metastasis and epithelial-mesenchymal-transition in human esophageal squamous cell carcinoma via regulation of E-cadherin signaling.miR-25 通过调节 E-钙黏蛋白信号通路在人食管鳞癌细胞转移和上皮间质转化中发挥作用。
Bioengineered. 2019 Dec;10(1):679-688. doi: 10.1080/21655979.2019.1687391.
9
Transcriptome analysis and artificial intelligence for predicting lymph node metastasis of esophageal squamous cell carcinoma.用于预测食管鳞状细胞癌淋巴结转移的转录组分析与人工智能
J Thorac Dis. 2025 May 30;17(5):3283-3296. doi: 10.21037/jtd-2025-662. Epub 2025 May 28.
10
Long noncoding RNA SNHG12 induces proliferation, migration, epithelial-mesenchymal transition, and stemness of esophageal squamous cell carcinoma cells via post-transcriptional regulation of BMI1 and CTNNB1.长链非编码 RNA SNHG12 通过转录后调控 BMI1 和 CTNNB1 诱导食管鳞癌细胞的增殖、迁移、上皮-间充质转化和干性。
Mol Oncol. 2020 Sep;14(9):2332-2351. doi: 10.1002/1878-0261.12683. Epub 2020 Jun 18.

本文引用的文献

1
MicroRNAs: A novel signature in the metastasis of esophageal squamous cell carcinoma.微小RNA:食管鳞状细胞癌转移的一种新标志
World J Gastroenterol. 2024 Mar 21;30(11):1497-1523. doi: 10.3748/wjg.v30.i11.1497.
2
DRP1 inhibition-mediated mitochondrial elongation abolishes cancer stemness, enhances glutaminolysis, and drives ferroptosis in oral squamous cell carcinoma.DRP1 抑制介导的线粒体延伸消除了口腔鳞状细胞癌中的癌症干性,增强了谷氨酰胺分解,并驱动了铁死亡。
Br J Cancer. 2024 May;130(11):1744-1757. doi: 10.1038/s41416-024-02670-2. Epub 2024 Apr 6.
3
Ruxolitinib induces apoptosis and pyroptosis of anaplastic thyroid cancer via the transcriptional inhibition of DRP1-mediated mitochondrial fission.
芦可替尼通过抑制 DRP1 介导的线粒体分裂转录来诱导间变性甲状腺癌的细胞凋亡和细胞焦亡。
Cell Death Dis. 2024 Feb 9;15(2):125. doi: 10.1038/s41419-024-06511-1.
4
DRP1: At the Crossroads of Dysregulated Mitochondrial Dynamics and Altered Cell Signaling in Cancer Cells.动力相关蛋白1(DRP1):癌细胞中线粒体动力学失调与细胞信号改变的交汇点
ACS Omega. 2023 Nov 17;8(48):45208-45223. doi: 10.1021/acsomega.3c06547. eCollection 2023 Dec 5.
5
Loss of Nrf1 rather than Nrf2 leads to inflammatory accumulation of lipids and reactive oxygen species in human hepatoma cells, which is alleviated by 2-bromopalmitate.Nrf1 的缺失而非 Nrf2 的缺失导致人肝癌细胞中脂质和活性氧的炎症积累,2-溴棕榈酸可减轻这种积累。
Biochim Biophys Acta Mol Cell Res. 2024 Feb;1871(2):119644. doi: 10.1016/j.bbamcr.2023.119644. Epub 2023 Nov 22.
6
NRF1 Alleviated Oxidative Stress of Glioblastoma Cells by Regulating NOR1.NRF1 通过调节 NOR1 减轻胶质母细胞瘤细胞的氧化应激。
Folia Biol (Praha). 2023;69(1):13-21. doi: 10.14712/fb2023069010013.
7
PLK1 regulating chemoradiotherapy sensitivity of esophageal squamous cell carcinoma through pentose phosphate pathway/ferroptosis.PLK1 通过磷酸戊糖途径/铁死亡调节食管鳞癌的放化疗敏感性。
Biomed Pharmacother. 2023 Dec;168:115711. doi: 10.1016/j.biopha.2023.115711. Epub 2023 Oct 24.
8
Targeting the mitochondrial calcium uniporter inhibits cancer progression and alleviates cisplatin resistance in esophageal squamous cell carcinoma.靶向线粒体钙单向转运蛋白抑制食管鳞癌的进展并缓解顺铂耐药性。
Int J Oncol. 2023 Jul;63(1). doi: 10.3892/ijo.2023.5530. Epub 2023 Jun 2.
9
Limiting mitochondrial plasticity by targeting DRP1 induces metabolic reprogramming and reduces breast cancer brain metastases.通过靶向 DRP1 限制线粒体可塑性可诱导代谢重编程并减少乳腺癌脑转移。
Nat Cancer. 2023 Jun;4(6):893-907. doi: 10.1038/s43018-023-00563-6. Epub 2023 May 29.
10
PGC-1α Is a Master Regulator of Mitochondrial Lifecycle and ROS Stress Response.PGC-1α是线粒体生命周期和活性氧应激反应的主要调节因子。
Antioxidants (Basel). 2023 May 10;12(5):1075. doi: 10.3390/antiox12051075.