Deng Ruiyi, Zou Mingrui, Qiu Jianhui, Shang Jiaheng, Yu Chaojian, Tian Peidong, Wang Yizhou, Cai Lin, Zhou Jingcheng, Gong Kan
Department of Urology, Peking University First Hospital, Beijing, China.
Institute of Urology, Peking University, Beijing, China.
J Cancer. 2025 Jun 12;16(8):2690-2705. doi: 10.7150/jca.110850. eCollection 2025.
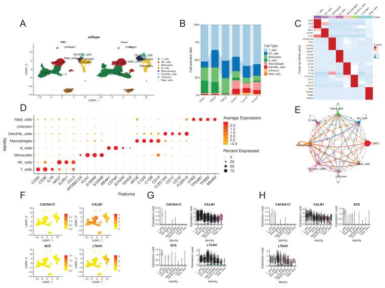
: Antihypertensive drugs represent the most widely used drugs worldwide. However, the association between antihypertensive drugs and the risk of kidney cancer remains unclear. This study innovatively integrates multi-omics and causal inference approaches to investigate the long-term effects and potential mechanisms of 12 antihypertensive drug classes on kidney cancer risk. In this study, novel approaches including two-sample mendelian randomization (MR), summary-data-based mendelian randomization (SMR), two-step network MR, and single-cell transcriptomic analysis were employed. Single nucleotide polymorphisms (SNPs) were obtained from genome-wide association studies (GWASs) to proxy exposures and outcomes. The cis-expression quantitative trait loci (cis-eQTL) as the proxies of exposure were also obtained. MR estimates were generated using the inverse-variance weighted method or Wald ratio method. Sensitivity analyses were undertaken to interrogate the robustness of the main findings. Two-step network MR and single-cell analysis were specifically designed to dissect pathway-level mediation and expression patterns of identified targets. : In the main analysis, genetically proxied calcium-channel blockers (odds ratio [OR]: 0.95, 95% confidence interval [CI]: 0.91-0.99, p=0.021) and vasodilator antihypertensives (OR: 0.86, 95% CI: 0.76-0.97, p=0.018) were suggestively associated with decreased risk of kidney cancer, whereas genetically proxied angiotensin-converting enzyme inhibitors (OR: 1.13, 95% CI: 1.00-1.27, p=0.043) was suggestively associated with increased risk of kidney cancer. Genetically proxied antiadrenergic agents (OR=0.94, 95% CI: 0.90-0.99, p=0.021) and centrally acting antihypertensives (OR=0.93, 95% CI: 0.88-0.98, p=0.010) were suggestively associated with a decreased risk of clear cell renal cell carcinoma. SMR analysis revealed that these suggestively significant associations might be driven by , , , and . Upon two-step network MR analyses, 10 pathways with directional consistency were identified, and the mediation proportion ranged from 3.22% to 7.12%. The influence of antihypertensive drugs on kidney cancer risk might be associated with their regulation of levels of blood cells and lipids. Single-cell analysis further revealed the expression patterns of the four identified targets in peripheral blood and tumor infiltrating immune cells. This study pioneers the integration of causal inference and single-cell omics to demonstrate that antihypertensive drugs modulate kidney cancer risk through target-specific mechanisms involving blood cell and lipid pathways. Our findings provide actionable targets (, , , and ) for drug repurposing trials and underscore the clinical importance of personalized antihypertensive therapy in cancer prevention.
抗高血压药物是全球使用最广泛的药物。然而,抗高血压药物与肾癌风险之间的关联仍不明确。本研究创新性地整合了多组学和因果推断方法,以探究12类抗高血压药物对肾癌风险的长期影响及潜在机制。在本研究中,采用了包括两样本孟德尔随机化(MR)、基于汇总数据的孟德尔随机化(SMR)、两步网络MR和单细胞转录组分析等新方法。单核苷酸多态性(SNP)从全基因组关联研究(GWAS)中获取,以代表暴露因素和结局。还获取了作为暴露因素代理的顺式表达定量性状位点(cis-eQTL)。使用逆方差加权法或Wald比率法生成MR估计值。进行敏感性分析以检验主要发现的稳健性。专门设计了两步网络MR和单细胞分析,以剖析已识别靶点的通路水平介导作用和表达模式。在主要分析中,基因代理的钙通道阻滞剂(优势比[OR]:0.95,95%置信区间[CI]:0.91 - 0.99,p = 0.021)和血管扩张剂类抗高血压药物(OR:0.86,95% CI:0.76 - 0.97,p = 0.018)与肾癌风险降低存在提示性关联,而基因代理的血管紧张素转换酶抑制剂(OR:1.13,95% CI:1.00 - 1.27,p = 0.043)与肾癌风险增加存在提示性关联。基因代理的抗肾上腺素能药物(OR = 0.94,95% CI:0.90 - 0.99,p = 0.021)和中枢性抗高血压药物(OR = 0.93)95% CI:0.88 - 0.98,p = 0.010)与透明细胞肾细胞癌风险降低存在提示性关联。SMR分析表明,这些提示性显著关联可能由……驱动。经过两步网络MR分析,确定了10条具有方向一致性的通路,中介比例在3.22%至7.12%之间。抗高血压药物对肾癌风险的影响可能与其对血细胞和脂质水平的调节有关。单细胞分析进一步揭示了在外周血和肿瘤浸润免疫细胞中四个已识别靶点的表达模式。本研究率先整合因果推断和单细胞组学,以证明抗高血压药物通过涉及血细胞和脂质通路的靶点特异性机制调节肾癌风险。我们的发现为药物再利用试验提供了可操作的靶点(……),并强调了个性化抗高血压治疗在癌症预防中的临床重要性。