Suppr超能文献

饮食中的盐分通过果蝇体内受体内化以性别二态性方式诱导味觉脱敏。

Dietary salt induces taste desensitization via receptor internalization in Drosophila in a sexually dimorphic manner.

作者信息

Jin Linni, Kim Chul Hoon, Seo Jeong Taeg, Moon Seok Jun

机构信息

Department of Oral Biology, BK21 PLUS Project, Yonsei University College of Dentistry, Yonsei-ro 50-1, Seodaemun-gu, Seoul 03722, Korea.

Department of Pharmacology, Graduate School of Medical Science, Brain Korea 21 Project, Yonsei University College of Medicine, Yonsei-ro 50-1, Seodaemun-gu, Seoul 03722, Korea.

出版信息

Mol Cells. 2025 Aug;48(8):100242. doi: 10.1016/j.mocell.2025.100242. Epub 2025 Jun 18.

Abstract

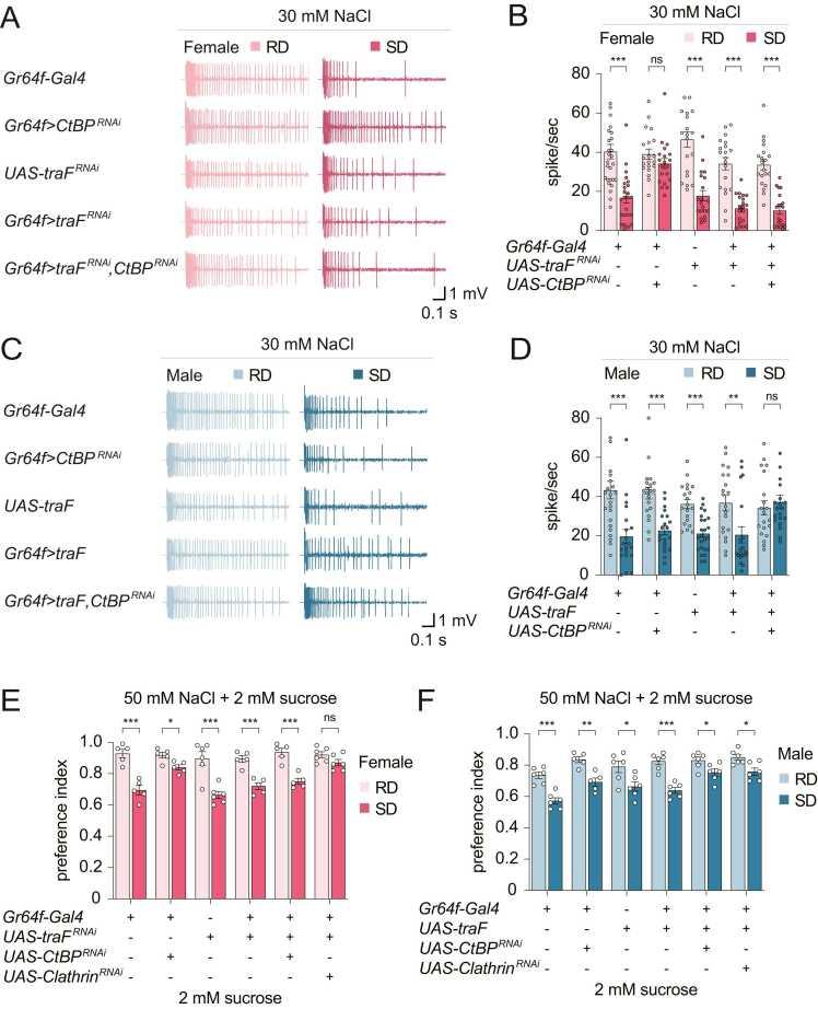
Sodium homeostasis, which is critical for survival, includes mechanisms for regulating salt intake that integrate central neural pathways with the peripheral taste system. Although the central homeostatic mechanisms of salt appetite are well-studied, the mechanisms by which dietary salt modulates peripheral taste responses remain unclear. We found increased dietary salt reduces salt preference in Drosophila by desensitizing sweet gustatory receptor neurons independent of internal sodium levels. We observed a reversible suppression of salt-evoked neural responses following salt exposure accomplished via clathrin-mediated endocytosis in males and both clathrin- and C-terminal binding protein-dependent endocytosis in females. We also found reversing gustatory receptor neuron sexual identity switched the desensitization pattern, indicating cell-autonomous control of this sexual dimorphism. Moreover, C-terminal binding protein-mediated macropinocytosis in females also dampened sweet taste responses, revealing a sex- and modality-specific mechanism underlying sensory adaptation. These findings reveal dietary experience can affect feeding behavior by reprograming peripheral taste responses, clarifying the plasticity of nutrient sensing.

摘要

钠稳态对生存至关重要,它包括将中枢神经通路与外周味觉系统整合在一起的调节盐摄入的机制。尽管对盐食欲的中枢稳态机制已有充分研究,但饮食中的盐调节外周味觉反应的机制仍不清楚。我们发现,增加饮食中的盐会通过使甜味味觉受体神经元脱敏来降低果蝇对盐的偏好,且这一过程与体内钠水平无关。我们观察到,在盐暴露后,雄性果蝇通过网格蛋白介导的内吞作用、雌性果蝇通过网格蛋白和C末端结合蛋白依赖性内吞作用,实现了对盐诱发神经反应的可逆抑制。我们还发现,逆转味觉受体神经元的性别特征会改变脱敏模式,这表明这种性别差异是由细胞自主控制的。此外, 雌性果蝇中C末端结合蛋白介导的巨胞饮作用也会减弱甜味反应,揭示了感觉适应背后的性别和模式特异性机制。这些发现表明,饮食体验可以通过重新编程外周味觉反应来影响摄食行为,阐明了营养感知的可塑性。

https://cdn.ncbi.nlm.nih.gov/pmc/blobs/0c25/12275791/04165f929c82/gr1.jpg

文献AI研究员

20分钟写一篇综述,助力文献阅读效率提升50倍。

立即体验

用中文搜PubMed

大模型驱动的PubMed中文搜索引擎

马上搜索

文档翻译

学术文献翻译模型,支持多种主流文档格式。

立即体验