Qiao Yuanyuan, Li Canzhe, Chen Chupeng, Wu Peilin, Yang Yibing, Xie Mingxiang, Liu Na, Gu Jiangyong
Research Centre of Basic Integrative Medicine, School of Basic Medical Sciences, Guangzhou University of Chinese Medicine, Guangzhou, 510006, People's Republic of China.
The First Affiliated Hospital of Guangzhou University of Chinese Medicine, Guangdong Clinical Research Academy of Chinese Medicine, Guangzhou, 510405, People's Republic of China.
Drug Des Devel Ther. 2025 Jun 18;19:5209-5230. doi: 10.2147/DDDT.S523836. eCollection 2025.
Psoriasis is a chronic skin disease affected by genetic and autoimmunity. The traditional Chinese medicine, Compound Qingdai Capsule (CQC), has shown potential benefits in treating psoriasis in clinical settings. Despite its efficacy, the molecular mechanisms underpinning its therapeutic action remain unclear.
This study aimed to unravel the molecular mechanism of Compound Qingdai Capsule for psoriasis based on the psoriasis pathogenic pathway network, integrating multi-omics analysis, systems pharmacology, machine learning modeling, and animal experimentation.
Psoriasis pathogenic pathway network was constructed through employing bioinformatics analysis and psoriasis-related multi-omics data mining. The ingredients of CQC were detected by UPLC-MS/MS, and target prediction was performed by systems pharmacology. Machine learning, including Lasso regression, Random Forest, and Support Vector Machine (SVM), were utilized to screen core targets of psoriasis. Molecular docking was employed to evaluate the binding affinity between ingredients and core targets. The expression levels of core targets were determined using qRT-PCR and ELISA.
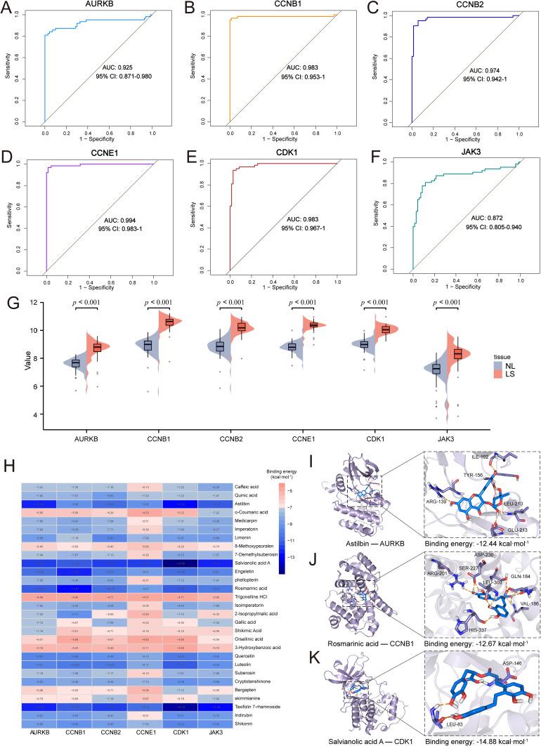
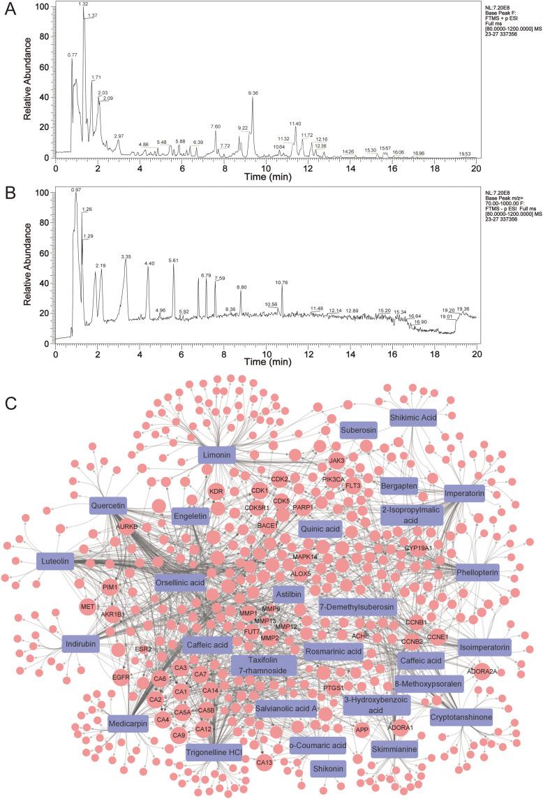
Psoriasis-related datasets GSE201827 and GSE174763 were comprehensively analyzed to obtain 635 psoriasis-related genes. These genes were further enriched to elucidate signaling pathways involved, leading to the construction of psoriasis pathogenic pathway network. Utilizing UPLC-MS/MS, 29 main ingredients of CQC were characterized. CQC ingredients-targets network was constructed using these ingredients and their targets. Screening of CQC anti-psoriasis core targets using machine learning algorithm. Molecular docking confirmed good binding affinity between these targets and ingredients. Imiquimod (IMQ) induced psoriasis-like rat validated the anti-psoriasis effect of CQC by alleviating symptoms, reducing spleen and thymus index, and modulating the expressions of core targets at mRNA and protein levels.
CQC effectively modulates the expression levels of AURKB, CCNB1, CCNB2, CCNE1, CDK1, and JAK3 through various ingredients, such as astilbin, salvianolic acid A, and engeletin, via multiple pathways, thereby alleviating psoriasis-like symptoms.
银屑病是一种受遗传和自身免疫影响的慢性皮肤病。中药复方青黛胶囊(CQC)在临床治疗银屑病方面已显示出潜在益处。尽管其疗效显著,但其治疗作用的分子机制仍不清楚。
本研究旨在基于银屑病致病途径网络,整合多组学分析、系统药理学、机器学习建模和动物实验,揭示复方青黛胶囊治疗银屑病的分子机制。
通过生物信息学分析和银屑病相关多组学数据挖掘构建银屑病致病途径网络。采用超高效液相色谱-串联质谱(UPLC-MS/MS)检测CQC的成分,并通过系统药理学进行靶点预测。利用机器学习,包括套索回归、随机森林和支持向量机(SVM),筛选银屑病的核心靶点。采用分子对接评估成分与核心靶点之间的结合亲和力。使用qRT-PCR和ELISA测定核心靶点的表达水平。
综合分析银屑病相关数据集GSE201827和GSE174763,获得635个银屑病相关基因。对这些基因进行进一步富集以阐明涉及的信号通路,从而构建银屑病致病途径网络。利用UPLC-MS/MS对CQC的29种主要成分进行了表征。使用这些成分及其靶点构建了CQC成分-靶点网络。利用机器学习算法筛选CQC抗银屑病核心靶点。分子对接证实了这些靶点与成分之间具有良好的结合亲和力。咪喹莫特(IMQ)诱导的银屑病样大鼠通过减轻症状、降低脾脏和胸腺指数以及在mRNA和蛋白质水平调节核心靶点的表达,验证了CQC的抗银屑病作用。
CQC通过紫铆因、丹酚酸A和恩贝灵等多种成分,经多条途径有效调节极光激酶B(AURKB)、细胞周期蛋白B1(CCNB1)、细胞周期蛋白B2(CCNB2)、细胞周期蛋白E1(CCNE1)、细胞周期蛋白依赖性激酶1(CDK1)和 Janus激酶3(JAK3)的表达水平,从而减轻银屑病样症状。