Suppr超能文献

PRDM16作为一种稳态调节因子,通过上调真核生物起始因子6来抑制急性肾损伤向慢性肾病的转变。

PRDM16 acts as a homeostasis regulation factor to suppress the transition of AKI to CKD via upregulation of eukaryotic initiation factor 6.

作者信息

Li Xiaozhou, Xia Yang, Li Xingjin, Guo Yong, Qiu Shuangfa, Li Huiling, Li Yijian, Wu Lidong, Zhang Dongshan

机构信息

Department of Lntensive Care Medicine, Second Xiangya Hospital, Central South University, Changsha, Hunan, People's Republic of China.

Department of Emergency Medicine, Second Xiangya Hospital, Central South University, Changsha, Hunan, People's Republic of China.

出版信息

Cell Mol Life Sci. 2025 Jun 23;82(1):252. doi: 10.1007/s00018-025-05766-x.

Abstract

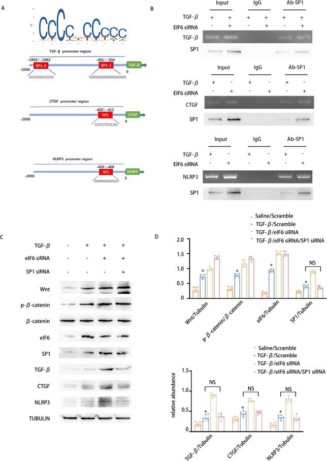
Progressing from acute kidney injury (AKI) to chronic kidney disease (CKD) is acknowledged as a significant clinical challenge. Our recent works indicated that PR domain-containing 16 (PRDM16) impedes the progression of AKI and DKD. Nonetheless, the specific function and regulatory mechanism of PRDM16 during the AKI to CKD transition remain incompletely understood. In this investigation, it was identified that PRDM16 mitigates TGF-β1-induced renal tubulointerstitial fibrosis in BUMPT cells. From a mechanistic perspective, PRDM16 was found to enhance the expression of eif6, which subsequently suppressed TGF-β, CTGF, and NLRP3 levels via the suppression of the Wnt/β-catenin/SP1 signaling cascade. Additionally, knock-in of PRDM16 in kidney proximal tubules resulted in increased expression of eIF6, thereby restraining the stimulation of the Wnt/β-catenin/SP1 pathway, reducing the production of TGF-β, CTGF, and NLRP3, and consequently limiting renal tubulointerstitial fibrosis progression in both unilateral ureteral obstruction and ischemia-reperfusion-injury mouse models.Moreover, overexpression of PRDM16 following ischemia-induced AKI was shown to attenuate renal tubulointerstitial fibrosis and the eIF6/Wnt/β-catenin/SP1/TGF-β, CTGF, and NLRP3 axis. Finally, the PRDM16/eIF6/Wnt/β-catenin/SP1/TGF-β, CTGF, and NLRP3 axis were analyzed in renal biopsies from individuals with minimal change disease and severe obstructive nephropathy. Collectively, these findings indicate that PRDM16-mediated eIF6 induction serves to impede the transition from AKI to CKD by suppressing the Wnt/β-catenin/SP1/TGF-β, CTGF, and NLRP3 axis.

摘要

从急性肾损伤(AKI)进展为慢性肾脏病(CKD)是一项重大的临床挑战。我们最近的研究表明,含PR结构域蛋白16(PRDM16)可阻碍AKI和糖尿病肾病(DKD)的进展。然而,PRDM16在AKI向CKD转变过程中的具体功能和调控机制仍未完全明确。在本研究中,发现PRDM16可减轻TGF-β1诱导的BUMPT细胞肾小管间质纤维化。从机制角度来看,发现PRDM16可增强eif6的表达,随后通过抑制Wnt/β-连环蛋白/SP1信号级联反应来抑制TGF-β、结缔组织生长因子(CTGF)和NLRP3水平。此外,在肾近端小管中敲入PRDM16会导致eIF6表达增加,从而抑制Wnt/β-连环蛋白/SP1通路的激活,减少TGF-β、CTGF和NLRP3的产生,进而在单侧输尿管梗阻和缺血再灌注损伤小鼠模型中限制肾小管间质纤维化的进展。此外,缺血诱导的AKI后PRDM16的过表达可减轻肾小管间质纤维化以及eIF6/Wnt/β-连环蛋白/SP1/TGF-β、CTGF和NLRP3轴的激活。最后,在微小病变病和严重梗阻性肾病患者的肾活检组织中分析了PRDM16/eIF6/Wnt/β-连环蛋白/SP1/TGF-β、CTGF和NLRP3轴。总的来说,这些发现表明PRDM16介导的eIF6诱导通过抑制Wnt/β-连环蛋白/SP1/TGF-β、CTGF和NLRP3轴来阻碍从AKI向CKD的转变。

https://cdn.ncbi.nlm.nih.gov/pmc/blobs/6439/12185847/02b800bf8d2a/18_2025_5766_Fig1_HTML.jpg

文献检索

告别复杂PubMed语法,用中文像聊天一样搜索,搜遍4000万医学文献。AI智能推荐,让科研检索更轻松。

立即免费搜索

文件翻译

保留排版,准确专业,支持PDF/Word/PPT等文件格式,支持 12+语言互译。

免费翻译文档

深度研究

AI帮你快速写综述,25分钟生成高质量综述,智能提取关键信息,辅助科研写作。

立即免费体验