Suppr超能文献

蛋白激酶Cι(PKCι)-β-抑制蛋白2(β-arrestin2)轴破坏了 SorLA 的逆向转运,导致其降解以及阿尔茨海默病中的淀粉样病理改变。

The PKCι-β-arrestin2 axis disrupts SORLA retrograde trafficking, driving its degradation and amyloid pathology in Alzheimer's disease.

作者信息

Rehman Hasibur, Yan Shun, Saggu Shalini, Aida Mae, Zhang Fang, Shu Yang, Jones Alexis, Trang Amy, Dew Emily, Zhi Wenbo, Claeboe Emily T, Baucum Anthony J, Wu Guangyu, Jiao Kai, Wang Qin

机构信息

Department of Neuroscience and Regenerative Medicine, Medical College of Georgia at Augusta University, 1120 15 Street, Augusta, GA, 30912, USA.

Center for Biotechnology and Genomic Medicine, Medical College of Georgia at Augusta University, Augusta, GA, 30912, USA.

出版信息

Mol Neurodegener. 2025 Jun 23;20(1):76. doi: 10.1186/s13024-025-00865-6.

Abstract

BACKGROUND

Variants of SORL1 have been associated with both late and early onset of Alzheimer's disease (AD). SORL1 encodes the sorting-related receptor with A repeat (SORLA) protein, which belongs to the VPS10 receptor family. SORLA protects against AD pathogenesis through its sorting function, and reduced SORLA levels have been consistently observed in sporadic AD. Although the importance of SORLA in AD pathogenesis is well recognized, how it can be targeted for AD treatment remains to be established, owing to the inadequate understanding of its regulation by intracellular signaling.

METHODS

We employed combined biochemical, cell biological, and pharmacological approaches to investigate how SORLA trafficking and stability are regulated. Additionally, we used an AD mouse model, postmortem tissue samples, and iPSC-derived neurons to examine the functional outcomes of this regulation.

RESULTS

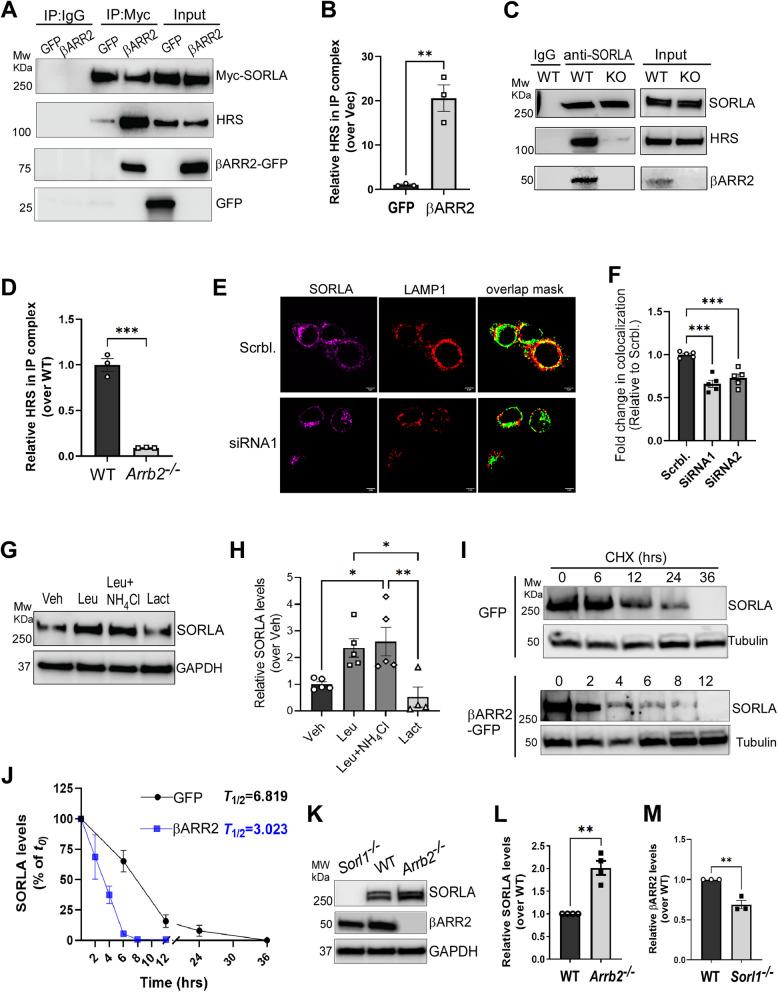
We identified a novel direct interaction between SORLA and β-arrestin2 (βARR2), which impedes the interaction of SORLA with the retromer complex, thus reducing the retrograde trafficking of SORLA. βARR2 promotes the interaction between SORLA and the ESCRT0 complex, leading to the lysosomal localization and degradation of SORLA. We also found that PKCι/λ induces SORLA phosphorylation and enhances its interaction with βARR2, promoting SORLA degradation. Importantly, blocking PKCι/λ with auranofin disrupts the SORLA-βARR2 interaction, elevates SORLA levels, decreases amyloidogenic processing of APP, and improves cognition in the App AD mouse model. Furthermore, PKCι is hyperactive in human AD brains, and auranofin reduces Aβ production in AD iPSC-derived neurons through increasing SORLA levels.

CONCLUSION

Our study reveals the PKCι/λ-βARR2 axis as a key molecular mechanism that disrupts SORLA retrograde trafficking and drives its degradation. Our findings represent the first evidence that SORLA levels can be pharmacologically manipulated through blocking PKCι/λ to reduce Aβ production and alleviate AD-related phenotypes. Notably, repurposing auranofin, an FDA-approved drug for rheumatoid arthritis, may offer the potential for AD treatment.

摘要

背景

SORL1基因变异与阿尔茨海默病(AD)的晚发型和早发型均有关联。SORL1编码含A重复序列的分选相关受体(SORLA)蛋白,该蛋白属于VPS10受体家族。SORLA通过其分选功能抵御AD发病机制,且在散发性AD中一直观察到SORLA水平降低。尽管SORLA在AD发病机制中的重要性已得到充分认识,但由于对其细胞内信号调节的理解不足,如何将其作为AD治疗靶点仍有待确定。

方法

我们采用生物化学、细胞生物学和药理学相结合的方法来研究SORLA的运输和稳定性是如何被调节的。此外,我们使用AD小鼠模型、尸检组织样本和诱导多能干细胞衍生的神经元来研究这种调节的功能结果。

结果

我们发现SORLA与β抑制蛋白2(βARR2)之间存在一种新的直接相互作用,这种相互作用阻碍了SORLA与回收复合体的相互作用,从而减少了SORLA的逆向运输。βARR2促进SORLA与ESCRT0复合体之间的相互作用,导致SORLA定位于溶酶体并降解。我们还发现蛋白激酶Cι/λ(PKCι/λ)诱导SORLA磷酸化并增强其与βARR2的相互作用,促进SORLA降解。重要的是,用金诺芬阻断PKCι/λ会破坏SORLA-βARR2相互作用,提高SORLA水平,减少淀粉样前体蛋白(APP)的淀粉样生成过程,并改善App AD小鼠模型的认知能力。此外,PKCι在人类AD大脑中过度活跃,金诺芬通过提高SORLA水平降低AD诱导多能干细胞衍生神经元中的淀粉样β蛋白(Aβ)生成。

结论

我们的研究揭示了PKCι/λ-βARR2轴是破坏SORLA逆向运输并驱动其降解的关键分子机制。我们的研究结果首次证明,可通过阻断PKCι/λ来药理调控SORLA水平,以减少Aβ生成并减轻AD相关表型。值得注意的是,重新利用美国食品药品监督管理局(FDA)批准用于治疗类风湿性关节炎的金诺芬可能为AD治疗提供潜力。

https://cdn.ncbi.nlm.nih.gov/pmc/blobs/5987/12186327/9e154935489c/13024_2025_865_Fig1_HTML.jpg

文献AI研究员

20分钟写一篇综述,助力文献阅读效率提升50倍。

立即体验

用中文搜PubMed

大模型驱动的PubMed中文搜索引擎

马上搜索

文档翻译

学术文献翻译模型,支持多种主流文档格式。

立即体验