Suppr超能文献

解读MARCH5对多发性骨髓瘤的影响:对自噬调节和AKT-FOXO3信号传导的见解

Deciphering MARCH5's impact on multiple myeloma: insights into autophagy regulation and AKT-FOXO3 signaling.

作者信息

Bashiri Hamed, Khalilnezhad Ahad, Totani Haruhito, Yeong Joe, Chung Tae-Hoon, Wee Felicia, Xue Yuezhen, Neo Zhen Wei, Chong Li Yen, Chng Wee Joo, Watanabe Atsushi, Ng Siok-Bian, Phyu The, Suda Toshio

机构信息

Institute of Molecular and Cell Biology, Agency of Science, Technology And Research, Singapore, Singapore.

Cancer Science Institute of Singapore, National University of Singapore, Singapore, Singapore.

出版信息

Blood Neoplasia. 2024 Oct 12;1(4):100046. doi: 10.1016/j.bneo.2024.100046. eCollection 2024 Dec.

Abstract

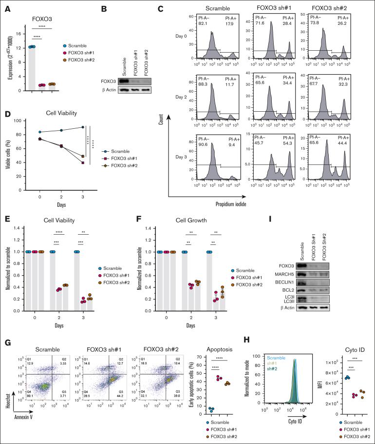
Multiple myeloma (MM) stands as a formidable blood malignancy, necessitating innovative therapeutic approaches. Excessive immunoglobulin production within myeloma cells leads to a buildup of toxic proteins, and autophagy plays a crucial role in their survival by degrading toxic aggregates and generating energy. Membrane-associated RING finger protein 5 (MARCH5) is an E3-ligase positioned at the outer mitochondrial membrane and has been shown to regulate autophagy by competing for MicroRNA 30a (MIR30A). Given the fundamental significance of autophagy in promoting the survival of myeloma cells, coupled with the regulatory role of MARCH5 in autophagic activity, we hypothesized that MARCH5 plays an essential function in MM and holds a pivotal position in the pathogenesis and progression of MM. We identified MARCH5's unique dependencies in MM cells by analyzing the Cancer Dependency Map, thereby establishing its significance in MM biology. Examining various data sets, including CoMMpass (Clinical Outcomes in Multiple Myeloma to Personal Assessment of Genetic Profile Study) and HOVON (Haemato-Oncology Foundation for Adults in the Netherlands), demonstrated a correlation between MARCH5 expression and patient outcomes. Knockdown of revealed a substantial reduction in MM cell viability, which was associated with a decrease in autophagic activity. Mechanistically, we unraveled a novel MARCH5/AKT/FOXO3 axis, wherein MARCH5 regulates autophagy through the Protein Kinase B (AKT)-mediated degradation of Forkhead Box O3 (FOXO3). Compromised MM cell viability observed with knockdown was recapitulated in knockdown experiments, validating the pivotal role of FOXO3 in mediating MARCH5's effects. In conclusion, this research highlights the crucial role of MARCH5 in MM, and the identified MARCH5/AKT/FOXO3 axis enhances our understanding of MM biology and provides a foundation for developing targeted therapies.

摘要

多发性骨髓瘤(MM)是一种严重的血液恶性肿瘤,需要创新的治疗方法。骨髓瘤细胞内免疫球蛋白过度产生导致有毒蛋白质积累,而自噬通过降解有毒聚集体和产生能量在其存活中起关键作用。膜相关的RING指蛋白5(MARCH5)是一种位于线粒体外膜的E3连接酶,已显示通过竞争微小RNA 30a(MIR30A)来调节自噬。鉴于自噬在促进骨髓瘤细胞存活中的根本重要性,以及MARCH5在自噬活性中的调节作用,我们假设MARCH5在MM中起重要作用,并在MM发病机制和进展中占据关键地位。我们通过分析癌症依赖性图谱确定了MM细胞中MARCH5的独特依赖性,从而确立了其在MM生物学中的重要性。检查包括CoMMpass(多发性骨髓瘤临床结果到遗传谱研究的个人评估)和HOVON(荷兰成人血液肿瘤基金会)在内的各种数据集,证明了MARCH5表达与患者预后之间的相关性。敲低显示MM细胞活力大幅降低,这与自噬活性降低有关。从机制上讲,我们揭示了一个新的MARCH5/AKT/FOXO3轴,其中MARCH5通过蛋白激酶B(AKT)介导的叉头盒O蛋白3(FOXO3)降解来调节自噬。在敲低实验中重现了敲低时观察到的MM细胞活力受损,验证了FOXO3在介导MARCH5作用中的关键作用。总之,本研究突出了MARCH5在MM中的关键作用,并且所确定的MARCH5/AKT/FOXO3轴增强了我们对MM生物学的理解,并为开发靶向治疗提供了基础。

https://cdn.ncbi.nlm.nih.gov/pmc/blobs/5e2e/12182850/3831754da96f/BNEO_NEO-2024-000185-ga1.jpg

文献检索

告别复杂PubMed语法,用中文像聊天一样搜索,搜遍4000万医学文献。AI智能推荐,让科研检索更轻松。

立即免费搜索

文件翻译

保留排版,准确专业,支持PDF/Word/PPT等文件格式,支持 12+语言互译。

免费翻译文档

深度研究

AI帮你快速写综述,25分钟生成高质量综述,智能提取关键信息,辅助科研写作。

立即免费体验