Geng Xin, Chen Lijuan, Ahmed Zoheb, Formigari Guilherme Pedron, Ho Yen-Chun, Del Gaudio Ilaria, Datilo Marcella Neves, Azartash-Namin Zheila J, Heron Coraline, Shan Xindi, Keshari Ravi Shankar, Pal Soumiya, Chen Hong, Lupu Florea, Xia Lijun, Randolph Gwendalyn J, Zawieja Scott D, Camerer Eric, Davis Michael J, Srinivasan R Sathish
Cardiovascular Biology Research Program, Oklahoma Medical Research Foundation , Oklahoma City, OK, USA.
Université Paris Cité, Inserm, Paris Research Center-Cardiovascular (PARCC) , Paris, France.
J Exp Med. 2025 Sep 1;222(9). doi: 10.1084/jem.20241799. Epub 2025 Jun 24.
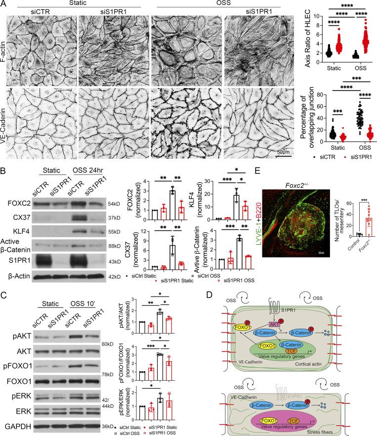
Efficient lymph flow is ensured by lymphatic valves (LVs). The mechanisms that regulate LV development are incompletely understood. Here, we show that the deletion of the GPCR sphingosine 1-phosphate receptor-1 (S1PR1) from lymphatic endothelial cells (LECs) results in fewer LVs. Interestingly, LVs that remained in the terminal ileum-draining lymphatic vessels were specifically dysfunctional. Furthermore, tertiary lymphoid organs (TLOs) formed in the terminal ileum of the mutant mice. TLOs in this location are associated with ileitis in humans and mice. However, mice lacking S1PR1 did not develop obvious characteristics of ileitis. Mechanistically, S1PR1 regulates shear stress signaling and the expression of the valve-regulatory molecules FOXC2 and connexin-37. Importantly, Foxc2+/- mice, a model for lymphedema-distichiasis syndrome, also develop TLOs in the terminal ileum. Thus, we have discovered S1PR1 as a previously unknown regulator of LV and TLO development. We also suggest that TLOs are a sign of subclinical inflammation that can form due to lymphatic disorders in the absence of ileitis.
淋巴管瓣膜(LVs)确保了有效的淋巴流动。调节LV发育的机制尚未完全明确。在此,我们发现从淋巴管内皮细胞(LECs)中删除G蛋白偶联受体1-磷酸鞘氨醇受体1(S1PR1)会导致LV数量减少。有趣的是,保留在回肠引流淋巴管中的LVs存在特定功能障碍。此外,突变小鼠的回肠末端形成了三级淋巴器官(TLOs)。这个位置的TLOs与人类和小鼠的回肠炎有关。然而,缺乏S1PR1的小鼠并未出现明显的回肠炎特征。从机制上讲,S1PR1调节剪切应力信号以及瓣膜调节分子FOXC2和连接蛋白37的表达。重要的是,淋巴水肿-双行睫综合征模型Foxc2+/-小鼠在回肠末端也会形成TLOs。因此,我们发现S1PR1是LV和TLO发育之前未知的调节因子。我们还提出,TLOs是亚临床炎症的标志,在没有回肠炎的情况下,可能由于淋巴系统紊乱而形成。