• 文献检索
  • 文档翻译
  • 深度研究
  • 学术资讯
  • Suppr Zotero 插件Zotero 插件
  • 邀请有礼
  • 套餐&价格
  • 历史记录
应用&插件
Suppr Zotero 插件Zotero 插件浏览器插件Mac 客户端Windows 客户端微信小程序
定价
高级版会员购买积分包购买API积分包
服务
文献检索文档翻译深度研究API 文档MCP 服务
关于我们
关于 Suppr公司介绍联系我们用户协议隐私条款
关注我们

Suppr 超能文献

核心技术专利:CN118964589B侵权必究
粤ICP备2023148730 号-1Suppr @ 2026

文献检索

告别复杂PubMed语法,用中文像聊天一样搜索,搜遍4000万医学文献。AI智能推荐,让科研检索更轻松。

立即免费搜索

文件翻译

保留排版,准确专业,支持PDF/Word/PPT等文件格式,支持 12+语言互译。

免费翻译文档

深度研究

AI帮你快速写综述,25分钟生成高质量综述,智能提取关键信息,辅助科研写作。

立即免费体验

Mettl7a通过m6A甲基化靶向Bsp的O-连接N-乙酰葡糖胺化,从而减轻骨质疏松症小鼠的骨质流失。

Mettl7a alleviated bone loss in osteoporosis mice by targeting the O-GlcNAcylation of Bsp via m6A methylation.

作者信息

Wang Yantong, Cao Yangyang, Fan Zhipeng

机构信息

Laboratory of Molecular Signaling and Stem Cells Therapy, Beijing Key Laboratory of Tooth Regeneration and Function Reconstruction, Capital Medical University School of Stomatology, Beijing 100050, China.

Department of General Dentistry and Integrated Emergency Dental Care, Capital Medical University School of Stomatology, Beijing, China.

出版信息

Stem Cells Transl Med. 2025 Jun 25;14(7). doi: 10.1093/stcltm/szaf024.

DOI:10.1093/stcltm/szaf024
PMID:40558384
原文链接:https://pmc.ncbi.nlm.nih.gov/articles/PMC12188527/
Abstract

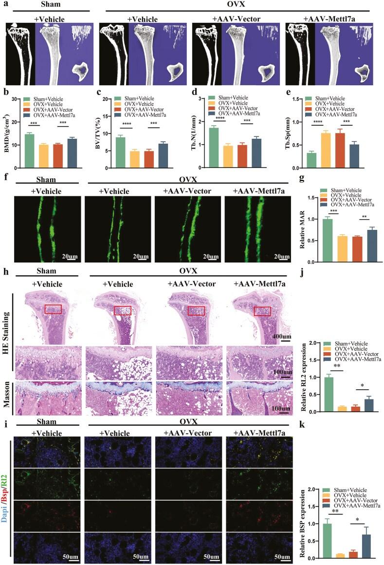
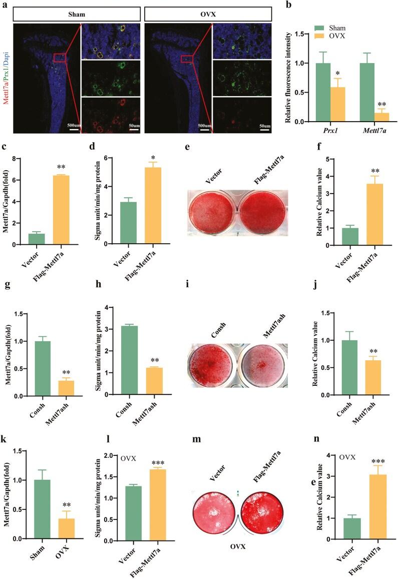
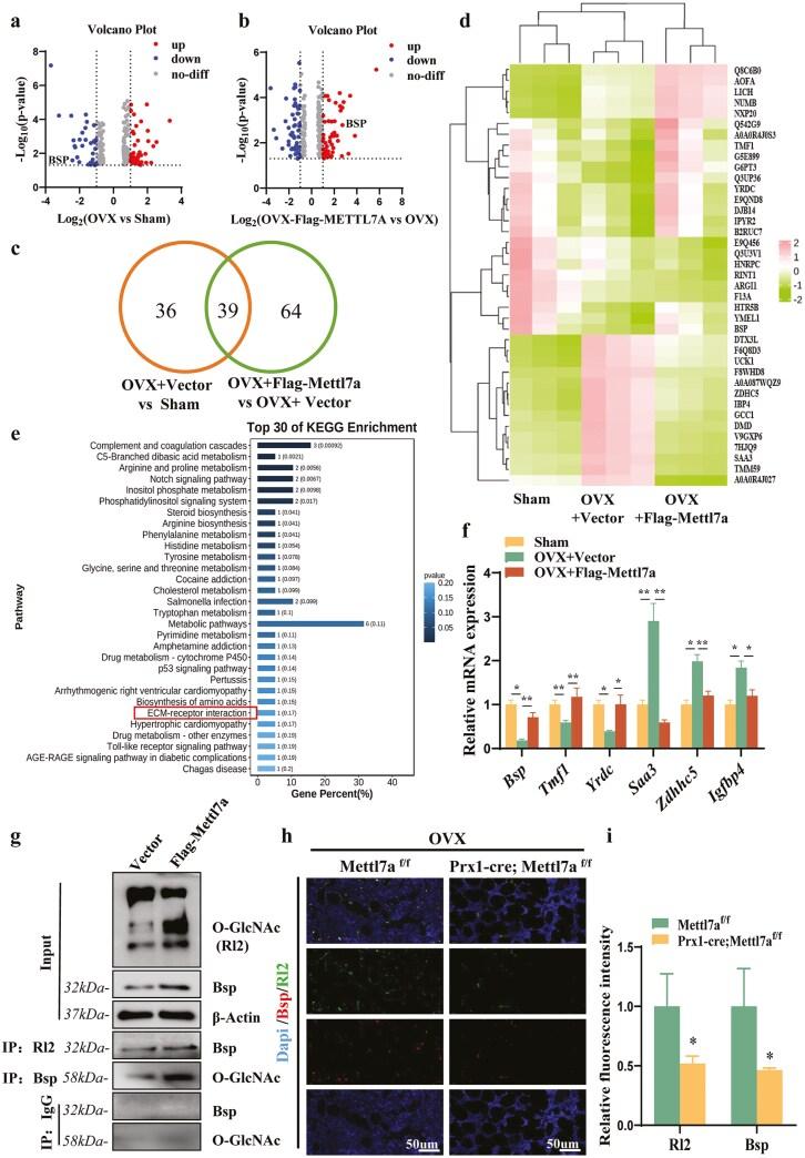
Postmenopausal osteoporosis, a prevalent metabolic bone disease, elevates susceptibility to fragility fractures while imposing substantial healthcare costs and public health challenges. The profound interplay between BMSCs and surrounding extracellular matrix (ECM) proteins, which are highly rich in O-GlcNAcylation, play pivotal roles in the process of osteoporosis. M6A methylation plays a crucial regulatory role in the development of osteoporosis, while the crosstalk between m6A methylation and ECM O-GlcNAcylation remains mechanistically undefined. Here we found Mettl7a overexpression improved the impaired osteogenic capability of OVX-mBMSCs in vitro. Conditional knockout of Mettl7a in the mesenchyme (Prx1-cre;Mettl7af/f) accelerated bone loss of OVX mice. Mechanistically, Mettl7a promoted mBMSCs osteogenic differentiation by targeting the O-GlcNAcylation of Bsp, an ECM protein. Mettl7a regulated the expression and O-GlcNAcylation of Bsp through m6A methylation of Oga. We further demonstrated that Mettl7a-AAV treatment alleviated bone loss phenotype in osteoporosis mice via the O-GlcNAcylation of Bsp. Collectively, our findings reveal novel mechanistic intersections between ECM protein O-GlcNAcylation and m6A methylation, advancing the understanding of osteoporotic regulation.

摘要

绝经后骨质疏松症是一种常见的代谢性骨病,它增加了脆性骨折的易感性,同时带来了巨大的医疗成本和公共卫生挑战。骨髓间充质干细胞(BMSCs)与富含O-连接的N-乙酰葡糖胺(O-GlcNAcylation)的周围细胞外基质(ECM)蛋白之间的深刻相互作用在骨质疏松症过程中起关键作用。m6A甲基化在骨质疏松症的发展中起关键调节作用,而m6A甲基化与ECM O-GlcNAcylation之间的串扰在机制上仍不明确。在此,我们发现Mettl7a过表达改善了去卵巢小鼠骨髓间充质干细胞(OVX-mBMSCs)体外受损的成骨能力。在间充质中条件性敲除Mettl7a(Prx1-cre;Mettl7af/f)加速了去卵巢小鼠的骨质流失。机制上,Mettl7a通过靶向ECM蛋白骨唾液酸蛋白(Bsp)的O-GlcNAcylation促进mBMSCs成骨分化。Mettl7a通过Oga的m6A甲基化调节Bsp的表达和O-GlcNAcylation。我们进一步证明,Mettl7a腺相关病毒(AAV)治疗通过Bsp的O-GlcNAcylation减轻了骨质疏松症小鼠的骨质流失表型。总之,我们的发现揭示了ECM蛋白O-GlcNAcylation与m6A甲基化之间新的机制交叉点,推进了对骨质疏松症调节的理解。

https://cdn.ncbi.nlm.nih.gov/pmc/blobs/dca3/12188527/1247c07951e4/szaf024_fig7.jpg
https://cdn.ncbi.nlm.nih.gov/pmc/blobs/dca3/12188527/243fc3b4723a/szaf024_fig8.jpg
https://cdn.ncbi.nlm.nih.gov/pmc/blobs/dca3/12188527/3925adcba818/szaf024_fig1.jpg
https://cdn.ncbi.nlm.nih.gov/pmc/blobs/dca3/12188527/992b23942075/szaf024_fig2.jpg
https://cdn.ncbi.nlm.nih.gov/pmc/blobs/dca3/12188527/07114f8fe287/szaf024_fig3.jpg
https://cdn.ncbi.nlm.nih.gov/pmc/blobs/dca3/12188527/53651cf876f3/szaf024_fig4.jpg
https://cdn.ncbi.nlm.nih.gov/pmc/blobs/dca3/12188527/feebdbbc4201/szaf024_fig5.jpg
https://cdn.ncbi.nlm.nih.gov/pmc/blobs/dca3/12188527/4b3ed46c2b39/szaf024_fig6.jpg
https://cdn.ncbi.nlm.nih.gov/pmc/blobs/dca3/12188527/1247c07951e4/szaf024_fig7.jpg
https://cdn.ncbi.nlm.nih.gov/pmc/blobs/dca3/12188527/243fc3b4723a/szaf024_fig8.jpg
https://cdn.ncbi.nlm.nih.gov/pmc/blobs/dca3/12188527/3925adcba818/szaf024_fig1.jpg
https://cdn.ncbi.nlm.nih.gov/pmc/blobs/dca3/12188527/992b23942075/szaf024_fig2.jpg
https://cdn.ncbi.nlm.nih.gov/pmc/blobs/dca3/12188527/07114f8fe287/szaf024_fig3.jpg
https://cdn.ncbi.nlm.nih.gov/pmc/blobs/dca3/12188527/53651cf876f3/szaf024_fig4.jpg
https://cdn.ncbi.nlm.nih.gov/pmc/blobs/dca3/12188527/feebdbbc4201/szaf024_fig5.jpg
https://cdn.ncbi.nlm.nih.gov/pmc/blobs/dca3/12188527/4b3ed46c2b39/szaf024_fig6.jpg
https://cdn.ncbi.nlm.nih.gov/pmc/blobs/dca3/12188527/1247c07951e4/szaf024_fig7.jpg

相似文献

1
Mettl7a alleviated bone loss in osteoporosis mice by targeting the O-GlcNAcylation of Bsp via m6A methylation.Mettl7a通过m6A甲基化靶向Bsp的O-连接N-乙酰葡糖胺化,从而减轻骨质疏松症小鼠的骨质流失。
Stem Cells Transl Med. 2025 Jun 25;14(7). doi: 10.1093/stcltm/szaf024.
2
Bone marrow mesenchymal stem cells (BMSCs)-derived exosomal METTL3 regulates the m6A methylation of SMAD5 to promote osteogenic differentiation of osteoblasts.骨髓间充质干细胞(BMSCs)来源的外泌体METTL3调节SMAD5的m6A甲基化以促进成骨细胞的成骨分化。
Connect Tissue Res. 2025 Apr 29:1-12. doi: 10.1080/03008207.2025.2496832.
3
Protein O-GlcNAcylation in reproductive biology and the impact of metabolic disease.生殖生物学中的蛋白质O-连接N-乙酰葡糖胺化修饰以及代谢性疾病的影响
Hum Reprod Update. 2025 Jun 26. doi: 10.1093/humupd/dmaf013.
4
Mitigation of Ferroptosis in Diabetic Kidney Disease Through Mesenchymal Stem Cell Intervention via the Smad2/3/METTL3/S1PR1 Axis.通过Smad2/3/METTL3/S1PR1轴间充质干细胞干预减轻糖尿病肾病中的铁死亡
FASEB J. 2025 Jun 30;39(12):e70714. doi: 10.1096/fj.202403207R.
5
Role of Wnt5a in modulation of osteoporotic adipose-derived stem cells and osteogenesis.Wnt5a在调节骨质疏松性脂肪来源干细胞和成骨过程中的作用。
Cell Prolif. 2025 Feb;58(2):e13747. doi: 10.1111/cpr.13747. Epub 2024 Sep 17.
6
Icariin upregulates methyltransferase-like 14-mediated prolyl 4-hydroxylase beta subunit m6A modification to promote osteogenic differentiation of bone marrow stem cells.淫羊藿苷通过上调甲基转移酶样蛋白 14 介导的脯氨酰 4-羟化酶β亚基 m6A 修饰促进骨髓干细胞的成骨分化。
Exp Cell Res. 2024 Jul 15;440(2):114138. doi: 10.1016/j.yexcr.2024.114138. Epub 2024 Jun 19.
7
Role of METTL16 in PPARγ methylation and osteogenic differentiation.METTL16在PPARγ甲基化和成骨分化中的作用。
Cell Death Dis. 2025 Apr 10;16(1):271. doi: 10.1038/s41419-025-07527-x.
8
Low frequency sinusoidal electromagnetic fields promote the osteogenic differentiation of rat bone marrow mesenchymal stem cells by modulating miR-34b-5p/STAC2.低频正弦电磁场通过调节miR-34b-5p/STAC2促进大鼠骨髓间充质干细胞的成骨分化。
Commun Biol. 2024 Sep 16;7(1):1156. doi: 10.1038/s42003-024-06866-3.
9
piRNA-36741 regulates BMP2-mediated osteoblast differentiation via METTL3 controlled m6A modification.piRNA-36741 通过 METTL3 调控的 m6A 修饰调控 BMP2 介导的成骨细胞分化。
Aging (Albany NY). 2021 Oct 13;13(19):23361-23375. doi: 10.18632/aging.203630.
10
METTL7A-mediated m6A modification of corin reverses bisphosphonates-impaired osteogenic differentiation of orofacial BMSCs.METTL7A 介导的 corin 的 m6A 修饰逆转了双膦酸盐对口腔 BMSCs 成骨分化的损伤。
Int J Oral Sci. 2024 May 23;16(1):42. doi: 10.1038/s41368-024-00303-1.

本文引用的文献

1
Comprehensive analysis of off-target and on-target effects resulting from liver-directed CRISPR-Cas9-mediated gene targeting with AAV vectors.对由腺相关病毒(AAV)载体介导的肝脏靶向CRISPR-Cas9基因靶向所产生的脱靶效应和靶向效应进行全面分析。
Mol Ther Methods Clin Dev. 2024 Nov 4;32(4):101365. doi: 10.1016/j.omtm.2024.101365. eCollection 2024 Dec 12.
2
KDM2B and its peptides promote the stem cells from apical papilla mediated nerve injury repair in rats by intervening EZH2 function.KDM2B及其肽段通过干预EZH2功能促进大鼠根尖乳头干细胞介导的神经损伤修复。
Cell Prolif. 2025 Feb;58(2):e13756. doi: 10.1111/cpr.13756. Epub 2024 Oct 2.
3
O-GlcNAcylation mediates Wnt-stimulated bone formation by rewiring aerobic glycolysis.
O-GlcNAcylation 通过重新布线有氧糖酵解来介导 Wnt 刺激的骨形成。
EMBO Rep. 2024 Oct;25(10):4465-4487. doi: 10.1038/s44319-024-00237-z. Epub 2024 Sep 10.
4
METTL7A-mediated m6A modification of corin reverses bisphosphonates-impaired osteogenic differentiation of orofacial BMSCs.METTL7A 介导的 corin 的 m6A 修饰逆转了双膦酸盐对口腔 BMSCs 成骨分化的损伤。
Int J Oral Sci. 2024 May 23;16(1):42. doi: 10.1038/s41368-024-00303-1.
5
O-GlcNAcylation: roles and potential therapeutic target for bone pathophysiology.O-GlcNAcylation:骨病理生理学的作用和潜在治疗靶点。
Cell Commun Signal. 2024 May 21;22(1):279. doi: 10.1186/s12964-024-01659-x.
6
β-Receptor blocker enhances the anabolic effect of PTH after osteoporotic fracture.β受体阻滞剂增强骨质疏松性骨折后 PTH 的合成代谢作用。
Bone Res. 2024 Mar 21;12(1):18. doi: 10.1038/s41413-024-00321-z.
7
Age-related secretion of grancalcin by macrophages induces skeletal stem/progenitor cell senescence during fracture healing.年龄相关的巨噬细胞分泌钙粒蛋白诱导骨折愈合过程中骨骼干细胞/祖细胞衰老。
Bone Res. 2024 Jan 25;12(1):6. doi: 10.1038/s41413-023-00309-1.
8
Functional defects in cementoblasts with disrupted bone sialoprotein functional domains, in vitro.体外破坏骨涎蛋白功能域的成牙骨质细胞的功能缺陷。
Bone. 2024 Feb;179:116961. doi: 10.1016/j.bone.2023.116961. Epub 2023 Nov 10.
9
O-GlcNAcylation determines the translational regulation and phase separation of YTHDF proteins.O-GlcNAcylation 决定 YTHDF 蛋白的翻译调控和相分离。
Nat Cell Biol. 2023 Nov;25(11):1676-1690. doi: 10.1038/s41556-023-01258-x. Epub 2023 Nov 9.
10
SIRT1 Asn346 sugar chain promoting collagen deacetylation protective effect on osteoblasts under stress.SIRT1 Asn346 糖链促进胶原去乙酰化对压力下成骨细胞的保护作用。
Biochem Biophys Res Commun. 2023 Nov 19;682:148-155. doi: 10.1016/j.bbrc.2023.09.075. Epub 2023 Oct 4.