Li Cuicui, Ji Guoxin, Zhang Xinru, Yu Hang, Li Zhimeng, Yang Bo, Yao Zhuangzhuang, Wang Shilei, Jiang Tongwei, Wang Shumin
College of Integrated Chinese and Western Medicine, Changchun University of Chinese Medicine, Changchun 130117, China.
College of Pharmacy, Changchun University of Chinese Medicine, Changchun 130117, China.
Pharmaceuticals (Basel). 2025 Jun 18;18(6):916. doi: 10.3390/ph18060916.
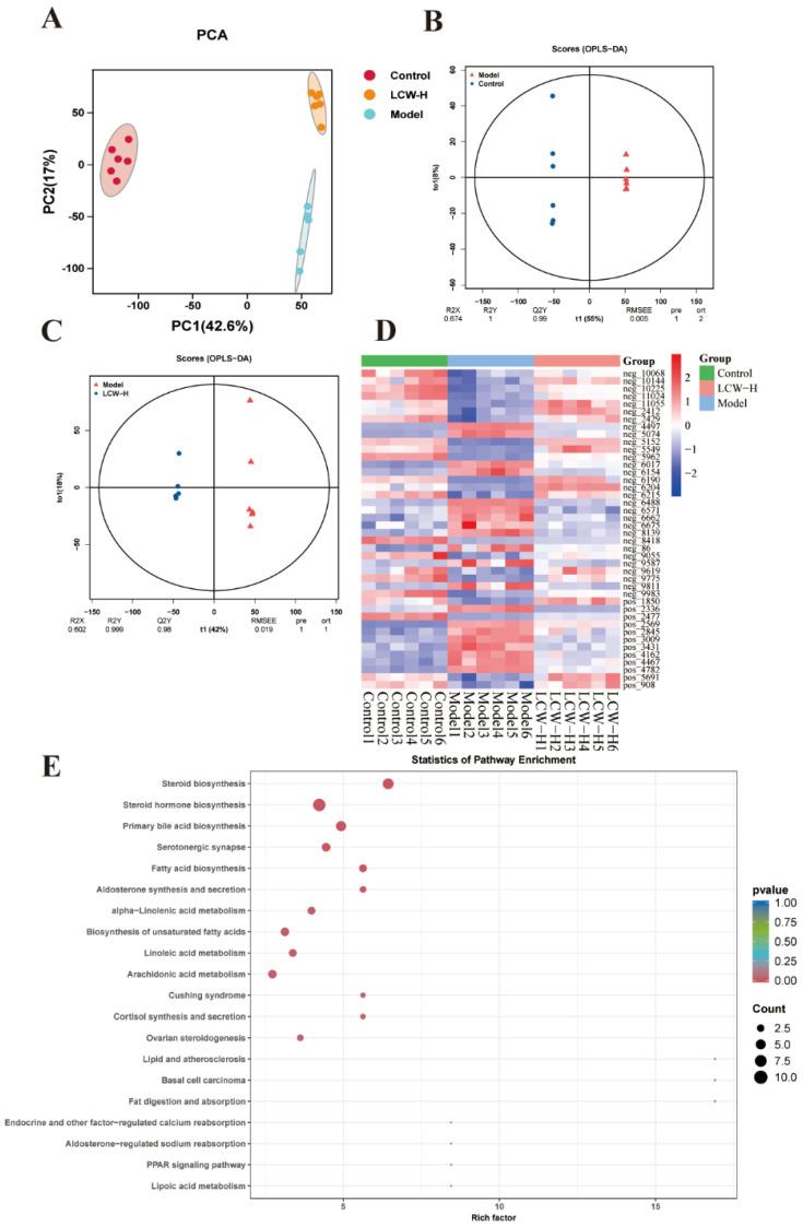
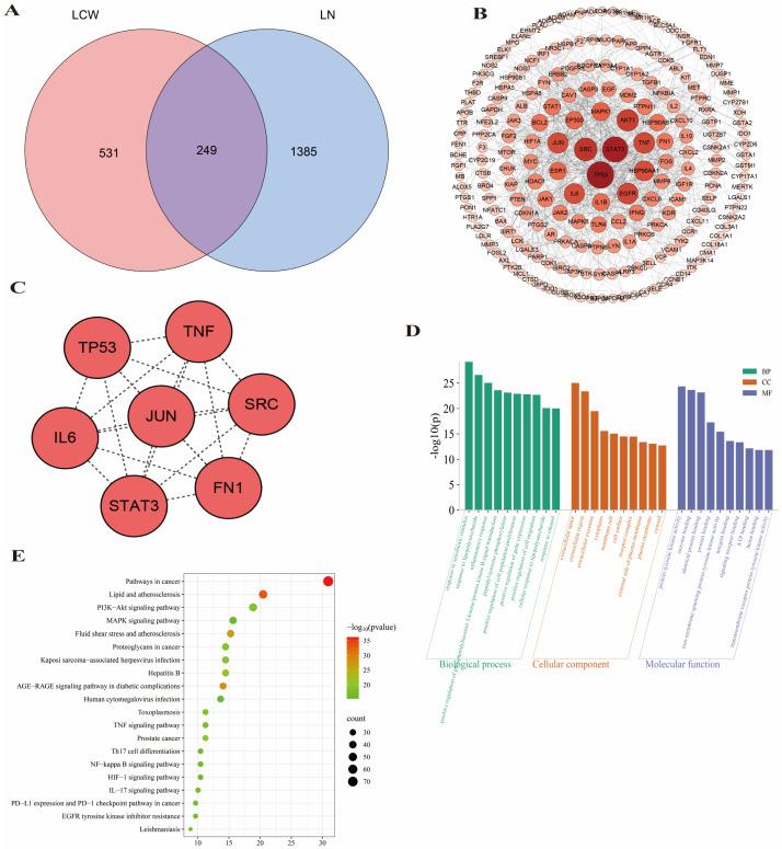
: Lupus nephritis (LN) is a serious complication of systemic lupus erythematosus (SLE) and is difficult to cure. Lang Chuang Wan (LCW) has been widely used in clinical practice as a treatment for SLE and LN, but its active ingredients and mechanism of action have not been elucidated. To address this, we aim to analyze LCW's chemical components and clarify its mechanisms in treating LN. : We utilized ultra-performance liquid chromatography-tandem mass spectrometry (UPLC-MS/MS) to analyze the components of LCW and assessed its effects on MRL/lpr mice through ELISA, H&E staining, Masson's trichrome staining, and IgG immunofluorescence. Then, we further explored the mechanisms of action through network pharmacology, transcriptomics, and metabolomics, and validated with Western blot. : LCW contained 1303 chemical components, primarily flavonoids and terpenoids. It significantly improved kidney pathology and normalized levels of serum ANA, anti-dsDNA, anti-Sm, C3, C4, Cr, BUN, IL-6, IL-10, IL-17, TNF-α, and urinary protein (UP) in MRL/lpr mice. Network pharmacology, transcriptomics, and metabolomics indicated that LCW's therapeutic effect on LN involved the PI3K/AKT pathway, confirmed by Western blot showing LCW's suppression of the PI3K/AKT/mTOR pathway. : LCW alleviates pathological symptoms in MRL/lpr mice by inhibiting the PI3K/AKT/mTOR signaling pathway, providing insights into its therapeutic mechanisms for lupus nephritis.
狼疮性肾炎(LN)是系统性红斑狼疮(SLE)的一种严重并发症,难以治愈。狼疮丸(LCW)已在临床实践中广泛用于治疗SLE和LN,但其活性成分和作用机制尚未阐明。为了解决这个问题,我们旨在分析LCW的化学成分并阐明其治疗LN的机制。我们利用超高效液相色谱-串联质谱法(UPLC-MS/MS)分析LCW的成分,并通过ELISA、苏木精-伊红染色、Masson三色染色和IgG免疫荧光评估其对MRL/lpr小鼠的影响。然后,我们通过网络药理学、转录组学和代谢组学进一步探索其作用机制,并用蛋白质免疫印迹法进行验证。LCW含有1303种化学成分,主要为黄酮类和萜类。它显著改善了MRL/lpr小鼠的肾脏病理,并使血清抗核抗体(ANA)、抗双链DNA(anti-dsDNA)、抗Sm、补体C3、C4、肌酐(Cr)、尿素氮(BUN)、白细胞介素-6(IL-6)、白细胞介素-10(IL-10)、白细胞介素-17(IL-17)、肿瘤坏死因子-α(TNF-α)以及尿蛋白(UP)水平恢复正常。网络药理学、转录组学和代谢组学表明,LCW对LN的治疗作用涉及磷脂酰肌醇-3激酶/蛋白激酶B(PI3K/AKT)通路,蛋白质免疫印迹法证实LCW抑制PI3K/AKT/哺乳动物雷帕霉素靶蛋白(mTOR)通路。LCW通过抑制PI3K/AKT/mTOR信号通路减轻MRL/lpr小鼠的病理症状,为其治疗狼疮性肾炎的机制提供了见解。