Suppr超能文献

1,25-二羟基维生素D抑制子宫内膜异位症中脂多糖介导的炎症反应。

1,25-Dihydroxy vitamin D inhibits LPS-mediated inflammatory responses in endometriosis.

作者信息

Zhong Qiyu, Jin Zhuang, Ma Jianyu, Liao Zhouzhou, Lai Huiling, Chen Shuqin

机构信息

Department of Gynecology, The Sixth Affiliated Hospital, Sun Yat-sen University, Guangzhou, China.

Biomedical Innovation Center, The Sixth Affiliated Hospital, Sun Yat-sen University, Guangzhou, China.

出版信息

Ann Med. 2025 Dec;57(1):2523563. doi: 10.1080/07853890.2025.2523563. Epub 2025 Jun 27.

Abstract

BACKGROUND

Endometriosis, a chronic immune-mediated inflammatory disease, remains elusive in its pathogenesis. Given vitamin D (VD)'s pivotal role in modulating innate and adaptive immune responses, we sought to elucidate how VD modulates inflammatory responses in endometriosis.

MATERIALS AND METHODS

We isolated primary human ectopic endometrial stromal cells (EESCs) from ectopic endometrium of ovarian endometrioma, alongside Ishikawa cells, and subjected them to treatment with lipopolysaccharide (LPS), a potent inducer of inflammation, alongside varying concentrations of 1,25-dihydroxyvitamin D (1,25(OH)D), the biologically active form of VD, and its analog TEI-9647 (25-dehydro-1α-hydroxyvitamin D-26,23-lactone).

RESULTS

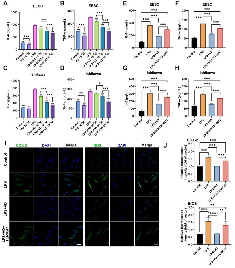
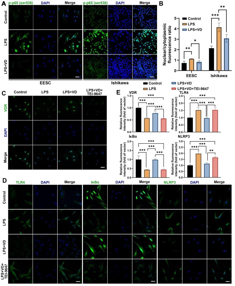
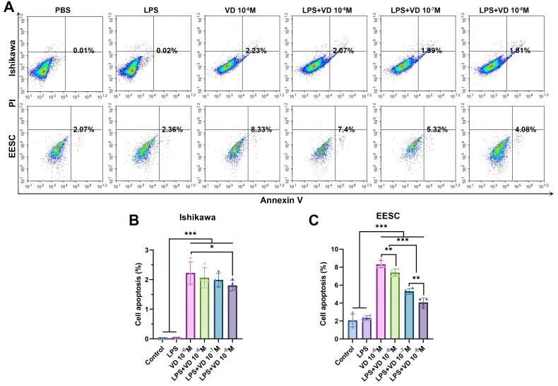
Our results revealed that 1,25(OH)D significantly reversed LPS-induced cell proliferation, migration, and inflammatory factor production in EESCs and Ishikawa cells, and induced apoptosis. Additionally, 1,25(OH)D inhibited the expression and nuclear translocation of phosphorylated p65 in LPS-activated EESCs and Ishikawa cells. Furthermore, 1,25(OH)D counteracted LPS-induced suppression of VD receptor (VDR)/IκBα and enhancement of Toll-like receptor 4 (TLR4)/pyrin domain (PYD)-containing protein 3 (NLRP3) activation, while the addition of TEI-9647 reversed VD's regulatory effects on the NF-κB pathway. experimental results showed that 1,25(OH)D significantly inhibited lesion growth, suppressed NF-κB pathway activation, and corresponding inflammatory phenotypes in a rat model of endometriosis.

CONCLUSIONS

Collectively, these results underscore the potential of 1,25(OH)D as a therapeutic target for endometriosis VDR-dependent endometrial homeostasis regulation, suppressing LPS-mediated inflammatory responses and NF-κB signaling pathway through VDR activation and IκBα stabilization.

摘要

背景

子宫内膜异位症是一种慢性免疫介导的炎症性疾病,其发病机制仍不清楚。鉴于维生素D(VD)在调节固有免疫和适应性免疫反应中起关键作用,我们试图阐明VD如何调节子宫内膜异位症中的炎症反应。

材料与方法

我们从卵巢子宫内膜异位囊肿的异位内膜中分离出原代人异位子宫内膜间质细胞(EESCs),以及 Ishikawa 细胞,并用脂多糖(LPS)(一种强效炎症诱导剂)、不同浓度的1,25-二羟基维生素D(1,25(OH)D)(VD的生物活性形式)及其类似物TEI-9647(25-脱氢-1α-羟基维生素D-26,23-内酯)对它们进行处理。

结果

我们的结果显示,1,25(OH)D显著逆转了LPS诱导的EESCs和Ishikawa细胞的增殖、迁移及炎症因子产生,并诱导了细胞凋亡。此外,1,25(OH)D抑制了LPS激活的EESCs和Ishikawa细胞中磷酸化p65的表达和核转位。此外,1,25(OH)D抵消了LPS诱导的VD受体(VDR)/IκBα抑制以及Toll样受体4(TLR4)/含pyrin结构域(PYD)蛋白3(NLRP3)激活增强,而添加TEI-9647逆转了VD对NF-κB途径的调节作用。实验结果表明,1,25(OH)D在子宫内膜异位症大鼠模型中显著抑制病变生长,抑制NF-κB途径激活及相应的炎症表型。

结论

总的来说,这些结果强调了1,25(OH)D作为子宫内膜异位症治疗靶点的潜力,通过VDR激活和IκBα稳定来调节依赖VDR的子宫内膜稳态,抑制LPS介导的炎症反应和NF-κB信号通路。

https://cdn.ncbi.nlm.nih.gov/pmc/blobs/6002/12207774/e756ca92c796/IANN_A_2523563_F0001_C.jpg

文献AI研究员

20分钟写一篇综述,助力文献阅读效率提升50倍。

立即体验

用中文搜PubMed

大模型驱动的PubMed中文搜索引擎

马上搜索

文档翻译

学术文献翻译模型,支持多种主流文档格式。

立即体验