Bouvain Pascal, Thomy Kay-Matthias, Prinz Anika Maria, Steckel Bodo, Kadir Shiwa, Röhs Alexandra, Schmitz Jonas, Dohle Claudia, Karg Matthias, Grandoch Maria, Flögel Ulrich, Temme Sebastian
Experimental Cardiovascular Imaging, Molecular Cardiology, Heinrich Heine University, 40225, Düsseldorf, Germany.
Institute for Translational Pharmacology, Heinrich Heine University, 40225, Düsseldorf, Germany.
Adv Sci (Weinh). 2025 Sep;12(34):e04412. doi: 10.1002/advs.202504412. Epub 2025 Jun 30.
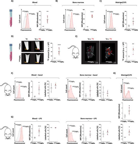
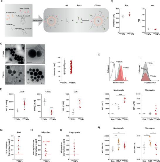
Neutrophils are crucial for fighting invading pathogens and for the clearance of sterile wounds. However, in cases of overwhelming pathogens or excessive inflammatory responses, fine-tuning of neutrophil functions can help to either enhance bacterial killing or prevent unwanted tissue damage. Thus, the present study is aimed at developing a nanoparticle-based toolbox to direct neutrophils toward either a proinflammatory or reparative phenotype tailored to the specific inflammatory environment. For this, neutrophil-specific fluorine nanoparticles additionally equipped with either activating or inhibiting peptides for a background-free F MRI-based theranostic approach are engineered. It is demonstrated that with this i) distinct effector functions can be specifically modulated in both murine and human neutrophils, ii) the disease-specific degree of neutrophil infiltration can be non-invasively monitored in vivo, and in turn iii) neutrophil effector functions can either be attenuated during a pharmacological challenge or amplified to ameliorate tissue damage during bacteria-driven acute colitis. Thus, this nanotheranostic approach is suitable to visualize and concomitantly direct neutrophil functionality depending on the specific requirements to improve disease course and outcome, thus paving the way for a personalized neutrophil immunotherapy.
中性粒细胞对于对抗入侵病原体和清除无菌伤口至关重要。然而,在病原体压倒性侵袭或炎症反应过度的情况下,对中性粒细胞功能进行微调有助于增强细菌杀伤或防止不必要的组织损伤。因此,本研究旨在开发一种基于纳米颗粒的工具箱,以引导中性粒细胞呈现出适合特定炎症环境的促炎或修复表型。为此,设计了中性粒细胞特异性氟纳米颗粒,其额外配备了用于基于无背景F MRI的诊疗方法的激活或抑制肽。结果表明,通过这种方法,i)在小鼠和人类中性粒细胞中均可特异性调节不同的效应功能,ii)可在体内非侵入性监测疾病特异性的中性粒细胞浸润程度,进而iii)在药理学刺激期间,中性粒细胞效应功能可被减弱,或在细菌驱动的急性结肠炎期间被放大以减轻组织损伤。因此,这种纳米诊疗方法适合根据改善疾病进程和结果的特定要求来可视化并同时引导中性粒细胞功能,从而为个性化中性粒细胞免疫疗法铺平道路。