Suppr超能文献

棕榈酸诱导组蛋白去乙酰化酶、神经元染色质乙酰化和基因表达的动态时间依赖性改变。

Palmitic Acid Induces Dynamic Time-Dependent Alterations in HDACs, Neuronal Chromatin Acetylation, and Gene Expression.

作者信息

Rueda-Díaz Saúl Santiago, Soto-Santarriaga Iker Francisco, Torres-Arciga Karla, García-Cruz Valeria Melissa, González-Barrios Rodrigo, Flores-León Manuel, Arias Clorinda

机构信息

Departamento de Medicina Genómica y Toxicología Ambiental. Instituto de Investigaciones Biomédicas, Universidad Nacional Autónoma de México (UNAM), AP 70-228, Ciudad de México, 04510, México.

Department of Chemistry & Biochemistry, University of Notre Dame, Notre Dame, IN, 46556, USA.

出版信息

Neurochem Res. 2025 Jun 30;50(4):220. doi: 10.1007/s11064-025-04469-w.

Abstract

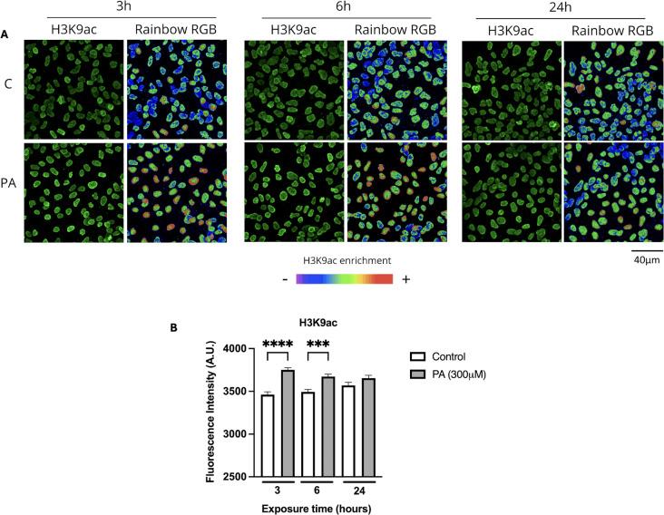
Chronic consumption of high fat diets (HFD) is a risk factor for the development of metabolic diseases such as obesity and diabetes, and it is also associated with cognitive impairment and Alzheimer´s disease. Palmitic acid (PA) is a major component of HFD, and high concentrations of this saturated fatty acid exerts pleiotropic actions in cells. The PA effects have been largely studied in peripheral tissues where is considered a driving force for the development of many metabolic diseases such as obesity, insulin resistance and Type II diabetes. In the brain, particularly in neurons, it is able to increase oxidative metabolism, induce insulin resistance, and alter gene expression. However, little is known about how PA-induced metabolic alterations may affect gene expression mechanisms in neurons. One of the most studied PA-dependent mechanisms is associated with the lipid-induced activation of the transcription factors, PPAR-γ and PGC-α, but fewer studies have analyzed the PA-dependent regulation of epigenetic mechanisms. In this study, we identified PA-linked changes in the class I histone deacetylases (HDACs) content associated with chromatin acetylation and with differential expression of the BDNF-encoding gene and the non-coding retrotransposon, LINE1 in differentiated human neuroblastoma cells.

摘要

长期食用高脂肪饮食(HFD)是肥胖和糖尿病等代谢性疾病发生的危险因素,并且还与认知障碍和阿尔茨海默病有关。棕榈酸(PA)是HFD的主要成分,这种饱和脂肪酸的高浓度在细胞中发挥多效性作用。PA的作用在很大程度上已在周围组织中进行了研究,在这些组织中它被认为是肥胖、胰岛素抵抗和II型糖尿病等许多代谢性疾病发展的驱动力。在大脑中,尤其是在神经元中,它能够增加氧化代谢、诱导胰岛素抵抗并改变基因表达。然而,关于PA诱导的代谢改变如何影响神经元中的基因表达机制,人们知之甚少。研究最多的PA依赖性机制之一与转录因子PPAR-γ和PGC-α的脂质诱导激活有关,但较少有研究分析PA对表观遗传机制的依赖性调节。在本研究中,我们在分化的人神经母细胞瘤细胞中鉴定出与染色质乙酰化以及脑源性神经营养因子(BDNF)编码基因和非编码逆转座子LINE1的差异表达相关的I类组蛋白去乙酰化酶(HDACs)含量的PA相关变化。

https://cdn.ncbi.nlm.nih.gov/pmc/blobs/ba4a/12208982/b4b16477e3fd/11064_2025_4469_Fig1_HTML.jpg

文献检索

告别复杂PubMed语法,用中文像聊天一样搜索,搜遍4000万医学文献。AI智能推荐,让科研检索更轻松。

立即免费搜索

文件翻译

保留排版,准确专业,支持PDF/Word/PPT等文件格式,支持 12+语言互译。

免费翻译文档

深度研究

AI帮你快速写综述,25分钟生成高质量综述,智能提取关键信息,辅助科研写作。

立即免费体验