Suppr超能文献

丙泊酚通过AMPK/HIF-1α信号通路调节小胶质细胞葡萄糖代谢以改善电休克诱导的抑郁样大鼠的认知缺陷。

Propofol Modulates Microglial Glucose Metabolism Via the AMPK/HIF-1α Signaling Pathway To Ameliorate ECS-induced Cognitive Deficits in Depressive-like Rats.

作者信息

Zou Mou, Min Su, Hong Ruiyang, Huang Jia, Zhou Dongyu, Liang Yun

机构信息

Department of Anesthesiology, the First Affiliated Hospital of Chongqing Medical University, No.1 Youyi Road, Yuzhong District, Chongqing, 400016, P.R. China.

出版信息

Neurochem Res. 2025 Jun 30;50(4):219. doi: 10.1007/s11064-025-04473-0.

Abstract

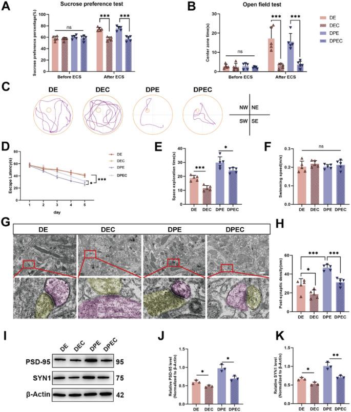
Propofol can partly ameliorate electroconvulsive shock (ECS)-induced learning and memory impairment by restoring synaptic plasticity. However, the exact mechanism is unknown. Microglia exert different immune functions by regulating their glucose metabolism, which is closely related to synaptic plasticity. We aimed to investigate whether the mechanism underlying the cognitive enhancement effects of propofol is associated with microglial glucose metabolism. Rats depression model was established by chronic unpredictable mild stress (CUMS). Sucrose preference test (SPT) and open field test (OFT) were used to detect anhedonia and anxiety-like behaviors in rats, respectively. Morris water maze (MWM) was used to evaluate the spatial learning and memory ability of rats. Transmission electron microscopy, immunofluorescence, enzymatic activity assays, Western blotting, and RT-qPCR were employed to evaluate hippocampal synaptic structural integrity, microglial glucose metabolism, and the expression of glycolytic regulators p-AMPK/AMPK and HIF-1α. The AMPK inhibitor compound C was used for reverse validation. Propofol attenuated the ECS-induced reduction of hippocampal synaptic proteins PSD-95 and SYN1, suppressed the upregulation of pro-inflammatory cytokines TNF-α and IL-1β, and reduced microglial activation. It also reduced the key glycolytic enzymes in microglia, increased AMPK expression, and decreased HIF-1α expression, thereby improving learning and memory impairment in ECS-treated rats. Compound C reversed propofol's neuroprotective effect. ECS-induced learning and memory deficits in depressive-like rats are associated with increased microglial glycolysis via the AMPK/HIF-1α pathway, a metabolism process that could be mitigated by propofol.

摘要

丙泊酚可通过恢复突触可塑性部分改善电惊厥休克(ECS)诱导的学习和记忆损伤。然而,确切机制尚不清楚。小胶质细胞通过调节其葡萄糖代谢发挥不同的免疫功能,这与突触可塑性密切相关。我们旨在研究丙泊酚认知增强作用的潜在机制是否与小胶质细胞葡萄糖代谢有关。通过慢性不可预测轻度应激(CUMS)建立大鼠抑郁模型。分别采用蔗糖偏好试验(SPT)和旷场试验(OFT)检测大鼠的快感缺失和焦虑样行为。采用莫里斯水迷宫(MWM)评估大鼠的空间学习和记忆能力。运用透射电子显微镜、免疫荧光、酶活性测定、蛋白质免疫印迹法和实时定量聚合酶链反应评估海马突触结构完整性、小胶质细胞葡萄糖代谢以及糖酵解调节因子p-AMPK/AMPK和HIF-1α的表达。使用AMPK抑制剂化合物C进行反向验证。丙泊酚减轻了ECS诱导的海马突触蛋白PSD-95和SYN1的减少,抑制了促炎细胞因子TNF-α和IL-1β的上调,并减少了小胶质细胞活化。它还降低了小胶质细胞中的关键糖酵解酶,增加了AMPK表达,并降低了HIF-1α表达,从而改善了ECS处理大鼠的学习和记忆损伤。化合物C逆转了丙泊酚的神经保护作用。ECS诱导的抑郁样大鼠学习和记忆缺陷与通过AMPK/HIF-1α途径增加的小胶质细胞糖酵解有关,丙泊酚可以减轻这一代谢过程。

https://cdn.ncbi.nlm.nih.gov/pmc/blobs/56f5/12209389/99e85b6eb843/11064_2025_4473_Fig1_HTML.jpg

文献AI研究员

20分钟写一篇综述,助力文献阅读效率提升50倍。

立即体验

用中文搜PubMed

大模型驱动的PubMed中文搜索引擎

马上搜索

文档翻译

学术文献翻译模型,支持多种主流文档格式。

立即体验