• 文献检索
  • 文档翻译
  • 深度研究
  • 学术资讯
  • Suppr Zotero 插件Zotero 插件
  • 邀请有礼
  • 套餐&价格
  • 历史记录
应用&插件
Suppr Zotero 插件Zotero 插件浏览器插件Mac 客户端Windows 客户端微信小程序
定价
高级版会员购买积分包购买API积分包
服务
文献检索文档翻译深度研究API 文档MCP 服务
关于我们
关于 Suppr公司介绍联系我们用户协议隐私条款
关注我们

Suppr 超能文献

核心技术专利:CN118964589B侵权必究
粤ICP备2023148730 号-1Suppr @ 2026

文献检索

告别复杂PubMed语法,用中文像聊天一样搜索,搜遍4000万医学文献。AI智能推荐,让科研检索更轻松。

立即免费搜索

文件翻译

保留排版,准确专业,支持PDF/Word/PPT等文件格式,支持 12+语言互译。

免费翻译文档

深度研究

AI帮你快速写综述,25分钟生成高质量综述,智能提取关键信息,辅助科研写作。

立即免费体验

CEMIP通过控制平滑肌细胞中的PP1c-MLC20级联反应维持血管收缩性。

CEMIP Maintains Vascular Contractility by Controlling PP1c-MLC20 Cascade in SMCs.

作者信息

Yuan Ze, Li Qi, Bai Xue, Zhang Kai, He Jinlong, Ai Ding, Cui Qinghua, Zhu Yi, Li Bochuan

机构信息

The Province and Ministry Co-Sponsored Collaborative Innovation Center for Medical Epigenetics (Z.Y., J.H., D.A., Y.Z., B.L.), Tianjin Medical University, China.

NHC Key Laboratory of Hormones and Development (Z.Y., J.H., D.A., Y.Z., B.L.), Tianjin Medical University, China.

出版信息

Circ Res. 2025 Aug;137(4):519-532. doi: 10.1161/CIRCRESAHA.125.326233. Epub 2025 Jul 1.

DOI:10.1161/CIRCRESAHA.125.326233
PMID:40590126
原文链接:https://pmc.ncbi.nlm.nih.gov/articles/PMC12316136/
Abstract

BACKGROUND

The CEMIP (cell migration-inducing protein) exhibits extremely high expression levels in smooth muscle tissues. However, whether CEMIP modulates the contractile phenotype of vascular smooth muscle cells and confers blood pressure remains elusive.

METHODS

To explore the role of CEMIP in SMCs, we generated a mouse model with SMC-specific CEMIP deficiency (SMC-). By combining coimmunoprecipitation assay and molecular docking prediction, we identified MLC20 (myosin light chain 20) and its phosphatase, PP1c (protein phosphatase 1c) as binding proteins for CEMIP. To elucidate the mechanism by which CEMIP interacts with MLC20 and PP1c, bioluminescence resonance energy transfer assay and motif mutation were utilized to unravel the intricate network.

RESULTS

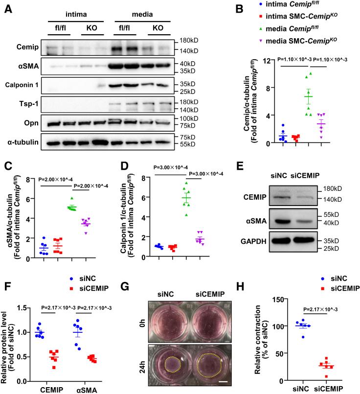
CEMIP is abundantly expressed in smooth muscle tissues including the mesenteric artery, aorta, and intestine. In a serum-starved contractile phenotype, SMCs responded to serum stimulation by gradually decreasing CEMIP expression, as they shifted to a secretory phenotype. The mice lacking CEMIP in SMCs showed significantly reduced contractility and blood pressure compared with their counterparts of age-matched wild-type littermates (). Mechanistically, we demonstrated that CEMIP directly interacted with MLC20 to maintain its phosphorylation. In addition, CEMIP sequestered MLC20 from its phosphatase, PP1c, without affecting the kinase MLCK (myosin light chain kinase). Moreover, CEMIP contains 3 critical RVxF (consensus sequence RxxQV/I/LK/RxY/W) motifs that are responsible for binding to PP1c. Mutations in these motifs restored the interaction between PP1c and MLC20.

CONCLUSIONS

CEMIP functions as a gatekeeper for maintaining the contractile phenotype of SMCs via the PP1c-MLC20 cascade. CEMIP is indispensable for maintaining blood pressure.

摘要

背景

CEMIP(细胞迁移诱导蛋白)在平滑肌组织中表达水平极高。然而,CEMIP是否调节血管平滑肌细胞的收缩表型并影响血压仍不清楚。

方法

为了探究CEMIP在平滑肌细胞中的作用,我们构建了平滑肌细胞特异性CEMIP缺陷的小鼠模型(SMC-)。通过免疫共沉淀实验和分子对接预测,我们鉴定出肌球蛋白轻链20(MLC20)及其磷酸酶蛋白磷酸酶1c(PP1c)为CEMIP的结合蛋白。为了阐明CEMIP与MLC20和PP1c相互作用的机制,利用生物发光共振能量转移实验和基序突变来揭示这一复杂网络。

结果

CEMIP在包括肠系膜动脉、主动脉和肠道在内的平滑肌组织中大量表达。在血清饥饿的收缩表型中,平滑肌细胞在向分泌表型转变时,通过逐渐降低CEMIP表达来响应血清刺激。与年龄匹配的野生型同窝小鼠相比,平滑肌细胞中缺乏CEMIP的小鼠收缩力和血压显著降低。机制上,我们证明CEMIP直接与MLC20相互作用以维持其磷酸化。此外,CEMIP将MLC20与其磷酸酶PP1c隔离,而不影响激酶肌球蛋白轻链激酶(MLCK)。而且,CEMIP包含3个关键的RVxF(一致序列RxxQV/I/LK/RxY/W)基序,负责与PP1c结合。这些基序的突变恢复了PP1c与MLC20之间的相互作用。

结论

CEMIP通过PP1c-MLC20级联反应作为维持平滑肌细胞收缩表型的守门人。CEMIP对维持血压必不可少。

https://cdn.ncbi.nlm.nih.gov/pmc/blobs/2cab/12316136/b0a518a0ef39/res-137-519-g007.jpg
https://cdn.ncbi.nlm.nih.gov/pmc/blobs/2cab/12316136/a82702fbd773/res-137-519-g001.jpg
https://cdn.ncbi.nlm.nih.gov/pmc/blobs/2cab/12316136/657904bf10fd/res-137-519-g002.jpg
https://cdn.ncbi.nlm.nih.gov/pmc/blobs/2cab/12316136/8ce1570f6d3e/res-137-519-g003.jpg
https://cdn.ncbi.nlm.nih.gov/pmc/blobs/2cab/12316136/382d2d5b2d86/res-137-519-g004.jpg
https://cdn.ncbi.nlm.nih.gov/pmc/blobs/2cab/12316136/1da1882f0985/res-137-519-g005.jpg
https://cdn.ncbi.nlm.nih.gov/pmc/blobs/2cab/12316136/22e26f62d826/res-137-519-g006.jpg
https://cdn.ncbi.nlm.nih.gov/pmc/blobs/2cab/12316136/b0a518a0ef39/res-137-519-g007.jpg
https://cdn.ncbi.nlm.nih.gov/pmc/blobs/2cab/12316136/a82702fbd773/res-137-519-g001.jpg
https://cdn.ncbi.nlm.nih.gov/pmc/blobs/2cab/12316136/657904bf10fd/res-137-519-g002.jpg
https://cdn.ncbi.nlm.nih.gov/pmc/blobs/2cab/12316136/8ce1570f6d3e/res-137-519-g003.jpg
https://cdn.ncbi.nlm.nih.gov/pmc/blobs/2cab/12316136/382d2d5b2d86/res-137-519-g004.jpg
https://cdn.ncbi.nlm.nih.gov/pmc/blobs/2cab/12316136/1da1882f0985/res-137-519-g005.jpg
https://cdn.ncbi.nlm.nih.gov/pmc/blobs/2cab/12316136/22e26f62d826/res-137-519-g006.jpg
https://cdn.ncbi.nlm.nih.gov/pmc/blobs/2cab/12316136/b0a518a0ef39/res-137-519-g007.jpg

相似文献

1
CEMIP Maintains Vascular Contractility by Controlling PP1c-MLC20 Cascade in SMCs.CEMIP通过控制平滑肌细胞中的PP1c-MLC20级联反应维持血管收缩性。
Circ Res. 2025 Aug;137(4):519-532. doi: 10.1161/CIRCRESAHA.125.326233. Epub 2025 Jul 1.
2
Roles of Brd4 in Vascular Smooth Muscle Cells: Implications for Aging and Vascular Dysfunction.Brd4在血管平滑肌细胞中的作用:对衰老和血管功能障碍的影响。
Arterioscler Thromb Vasc Biol. 2025 Jul;45(7):e250-e270. doi: 10.1161/ATVBAHA.124.322158. Epub 2025 May 22.
3
Deletion of smooth muscle ZFP36 promotes neointimal hyperplasia in mice.平滑肌ZFP36的缺失促进小鼠血管内膜增生。
Acta Pharmacol Sin. 2025 May;46(5):1317-1328. doi: 10.1038/s41401-024-01473-8. Epub 2025 Jan 31.
4
Novel Directly Reprogrammed Smooth Muscle Cells Promote Vascular Regeneration as Microvascular Mural Cells.新型直接重编程平滑肌细胞作为微血管壁细胞促进血管再生。
Circulation. 2025 Apr 15;151(15):1076-1094. doi: 10.1161/CIRCULATIONAHA.124.070217. Epub 2025 Feb 13.
5
Basal ATP release signals through the P2Y receptor to maintain the differentiated phenotype of vascular smooth muscle cells.基础 ATP 通过 P2Y 受体释放信号,以维持血管平滑肌细胞的分化表型。
Atherosclerosis. 2024 Aug;395:117613. doi: 10.1016/j.atherosclerosis.2024.117613. Epub 2024 May 31.
6
Smooth Muscle Cell-Derived Fibronectin Promotes an Atheroprotective Smooth Muscle Cell Phenotype Associated With Altered NO-cGMP Signaling.平滑肌细胞衍生的纤连蛋白促进与一氧化氮-环磷酸鸟苷信号改变相关的抗动脉粥样硬化平滑肌细胞表型。
J Am Heart Assoc. 2025 Jun 3;14(11):e040395. doi: 10.1161/JAHA.124.040395. Epub 2025 May 29.
7
Single-Cell Transcriptomics and Lineage Tracing Unveil Parallels in Lymphatic Muscle and Venous Smooth Muscle Development, Identity, and Function.单细胞转录组学与谱系追踪揭示淋巴管平滑肌和静脉平滑肌发育、特征及功能的相似之处
Arterioscler Thromb Vasc Biol. 2025 Jul;45(7):1207-1225. doi: 10.1161/ATVBAHA.125.322567. Epub 2025 May 15.
8
Novel roles of Nrf3-Trim5 axis in vascular smooth muscle cell dysfunctions and neointimal hyperplasia.Nrf3-Trim5轴在血管平滑肌细胞功能障碍和内膜增生中的新作用。
Cardiovasc Res. 2025 May 16. doi: 10.1093/cvr/cvaf084.
9
The actin depolymerizing factor destrin serves as a negative feedback inhibitor of smooth muscle cell differentiation.肌动蛋白解聚因子 destrin 作为平滑肌细胞分化的负反馈抑制剂。
Am J Physiol Heart Circ Physiol. 2021 Nov 1;321(5):H893-H904. doi: 10.1152/ajpheart.00142.2021. Epub 2021 Sep 24.
10
Rapamycin reduces mineral density and promotes beneficial vascular remodeling in a murine model of severe medial arterial calcification.雷帕霉素可降低严重的中膜动脉钙化小鼠模型的骨密度,并促进有益的血管重塑。
Am J Physiol Heart Circ Physiol. 2025 Jul 1;329(1):H191-H205. doi: 10.1152/ajpheart.00530.2024. Epub 2025 May 8.

本文引用的文献

1
Regulation of blood pressure by METTL3 via RUNX1b-eNOS pathway in endothelial cells in mice.METTL3通过RUNX1b-eNOS途径对小鼠内皮细胞血压的调节作用
Cardiovasc Res. 2025 Apr 15;121(1):205-217. doi: 10.1093/cvr/cvae242.
2
Identification of CD44 as a key engager to hyaluronic acid-rich extracellular matrices for cell traction force generation and tumor invasion in 3D.鉴定CD44是富含透明质酸的细胞外基质的关键结合分子,其在三维环境中产生细胞牵引力并促进肿瘤侵袭。
Matrix Biol. 2025 Feb;135:1-11. doi: 10.1016/j.matbio.2024.11.004. Epub 2024 Nov 9.
3
Regulatory role of Piezo1 channel in endothelium-dependent hyperpolarization-mediated vasorelaxation of small resistance vessels and its anti-inflammatory action.
Piezo1 通道在小阻力血管内皮依赖性超极化介导的血管舒张中的调节作用及其抗炎作用。
Life Sci. 2024 Jan 1;336:122326. doi: 10.1016/j.lfs.2023.122326. Epub 2023 Dec 4.
4
Apelin is expressed in intimal smooth muscle cells and promotes their phenotypic transition.Apelin 在血管内膜平滑肌细胞中表达,并促进其表型转化。
Sci Rep. 2023 Oct 31;13(1):18736. doi: 10.1038/s41598-023-45470-z.
5
Species comparison of compounds with known blood pressure effects in a vascular smooth muscle cell collagen contraction assay.在血管平滑肌细胞胶原收缩试验中,具有已知降压作用的化合物的物种比较。
J Pharmacol Toxicol Methods. 2023 Sep-Oct;123:107290. doi: 10.1016/j.vascn.2023.107290. Epub 2023 Jul 12.
6
Phosphorylated Peptide Derived from the Myosin Phosphatase Target Subunit Is a Novel Inhibitor of Protein Phosphatase-1.肌球蛋白磷酸酶靶蛋白亚基磷酸化肽是蛋白磷酸酶-1 的新型抑制剂。
Int J Mol Sci. 2023 Mar 1;24(5):4789. doi: 10.3390/ijms24054789.
7
CEMIP, acting as a scaffold protein for bridging GRAF1 and MIB1, promotes colorectal cancer metastasis via activating CDC42/MAPK pathway.CEMIP 作为连接 GRAF1 和 MIB1 的支架蛋白,通过激活 CDC42/MAPK 通路促进结直肠癌转移。
Cell Death Dis. 2023 Feb 27;14(2):167. doi: 10.1038/s41419-023-05644-z.
8
MST1 Suppresses Disturbed Flow Induced Atherosclerosis.MST1抑制紊乱血流诱导的动脉粥样硬化。
Circ Res. 2022 Oct 14;131(9):748-764. doi: 10.1161/CIRCRESAHA.122.321322. Epub 2022 Sep 27.
9
CEMIP (HYBID, KIAA1199): structure, function and expression in health and disease.CEMIP(HYBID、KIAA1199):在健康和疾病中的结构、功能和表达。
FEBS J. 2023 Aug;290(16):3946-3962. doi: 10.1111/febs.16600. Epub 2022 Sep 5.
10
Structure-function analysis of the SHOC2-MRAS-PP1C holophosphatase complex.SHOC2-MRAS-PP1C 全磷酸酶复合物的结构-功能分析。
Nature. 2022 Sep;609(7926):408-415. doi: 10.1038/s41586-022-04928-2. Epub 2022 Jul 13.