Yin Xiaozhe, Ding Zexuan, Yu Li, Zhang Xuhao, Gao Yu, Li Yiyan, Liu Zhibo, Fu Yang-Xin
Department of Basic Medical Sciences, School of Medicine, Tsinghua University, Beijing, 100084, China.
State Key laboratory of Molecular oncology, Tsinghua University, Beijing, China.
Nat Commun. 2025 Jul 1;16(1):6020. doi: 10.1038/s41467-025-60769-3.
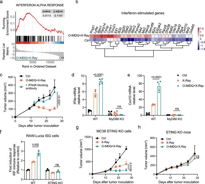
Optimizing intratumoral dendritic cell (DC)-T cell responses is pivotal for effective cancer immunotherapy. However, the mechanistic governing these dynamics within the tumor microenvironment (TME) remains unclear, and strategies to improve their therapeutic potential are underexplored. Here, we show that precise radiotherapy activates the pro-TLR7/8 agonist imidazoquinoline (IMDQ) locally in preclinical tumor models, stimulating DCs to elicit T cell immunity without the need for further recruitment or causing systemic toxicity. Mechanistically, this synergistic approach triggers type I interferon via STING and MyD88 signaling pathways, strengthening local immune responses. Importantly, we reveal that fractionated, low-dose radiotherapy can effectively optimize local DC-T cell dynamics to control the irradiated tumor, while also promoting abscopal effect. Thus, our findings underscore the critical role of harnessing intratumoral DCs to reinvigorate pre-existing T cell immunity and provide mechanistic insights into improving both local and distal tumor control, opening new avenues for advancing cancer immunotherapy.
优化肿瘤内树突状细胞(DC)-T细胞反应对于有效的癌症免疫治疗至关重要。然而,肿瘤微环境(TME)中控制这些动态变化的机制仍不清楚,提高其治疗潜力的策略也未得到充分探索。在此,我们表明精确放疗可在临床前肿瘤模型中局部激活促Toll样受体7/8激动剂咪唑喹啉(IMDQ),刺激DC引发T细胞免疫,而无需进一步招募或引起全身毒性。从机制上讲,这种协同方法通过STING和MyD88信号通路触发I型干扰素,增强局部免疫反应。重要的是,我们发现分次低剂量放疗可有效优化局部DC-T细胞动态以控制受照射肿瘤,同时还能促进远隔效应。因此,我们的研究结果强调了利用肿瘤内DC重振已有的T细胞免疫的关键作用,并为改善局部和远处肿瘤控制提供了机制性见解,为推进癌症免疫治疗开辟了新途径。