Suppr超能文献

呼吸道合胞病毒F蛋白的进化能逃避一些单克隆抗体,但不会严重削弱人多克隆血清的中和作用。

RSV F evolution escapes some monoclonal antibodies but does not strongly erode neutralization by human polyclonal sera.

作者信息

Simonich Cassandra A L, McMahon Teagan E, Ju Xiaohui, Yu Timothy C, Brunette Natalie, Stevens-Ayers Terry, Boeckh Michael J, King Neil P, Greninger Alexander L, Bloom Jesse D

机构信息

Basic Sciences and Computational Biology Divisions, Fred Hutchinson Cancer Center, Seattle, Washington, USA.

Department of Pediatrics, University of Washington, Seattle, Washington, USA.

出版信息

J Virol. 2025 Jul 22;99(7):e0053125. doi: 10.1128/jvi.00531-25. Epub 2025 Jul 3.

Abstract

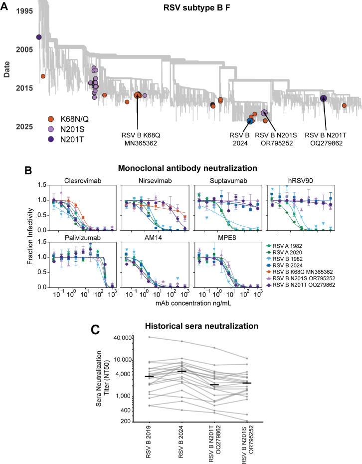
Vaccines and monoclonal antibodies targeting the respiratory syncytial virus (RSV) fusion protein (F) have recently begun to be widely used to protect infants and high-risk adults. Some other viral proteins evolve to erode polyclonal antibody neutralization and escape individual monoclonal antibodies. However, the impact of RSV F evolution on antibody neutralization is not yet thoroughly understood. Here, we develop an experimental system for measuring neutralization titers against RSV F using pseudotyped lentiviral particles. This system is easily adaptable to evaluate neutralization of relevant clinical strains. We apply this system to demonstrate that the natural evolution of RSV F leads to escape from some monoclonal antibodies, but at most modestly affects neutralization by polyclonal serum antibodies. Overall, our work sheds light on RSV antigenic evolution and describes a tool to measure the ability of antibodies and sera to neutralize contemporary RSV strains.IMPORTANCEWe describe an efficient approach to measure how antibodies inhibit infection by historical and recent human strains of respiratory syncytial virus (RSV). This approach is useful for understanding how viral evolution affects antibody immunity. We apply this approach to demonstrate that RSV evolution can escape some monoclonal antibodies, but polyclonal serum antibodies are less impacted by viral evolution. This information is relevant given the recent development of RSV preventative measures, including monoclonal antibodies and vaccines.

摘要

靶向呼吸道合胞病毒(RSV)融合蛋白(F)的疫苗和单克隆抗体最近已开始广泛用于保护婴儿和高危成年人。其他一些病毒蛋白会发生进化,从而削弱多克隆抗体的中和作用并逃避个体单克隆抗体。然而,RSV F进化对抗体中和作用的影响尚未得到充分了解。在此,我们开发了一种使用假型慢病毒颗粒测量针对RSV F的中和滴度的实验系统。该系统易于调整以评估相关临床毒株的中和作用。我们应用该系统证明RSV F的自然进化会导致对某些单克隆抗体产生逃逸,但对多克隆血清抗体的中和作用影响至多为中等程度。总体而言,我们的工作揭示了RSV的抗原进化,并描述了一种测量抗体和血清中和当代RSV毒株能力的工具。

重要性

我们描述了一种有效的方法来测量抗体如何抑制历史上和近期人类呼吸道合胞病毒(RSV)毒株的感染。这种方法有助于理解病毒进化如何影响抗体免疫。我们应用这种方法证明RSV进化可以逃避某些单克隆抗体,但多克隆血清抗体受病毒进化的影响较小。鉴于最近包括单克隆抗体和疫苗在内的RSV预防措施的发展,这一信息具有相关性。

https://cdn.ncbi.nlm.nih.gov/pmc/blobs/04f4/12282093/652fd98b5e99/jvi.00531-25.f001.jpg

文献AI研究员

20分钟写一篇综述,助力文献阅读效率提升50倍。

立即体验

用中文搜PubMed

大模型驱动的PubMed中文搜索引擎

马上搜索

文档翻译

学术文献翻译模型,支持多种主流文档格式。

立即体验