Suppr超能文献

同型半胱氨酸通过β-连环蛋白/谷胱甘肽过氧化物酶4信号通路诱导肾小管上皮细胞铁死亡。

Homocysteine induces ferroptosis in renal tubular epithelial cells via β-catenin/GPX4 signaling pathway.

作者信息

Lei Yanping, Hu Hengjing, Tang Huifang, Xu Lewu, Liu Rui, Zhao Yue

机构信息

Institute of Cardiovascular Disease, Key Laboratory for Arteriosclerology of Hunan Province, Hengyang Medical College, Hunan International Scientific and Technological Cooperation Base of Arteriosclerotic Disease, University of South China, Hengyang, 421001, Hunan, China.

The First Affiliated Hospital, Department of Cardiology, Hengyang Medical School, University of South China, Chuanshan road, No. 69, Hengyang, 421001, Hunan, People's Republic of China.

出版信息

Sci Rep. 2025 Jul 4;15(1):23953. doi: 10.1038/s41598-025-09221-6.

Abstract

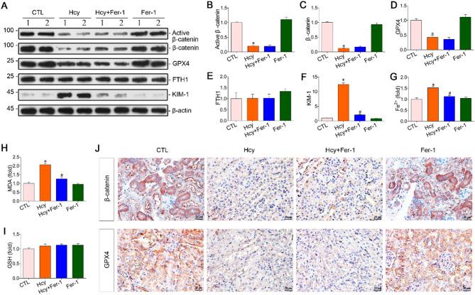
Hyperhomocysteinemia can cause severe damage to kidney. Ferroptosis represents a critical mechanism in the initiation and development of kidney disorders. We focus on the β-catenin/GPX4 signaling pathway to explore how homocysteine influences ferroptosis regulation in renal tubular epithelial cells. C57BL/6J mice were administered drinking water with high level of homocysteine to establish a hyperhomocysteinemia model. In the cell experiments, HKC-8 cells were exposed to homocysteine for a duration of 12 h. Active β-catenin, β-catenin, GPX4, FTH1, and KIM-1 were detected using Western blotting; Biochemical assays were conducted to measure lipid ROS, Fe, and GSH; GPX4 and β-catenin were detected through immunohistochemistry and immunofluorescence techniques; Mitochondrial damage was examined using transmission electron microscopy; ChIP analysis, coupled with dual-luciferase reporter gene assays, was employed to investigate the relationship between β-catenin protein and GPX4 gene promoter. Our findings revealed that homocysteine disrupted β-catenin signaling, inhibited GPX4 expression in renal tubular epithelial cells, subsequently promoted ferroptosis. Overexpression of β-catenin or GPX4 inhibited ferroptosis induced by homocysteine, and β-catenin regulated GPX4 expression in renal tubular epithelial cells. Further assays demonstrated that GPX4 acted as a target gene of β-catenin. In conclusion, homocysteine elicits ferroptosis in renal tubular epithelial cells by disrupting β-catenin signaling and inhibiting its target gene, GPX4.

摘要

高同型半胱氨酸血症可对肾脏造成严重损害。铁死亡是肾脏疾病发生和发展的关键机制。我们聚焦于β-连环蛋白/GPX4信号通路,以探讨同型半胱氨酸如何影响肾小管上皮细胞中的铁死亡调节。给C57BL/6J小鼠饮用高同型半胱氨酸的水以建立高同型半胱氨酸血症模型。在细胞实验中,将HKC-8细胞暴露于同型半胱氨酸中12小时。使用蛋白质免疫印迹法检测活性β-连环蛋白、β-连环蛋白、GPX4、FTH1和KIM-1;进行生化测定以测量脂质活性氧、铁和谷胱甘肽;通过免疫组织化学和免疫荧光技术检测GPX4和β-连环蛋白;使用透射电子显微镜检查线粒体损伤;采用染色质免疫沉淀分析结合双荧光素酶报告基因测定法研究β-连环蛋白与GPX4基因启动子之间的关系。我们的研究结果表明,同型半胱氨酸破坏β-连环蛋白信号,抑制肾小管上皮细胞中GPX4的表达,随后促进铁死亡。β-连环蛋白或GPX4的过表达抑制同型半胱氨酸诱导的铁死亡,并且β-连环蛋白调节肾小管上皮细胞中GPX4的表达。进一步的检测表明GPX4是β-连环蛋白的靶基因。总之,同型半胱氨酸通过破坏β-连环蛋白信号并抑制其靶基因GPX4引发肾小管上皮细胞中的铁死亡。

https://cdn.ncbi.nlm.nih.gov/pmc/blobs/a987/12227547/ab46df6b26ee/41598_2025_9221_Fig1_HTML.jpg

文献AI研究员

20分钟写一篇综述,助力文献阅读效率提升50倍。

立即体验

用中文搜PubMed

大模型驱动的PubMed中文搜索引擎

马上搜索

文档翻译

学术文献翻译模型,支持多种主流文档格式。

立即体验