• 文献检索
  • 文档翻译
  • 深度研究
  • 学术资讯
  • Suppr Zotero 插件Zotero 插件
  • 邀请有礼
  • 套餐&价格
  • 历史记录
应用&插件
Suppr Zotero 插件Zotero 插件浏览器插件Mac 客户端Windows 客户端微信小程序
定价
高级版会员购买积分包购买API积分包
服务
文献检索文档翻译深度研究API 文档MCP 服务
关于我们
关于 Suppr公司介绍联系我们用户协议隐私条款
关注我们

Suppr 超能文献

核心技术专利:CN118964589B侵权必究
粤ICP备2023148730 号-1Suppr @ 2026

文献检索

告别复杂PubMed语法,用中文像聊天一样搜索,搜遍4000万医学文献。AI智能推荐,让科研检索更轻松。

立即免费搜索

文件翻译

保留排版,准确专业,支持PDF/Word/PPT等文件格式,支持 12+语言互译。

免费翻译文档

深度研究

AI帮你快速写综述,25分钟生成高质量综述,智能提取关键信息,辅助科研写作。

立即免费体验

经导管主动脉瓣植入术后早期及极早期感染性心内膜炎:影像学挑战

Early and Very Early Post-Transcatheter Aortic Valve Implantation Infective Endocarditis: Imaging Challenges.

作者信息

Hadjigeorgiou Nikoleta, Melanarkiti Despo, Plakomyti Theodora Eleni, Demou Vasileios, Giannakopoulos Vasileios, Sapouridis Chariton, Mouzarou Angeliki

机构信息

Department of Cardiology, General Hospital Paphos, State Health Services Organization, 8026 Paphos, Cyprus.

出版信息

Rev Cardiovasc Med. 2025 Jun 30;26(6):36771. doi: 10.31083/RCM36771. eCollection 2025 Jun.

DOI:10.31083/RCM36771
PMID:40630461
原文链接:https://pmc.ncbi.nlm.nih.gov/articles/PMC12230834/
Abstract

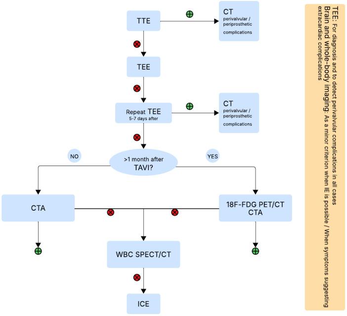
Transcatheter aortic valve implantation (TAVI) is a minimally invasive procedure to treat severe aortic stenosis in select patients. Patients who have undergone TAVI are at high risk of infective endocarditis (IE), especially during the first year post-operation. Early diagnosis of IE is essential to initiate targeted antibiotic therapy and/or surgical intervention. However, the early detection of IE following TAVI poses significant diagnostic challenges. Current imaging techniques, including echocardiography, nuclear imaging, and magnetic resonance imaging, have varying degrees of sensitivity and specificity, each with inherent limitations. Nuclear imaging modalities, such as positron emission tomography/computed tomography using F-fluorodeoxyglucose (F-FDG PET/CT) and white blood cell single photon emission computed tomography/computed tomography (WBC SPECT/CT), have shown promise in early IE detection, particularly due to the ability of these methods to identify metabolic and anatomical abnormalities. However, false-positive results related to post-operative inflammation complicate data interpretation, and limited data exist for using these methods in very early IE detection post-TAVI. Intracardiac echocardiography (ICE) offers enhanced visualization of prosthetic valve leaflets, but the invasive nature of ICE restricts its widespread use. Whole-body imaging, such as F-FDG PET/CT, facilitates the identification of distant lesions and systemic complications, aiding diagnosis and treatment decisions. Diagnosing IE after TAVI is especially challenging within the first 60 days post-procedure, a critical period when imaging findings may be inconclusive due to false negatives or limited availability of advanced modalities. This review underscores the diagnostic complexity of very early and early (0-60 days) IE post-TAVI, emphasizing the need for a multimodal imaging approach to overcome the limitations of individual modalities. Nonetheless, early antimicrobial therapy should be considered even without definitive imaging findings, highlighting the importance of clinical vigilance in managing this challenging condition.

摘要

经导管主动脉瓣植入术(TAVI)是一种用于治疗特定患者严重主动脉瓣狭窄的微创手术。接受过TAVI的患者发生感染性心内膜炎(IE)的风险很高,尤其是在术后第一年。IE的早期诊断对于启动针对性的抗生素治疗和/或手术干预至关重要。然而,TAVI后IE的早期检测面临重大诊断挑战。目前的成像技术,包括超声心动图、核成像和磁共振成像,具有不同程度的敏感性和特异性,每种技术都有其固有的局限性。核成像方式,如使用F-氟脱氧葡萄糖(F-FDG)的正电子发射断层扫描/计算机断层扫描(PET/CT)和白细胞单光子发射计算机断层扫描/计算机断层扫描(WBC SPECT/CT),在IE早期检测中显示出前景,特别是因为这些方法能够识别代谢和解剖异常。然而,与术后炎症相关的假阳性结果使数据解释复杂化,并且在TAVI后极早期IE检测中使用这些方法的数据有限。心腔内超声心动图(ICE)可增强人工瓣膜小叶的可视化,但ICE的侵入性限制了其广泛应用。全身成像,如F-FDG PET/CT,有助于识别远处病变和全身并发症,辅助诊断和治疗决策。在术后60天内诊断TAVI后的IE尤其具有挑战性,这是一个关键时期,由于假阴性或先进检查手段有限,成像结果可能不明确。本综述强调了TAVI后极早期和早期(0-60天)IE的诊断复杂性,强调需要采用多模态成像方法来克服个体检查手段的局限性。尽管如此,即使没有明确的成像结果,也应考虑早期抗菌治疗,突出了临床警惕性在管理这种具有挑战性疾病中的重要性。

https://cdn.ncbi.nlm.nih.gov/pmc/blobs/4f01/12230834/e0997771448e/2153-8174-26-6-36771-g2.jpg
https://cdn.ncbi.nlm.nih.gov/pmc/blobs/4f01/12230834/c91fae6fd90c/2153-8174-26-6-36771-g1.jpg
https://cdn.ncbi.nlm.nih.gov/pmc/blobs/4f01/12230834/e0997771448e/2153-8174-26-6-36771-g2.jpg
https://cdn.ncbi.nlm.nih.gov/pmc/blobs/4f01/12230834/c91fae6fd90c/2153-8174-26-6-36771-g1.jpg
https://cdn.ncbi.nlm.nih.gov/pmc/blobs/4f01/12230834/e0997771448e/2153-8174-26-6-36771-g2.jpg

相似文献

1
Early and Very Early Post-Transcatheter Aortic Valve Implantation Infective Endocarditis: Imaging Challenges.经导管主动脉瓣植入术后早期及极早期感染性心内膜炎:影像学挑战
Rev Cardiovasc Med. 2025 Jun 30;26(6):36771. doi: 10.31083/RCM36771. eCollection 2025 Jun.
2
The value of FDG positron emission tomography/computerised tomography (PET/CT) in pre-operative staging of colorectal cancer: a systematic review and economic evaluation.18F-氟脱氧葡萄糖正电子发射断层扫描/计算机断层扫描(FDG-PET/CT)在结直肠癌术前分期中的价值:系统评价和经济评估。
Health Technol Assess. 2011 Sep;15(35):1-192, iii-iv. doi: 10.3310/hta15350.
3
Management of urinary stones by experts in stone disease (ESD 2025).结石病专家对尿路结石的管理(2025年结石病专家共识)
Arch Ital Urol Androl. 2025 Jun 30;97(2):14085. doi: 10.4081/aiua.2025.14085.
4
Meta-analysis assessing the sensitivity and specificity of F-FDG PET/CT for the diagnosis of prosthetic valve endocarditis (PVE) using individual patient data (IPD).使用个体患者数据(IPD)进行的 F-FDG PET/CT 诊断人工瓣膜心内膜炎(PVE)的敏感性和特异性的荟萃分析。
Am Heart J. 2023 Jul;261:21-34. doi: 10.1016/j.ahj.2023.03.004. Epub 2023 Mar 18.
5
Fluorine-18-fluorodeoxyglucose (FDG) positron emission tomography (PET) computed tomography (CT) for the detection of bone, lung, and lymph node metastases in rhabdomyosarcoma.氟-18-氟代脱氧葡萄糖(FDG)正电子发射断层扫描(PET)计算机断层扫描(CT)用于检测横纹肌肉瘤中的骨、肺和淋巴结转移。
Cochrane Database Syst Rev. 2021 Nov 9;11(11):CD012325. doi: 10.1002/14651858.CD012325.pub2.
6
Antibiotic prophylaxis for preventing bacterial endocarditis following dental procedures.牙科操作后预防细菌性心内膜炎的抗生素预防。
Cochrane Database Syst Rev. 2022 May 10;5(5):CD003813. doi: 10.1002/14651858.CD003813.pub5.
7
A rapid and systematic review of the clinical effectiveness and cost-effectiveness of paclitaxel, docetaxel, gemcitabine and vinorelbine in non-small-cell lung cancer.对紫杉醇、多西他赛、吉西他滨和长春瑞滨在非小细胞肺癌中的临床疗效和成本效益进行的快速系统评价。
Health Technol Assess. 2001;5(32):1-195. doi: 10.3310/hta5320.
8
Automated monitoring compared to standard care for the early detection of sepsis in critically ill patients.与标准护理相比,自动监测用于危重症患者脓毒症的早期检测
Cochrane Database Syst Rev. 2018 Jun 25;6(6):CD012404. doi: 10.1002/14651858.CD012404.pub2.
9
Limited versus full sternotomy for aortic valve replacement.主动脉瓣置换术的有限与全胸骨切开术。
Cochrane Database Syst Rev. 2023 Dec 6;12(12):CD011793. doi: 10.1002/14651858.CD011793.pub3.
10
Molecular Imaging for the diagnosis of infective endocarditis: A systematic literature review and meta-analysis.分子影像学在感染性心内膜炎诊断中的应用:系统文献回顾和荟萃分析。
Int J Cardiol. 2018 Feb 15;253:183-188. doi: 10.1016/j.ijcard.2017.10.116. Epub 2017 Nov 8.

本文引用的文献

1
Endocarditis after Transcatheter Aortic Valve Replacement.经导管主动脉瓣置换术后的心内膜炎
J Clin Med. 2023 Nov 11;12(22):7042. doi: 10.3390/jcm12227042.
2
2023 ESC Guidelines for the management of endocarditis.2023年欧洲心脏病学会感染性心内膜炎管理指南。
Eur Heart J. 2023 Oct 14;44(39):3948-4042. doi: 10.1093/eurheartj/ehad193.
3
Patient Characteristics, Microbiology, and Mortality of Infective Endocarditis After Transcatheter Aortic Valve Implantation.经导管主动脉瓣置换术后感染性心内膜炎的患者特征、微生物学和死亡率。
Clin Infect Dis. 2023 Dec 15;77(12):1617-1625. doi: 10.1093/cid/ciad431.
4
Intracardiac echocardiogram to diagnose infective endocarditis after transcatheter aortic valve-in-valve implantation.经导管主动脉瓣瓣中瓣植入术后的心内超声心动图诊断感染性心内膜炎。
Catheter Cardiovasc Interv. 2023 Jul;102(1):155-158. doi: 10.1002/ccd.30694. Epub 2023 May 20.
5
Transcatheter Aortic Valve Replacement in Patients With Reduced Ejection Fraction and Nonsevere Aortic Stenosis.经导管主动脉瓣置换术治疗射血分数降低和非重度主动脉瓣狭窄患者。
Circ Cardiovasc Interv. 2023 May;16(5):e012768. doi: 10.1161/CIRCINTERVENTIONS.122.012768. Epub 2023 May 16.
6
The 2023 Duke-International Society for Cardiovascular Infectious Diseases Criteria for Infective Endocarditis: Updating the Modified Duke Criteria.2023 年杜克-国际心血管感染性疾病学会感染性心内膜炎标准:修改后的杜克标准更新。
Clin Infect Dis. 2023 Aug 22;77(4):518-526. doi: 10.1093/cid/ciad271.
7
Contemporary Review of Multi-Modality Cardiac Imaging Evaluation of Infective Endocarditis.感染性心内膜炎多模态心脏成像评估的当代综述
Life (Basel). 2023 Feb 25;13(3):639. doi: 10.3390/life13030639.
8
Infective Endocarditis after Transcatheter Aortic Valve Replacement: Challenges in the Diagnosis and Management.经导管主动脉瓣置换术后感染性心内膜炎:诊断与管理中的挑战
Pathogens. 2023 Feb 5;12(2):255. doi: 10.3390/pathogens12020255.
9
Infective Endocarditis After Transcatheter Aortic Valve Replacement: JACC State-of-the-Art Review.经导管主动脉瓣置换术后感染性心内膜炎:JACC 最新综述。
J Am Coll Cardiol. 2023 Jan 31;81(4):394-412. doi: 10.1016/j.jacc.2022.11.028.
10
Sex Differences in Infective Endocarditis After Transcatheter Aortic Valve Replacement.经导管主动脉瓣置换术后感染性心内膜炎的性别差异。
Can J Cardiol. 2022 Sep;38(9):1418-1425. doi: 10.1016/j.cjca.2022.07.002. Epub 2022 Jul 14.