Suppr超能文献

编码线粒体融合蛋白的基因对线粒体代谢的调控影响细胞增殖和组蛋白修饰。

Regulation of Mitochondrial Metabolism by Gene Encoding Mitofusin Affects Cellular Proliferation and Histone Modification.

作者信息

Xu Han, Zhao Xiaoyu, Yun Yuan, Gao Yuxin, Bo Chunjie, Song Lishuang, Bai Chunling, Yang Lei, Li Guangpeng, Su Guanghua

机构信息

State Key Laboratory of Reproductive Regulation and Breeding of Grassland Livestock (R2BGL), Inner Mongolia University, 24 Zhaojun Rd., Hohhot 010070, China.

College of Life Sciences, Inner Mongolia University, 24 Zhaojun Rd., Hohhot 010070, China.

出版信息

Cells. 2025 Jul 2;14(13):1015. doi: 10.3390/cells14131015.

Abstract

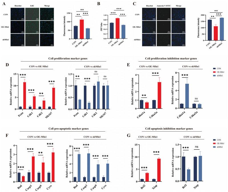
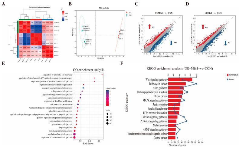
Mitochondria maintain cellular homeostasis through the dynamic balance of fusion and fission, which relies on nuclear-encoded mitochondrial fusion proteins, mitofusins 1 and 2 (Mfn1, Mfn2). Changes in and expression significantly affect mitochondrial fusion and fission, thereby affecting cellular metabolism. This study investigated the effect of expression on cell proliferation, apoptosis, and mitochondrial function by overexpressing (in OE-Mfn1 cells) and silencing using short hairpin RNA (shRNA) (in shMfn1 cells). Cell proliferation capacity, mitochondrial membrane potential, and mitochondrial ATP content were measured. To investigate the effects of Mfn1 on cellular metabolism and epigenetic modifications, the levels of metabolites α-KG, A-CoA, and SAM, as well as the levels of cellular methylation and acetylation, were detected by ELISA. Differentially expressed genes and metabolites were assessed by RNA-seq and LC-MS. This study demonstrates that alterations in gene expression can significantly affect mitochondrial metabolism and cell proliferation and apoptosis. In addition, Mfn1 affects the expression of genes encoding enzymes that are responsible for histone methylation and acetylation, thereby regulating these modifications. These findings provide a theoretical basis for further elucidation of the mechanisms by which Mfn1 affects cell proliferation, regulates metabolites, and modulates chromatin epigenetic modification.

摘要

线粒体通过融合与分裂的动态平衡来维持细胞内稳态,这依赖于核编码的线粒体融合蛋白——线粒体融合蛋白1和2(Mfn1、Mfn2)。Mfn1和Mfn2表达的变化会显著影响线粒体的融合与分裂,进而影响细胞代谢。本研究通过过表达Mfn1(在OE-Mfn1细胞中)和使用短发夹RNA(shRNA)沉默Mfn1(在shMfn1细胞中),研究了Mfn1表达对细胞增殖、凋亡和线粒体功能的影响。检测了细胞增殖能力、线粒体膜电位和线粒体ATP含量。为了研究Mfn1对细胞代谢和表观遗传修饰的影响,通过酶联免疫吸附测定法(ELISA)检测了代谢物α-酮戊二酸(α-KG)、乙酰辅酶A(A-CoA)和S-腺苷甲硫氨酸(SAM)的水平,以及细胞甲基化和乙酰化水平。通过RNA测序(RNA-seq)和液相色谱-质谱联用(LC-MS)评估差异表达的基因和代谢物。本研究表明,Mfn1基因表达的改变可显著影响线粒体代谢以及细胞增殖和凋亡。此外,Mfn1影响负责组蛋白甲基化和乙酰化的酶的编码基因的表达,从而调节这些修饰。这些发现为进一步阐明Mfn1影响细胞增殖、调节代谢物以及调控染色质表观遗传修饰的机制提供了理论依据。

https://cdn.ncbi.nlm.nih.gov/pmc/blobs/aa2b/12248831/74128ae62a9c/cells-14-01015-g001.jpg

文献检索

告别复杂PubMed语法,用中文像聊天一样搜索,搜遍4000万医学文献。AI智能推荐,让科研检索更轻松。

立即免费搜索

文件翻译

保留排版,准确专业,支持PDF/Word/PPT等文件格式,支持 12+语言互译。

免费翻译文档

深度研究

AI帮你快速写综述,25分钟生成高质量综述,智能提取关键信息,辅助科研写作。

立即免费体验