Suppr超能文献

β-谷甾醇通过糖基磷脂酰肌醇的乳酰化抑制类风湿关节炎中滑膜细胞的增殖和迁移。

Beta sitosterol inhibits the proliferation and migration of synoviocytes in rheumatoid arthritis via lactylation of GPI.

作者信息

Tan Yongzhen, Zhong Xunlong, He Xiangping, Yuan Yuying, Deng Yunfeng, Huang Jingjie, Zhou Yao, Xie Chuhai, Peng Huaidong

机构信息

TCM Bone-Setting, The Second Affiliated Hospital of Guangzhou Medical University, Guangzhou, China.

Department of Pharmacy, The Second Affiliated Hospital of Guangzhou Medical University, No.250, Changgang East Road, Haizhu District, Guangzhou, 510260, Guangdong Province, China.

出版信息

Sci Rep. 2025 Jul 11;15(1):25045. doi: 10.1038/s41598-025-10928-9.

Abstract

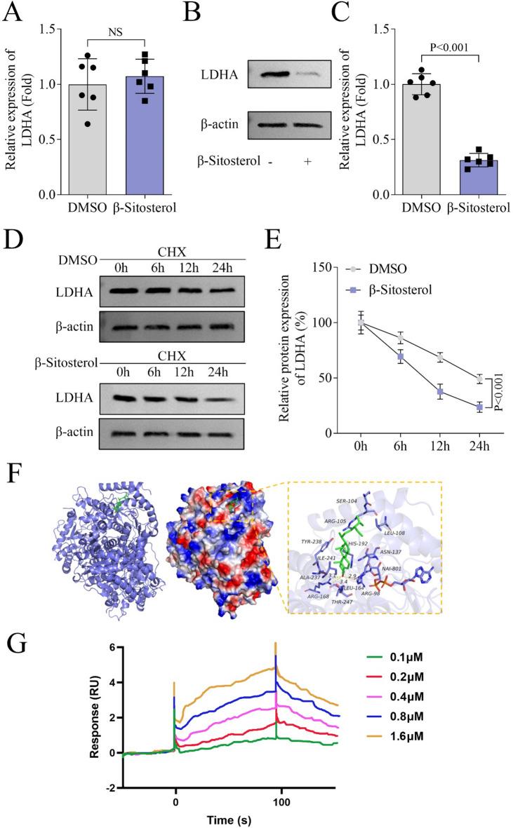
Fibroblast-like synoviocytes (FLSs) are critical for promoting joint and surrounding soft tissue damage in Rheumatoid arthritis (RA). β-Sitosterol has the potential to attenuate RA; however, the underlying mechanism remains largely unknown. This study aimed to investigate the effect of β-Sitosterol on the biological functions of FLSs. FLSs were isolated from the synovial tissues of patients with RA, and cellular behaviors were evaluated using cell counting kit-8, 5-ethynyl-2'-deoxyuridine, scratch test, and enzyme-linked immunosorbent assay. The binding between β-Sitosterol and LDHA was evaluated using molecular docking and surface plasmon resonance. The lactylation of GPI was identified using immunoprecipitation (IP), western blotting, and protein stability assay. The results showed that β-Sitosterol suppressed FLS proliferation, migration, and the levels of IL-1β, IL-6, and TNF-α in a dose-dependent manner. Next, we found that β-Sitosterol bound to LDHA and decreased its protein levels. Moreover, overexpression of LDHA elevated the lactylation levels of GPI and increased GPI protein levels. Knockdown of GPI abrogated the effects on cellular behaviors induced by LDHA. In conclusion, β-Sitosterol inhibits the proliferation, migration, and inflammatory response of FLSs by suppressing LDHA-mediated lactylation of GPI, thereby attenuating RA. These findings provide insights into the molecular mechanisms of β-Sitosterol and suggest β-Sitosterol may be a therapeutic agent for RA.

摘要

成纤维样滑膜细胞(FLSs)在类风湿性关节炎(RA)中对促进关节及周围软组织损伤起着关键作用。β-谷甾醇具有减轻RA的潜力;然而,其潜在机制在很大程度上仍不清楚。本研究旨在探讨β-谷甾醇对FLSs生物学功能的影响。从RA患者的滑膜组织中分离出FLSs,并使用细胞计数试剂盒-8、5-乙炔基-2'-脱氧尿苷、划痕试验和酶联免疫吸附测定法评估细胞行为。使用分子对接和表面等离子体共振评估β-谷甾醇与LDHA之间的结合。使用免疫沉淀(IP)、蛋白质印迹和蛋白质稳定性测定法鉴定GPI的乳酰化。结果表明,β-谷甾醇以剂量依赖性方式抑制FLSs的增殖、迁移以及IL-1β、IL-6和TNF-α的水平。接下来,我们发现β-谷甾醇与LDHA结合并降低其蛋白质水平。此外,LDHA的过表达提高了GPI的乳酰化水平并增加了GPI蛋白质水平。敲低GPI消除了LDHA对细胞行为的影响。总之,β-谷甾醇通过抑制LDHA介导的GPI乳酰化来抑制FLSs的增殖、迁移和炎症反应,从而减轻RA。这些发现为β-谷甾醇的分子机制提供了见解,并表明β-谷甾醇可能是一种治疗RA的药物。

https://cdn.ncbi.nlm.nih.gov/pmc/blobs/6a23/12254488/e317fecec667/41598_2025_10928_Fig1_HTML.jpg

文献检索

告别复杂PubMed语法,用中文像聊天一样搜索,搜遍4000万医学文献。AI智能推荐,让科研检索更轻松。

立即免费搜索

文件翻译

保留排版,准确专业,支持PDF/Word/PPT等文件格式,支持 12+语言互译。

免费翻译文档

深度研究

AI帮你快速写综述,25分钟生成高质量综述,智能提取关键信息,辅助科研写作。

立即免费体验