Suppr超能文献

系统基因组分析揭示了物种关系以及与在亚属中检测到的新成员的系统发育不一致性。

Phylogenomic Analyses Reveal Species Relationships and Phylogenetic Incongruence with New Member Detected in Subgenus .

作者信息

Chen Kun, Tang Zi-Jun, Wang Yuan, Tan Jin-Bo, Zhou Song-Dong, He Xing-Jin, Xie Deng-Feng

机构信息

Key Laboratory of Bio-Resources and Eco-Environment of Ministry of Education, College of Life Sciences, Sichuan University, Chengdu 610065, China.

出版信息

Plants (Basel). 2025 Jul 7;14(13):2083. doi: 10.3390/plants14132083.

Abstract

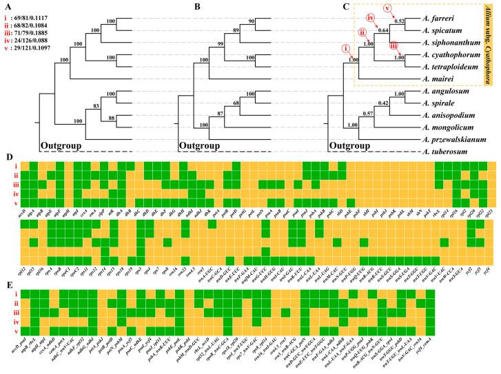
Species characterized by undetermined clade affiliations, limited research coverage, and deficient systematic investigation serve as enigmatic entities in plant and animal taxonomy, yet hold critical significance for exploring phylogenetic relationships and evolutionary trajectories. Subgenus (, Amayllidaceae), a small taxon comprising approximately five species distributed in the Qinghai-Tibet Plateau (QTP) and adjacent regions might contain an enigmatic species that has long remained unexplored. In this study, we collected data on species from subgenus and its close relatives in subgenus , as well as the enigmatic species . Combining phylogenomic datasets and morphological evidence, we investigated species relationships and the underlying mechanism of phylogenetic discordance. A total of 1662 single-copy genes (SCGs) and 150 plastid loci were filtered and used for phylogenetic analyses based on concatenated and coalescent-based methods. Furthermore, to systematically evaluate phylogenetic discordance and decipher its underlying drivers, we implemented integrative analyses using multiple approaches, such as coalescent simulation, Quartet Sampling (QS), and MSCquartets. Our phylogenetic analyses robustly resolve as a member of subg. , forming a sister clade with This relationship was further corroborated by their shared morphological characteristics. Despite the robust phylogenies inferred, extensive phylogenetic conflicts were detected not only among gene trees but also between SCGs and plastid-derived species trees. These significant phylogenetic incongruences in subg. predominantly stem from incomplete lineage sorting (ILS) and reticulate evolutionary processes, with historical hybridization events likely correlated with the past orogenic dynamics and paleoclimatic oscillations in the QTP and adjacent regions. Our findings not only provide new insights into the phylogeny of subg. but also significantly enhance our understanding of the evolution of species in this subgenus.

摘要

在动植物分类学中,那些进化枝归属不确定、研究覆盖范围有限且缺乏系统调查的物种是神秘的存在,但对于探索系统发育关系和进化轨迹具有至关重要的意义。(石蒜科)亚属是一个小分类单元,约有五个物种分布在青藏高原及其邻近地区,其中可能包含一个长期未被探索的神秘物种。在本研究中,我们收集了亚属及其在亚属中的近缘物种以及神秘物种的数据。结合系统发育基因组数据集和形态学证据,我们研究了物种关系以及系统发育不一致的潜在机制。总共筛选出1662个单拷贝基因(SCG)和150个质体基因座,并基于串联法和溯祖法用于系统发育分析。此外,为了系统评估系统发育不一致并解读其潜在驱动因素,我们采用了多种方法进行综合分析,如溯祖模拟、四重抽样(QS)和MSC四重奏。我们的系统发育分析有力地确定为亚属的一个成员,与形成姐妹进化枝。它们共有的形态特征进一步证实了这种关系。尽管推断出了稳健的系统发育关系,但不仅在基因树之间,而且在SCG和质体衍生的物种树之间都检测到了广泛的系统发育冲突。亚属中这些显著的系统发育不一致主要源于不完全谱系分选(ILS)和网状进化过程,历史杂交事件可能与青藏高原及其邻近地区过去的造山动力学和古气候振荡有关。我们的研究结果不仅为亚属的系统发育提供了新的见解,也显著增进了我们对该亚属物种进化的理解。

https://cdn.ncbi.nlm.nih.gov/pmc/blobs/8fc1/12252102/8263f8cdaa95/plants-14-02083-g001.jpg

文献检索

告别复杂PubMed语法,用中文像聊天一样搜索,搜遍4000万医学文献。AI智能推荐,让科研检索更轻松。

立即免费搜索

文件翻译

保留排版,准确专业,支持PDF/Word/PPT等文件格式,支持 12+语言互译。

免费翻译文档

深度研究

AI帮你快速写综述,25分钟生成高质量综述,智能提取关键信息,辅助科研写作。

立即免费体验