Park Chan Sol, Lee Jee Youn, Yune Tae Young
Age-Related and Brain Diseases Research Center, Kyung Hee University, Seoul, 02447, Republic of Korea.
Department of Biomedical Science, Kyung Hee University, Seoul, 02447, Republic of Korea.
Fluids Barriers CNS. 2025 Jul 16;22(1):76. doi: 10.1186/s12987-025-00690-5.
After a spinal cord injury (SCI), disruption of the blood-spinal cord barrier (BSCB) leads to secondary injuries, including inflammatory responses and apoptotic cell death, ultimately causing permanent neurological deficits. Imatinib, a tyrosine kinase inhibitor, has been reported to enhance BSCB integrity and improve functional recovery after SCI. However, the mechanism by which imatinib regulates BSCB integrity remains unclear. Recent studies have identified the histone H3K27me3 demethylase JMJD3 as a key mediator of BSCB disruption, with high expression observed in blood vessels after SCI. In this study, we investigated whether imatinib regulates JMJD3 expression and activation through PDGFR signaling, thereby mitigating BSCB disruption following SCI.
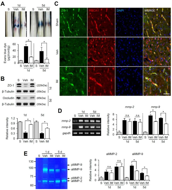
Imatinib (100 mg/kg) was administered intraperitoneally to rats subjected to a contusion injury at the T9 level of the spinal cord and was continued daily for 14 days.
Our results indicate that imatinib inhibited the phosphorylation of PDGFRα and PDGFRβ, both tyrosine kinase receptors, without affecting their expression levels. Additionally, imatinib reduced JMJD3 and MMP-9 expression and activation in blood vessels, thereby decreasing macrophage infiltration after SCI. In an oxygen-glucose deprivation (OGD)-induced bEnd.3 cell model, phosphorylated PDGFRα and PDGFRβ, along with JMJD3 expression and activation, were significantly upregulated but were effectively inhibited by imatinib treatment. Furthermore, imatinib suppressed secondary damage, including cell death, blood cell infiltration (e.g., neutrophils and macrophages), inflammation, axonal and myelin loss, and lesion volume. These effects collectively resulted in significant improvements in functional recovery after SCI.
Based on these findings, we propose that imatinib exerts a neuroprotective effect, in part by inhibiting PDGFR-mediated JMJD3 expression and activation following SCI.
脊髓损伤(SCI)后,血脊髓屏障(BSCB)的破坏会导致继发性损伤,包括炎症反应和凋亡性细胞死亡,最终导致永久性神经功能缺损。伊马替尼是一种酪氨酸激酶抑制剂,据报道可增强BSCB的完整性并改善SCI后的功能恢复。然而,伊马替尼调节BSCB完整性的机制仍不清楚。最近的研究已确定组蛋白H3K27me3去甲基化酶JMJD3是BSCB破坏的关键介质,在SCI后的血管中观察到其高表达。在本研究中,我们调查了伊马替尼是否通过PDGFR信号传导调节JMJD3的表达和激活,从而减轻SCI后BSCB的破坏。
对脊髓T9水平遭受挫伤损伤的大鼠腹腔注射伊马替尼(100mg/kg),并持续每日给药14天。
我们的结果表明,伊马替尼抑制了酪氨酸激酶受体PDGFRα和PDGFRβ的磷酸化,而不影响它们的表达水平。此外,伊马替尼降低了血管中JMJD3和MMP-9的表达和激活,从而减少了SCI后的巨噬细胞浸润。在氧-葡萄糖剥夺(OGD)诱导的bEnd.3细胞模型中,磷酸化的PDGFRα和PDGFRβ以及JMJD3的表达和激活均显著上调,但伊马替尼治疗可有效抑制它们。此外,伊马替尼抑制了继发性损伤,包括细胞死亡、血细胞浸润(如中性粒细胞和巨噬细胞)、炎症、轴突和髓鞘损失以及损伤体积。这些作用共同导致SCI后功能恢复的显著改善。
基于这些发现,我们提出伊马替尼发挥神经保护作用,部分是通过抑制SCI后PDGFR介导的JMJD3表达和激活。