Chen Ningning, Qi Yuan, Ma Wanli, Zhu Xiaoxiao, Li Xiaoying
Department of Neonatology, Children's Hospital Affiliated to Shandong University (Jinan Children's Hospital), Jinan, China.
School of Basic Medical Sciences, Shandong University, Jinan, China.
Front Pharmacol. 2025 Jun 25;16:1604301. doi: 10.3389/fphar.2025.1604301. eCollection 2025.
Inflammation and oxidative stress are the main pathological processes of particulate matter (PM)-induced lung injury. Insulin-like growth factor binding protein 5 (IGFBP5) is an important secretory protein related to inflammation and oxidative damage in several tissues, whereas its roles in PM-induced lung adverse effects remain largely unexplored.
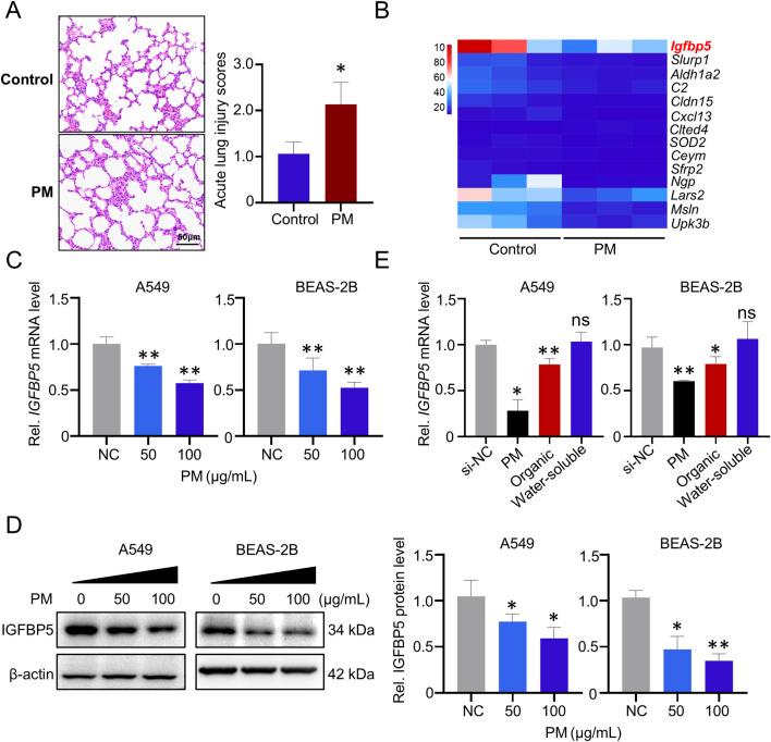
In the present study, mice were housed in an individual ventilated cage (IVC)-based real-ambient PM exposure system for eight weeks. Transcriptomics was employed to analyze gene expression alterations.
IGFBP5 was significantly downregulated after PM exposure. Functional investigations demonstrated that IGFBP5 downregulation exacerbated PM-induced oxidative damage, as evidenced by elevated levels of reactive oxygen species (ROS) and malondialdehyde, as well as decreased levels of superoxide dismutase 2 (SOD2). Conversely, IGFBP5 overexpression effectively rescued these oxidative stress phenotypes. Mechanistically, IGFBP5 downregulation attenuated extracellular signal-regulated kinase 1/2 (ERK1/2) phosphorylation, thereby impairing SOD2 catalytic activity and amplifying ROS accumulation. Co-treatment with si-IGFBP5 and ERK1/2 signaling pathway inhibitor PD98059 could further aggravate the production of ROS in cells. Moreover, microRNAs (miRNAs) are an important class of gene expression regulators. We found that the upregulated hsa-miR-33a-5p repressed IGFBP5 translation by forming a silencing complex with Argonaute protein 2 (AGO2) in a real-ambient PM exposure system, which further led to the suppression of the ERK1/2-SOD2 signaling pathway and increased levels of ROS.
This study revealed that the downregulation of IGFBP5 promoted oxidative damage in lung cells by inhibiting the IGFBP5-ERK1/2-SOD2 pathway, and targeted inhibition of hsa-miR-33a could alleviate PM-induced lung injury by upregulating IGFBP5.
炎症和氧化应激是颗粒物(PM)诱导肺损伤的主要病理过程。胰岛素样生长因子结合蛋白5(IGFBP5)是一种重要的分泌蛋白,在多个组织中与炎症和氧化损伤相关,但其在PM诱导的肺部不良反应中的作用仍 largely未被探索。
在本研究中,将小鼠置于基于独立通风笼(IVC)的真实环境PM暴露系统中八周。采用转录组学分析基因表达变化。
PM暴露后IGFBP5显著下调。功能研究表明,IGFBP5下调加剧了PM诱导的氧化损伤,活性氧(ROS)和丙二醛水平升高以及超氧化物歧化酶2(SOD2)水平降低证明了这一点。相反,IGFBP5过表达有效挽救了这些氧化应激表型。机制上,IGFBP5下调减弱了细胞外信号调节激酶1/2(ERK1/2)磷酸化,从而损害SOD2催化活性并放大ROS积累。用si-IGFBP5和ERK1/2信号通路抑制剂PD98059共同处理可进一步加重细胞中ROS的产生。此外,微小RNA(miRNA)是一类重要的基因表达调节剂。我们发现,在真实环境PM暴露系统中,上调的hsa-miR-33a-5p通过与AGO2蛋白形成沉默复合体抑制IGFBP5翻译,这进一步导致ERK1/2-SOD2信号通路受到抑制以及ROS水平升高。
本研究表明,IGFBP5下调通过抑制IGFBP5-ERK1/2-SOD2通路促进肺细胞氧化损伤,靶向抑制hsa-miR-33a可通过上调IGFBP5减轻PM诱导的肺损伤。