• 文献检索
  • 文档翻译
  • 深度研究
  • 学术资讯
  • Suppr Zotero 插件Zotero 插件
  • 邀请有礼
  • 套餐&价格
  • 历史记录
应用&插件
Suppr Zotero 插件Zotero 插件浏览器插件Mac 客户端Windows 客户端微信小程序
定价
高级版会员购买积分包购买API积分包
服务
文献检索文档翻译深度研究API 文档MCP 服务
关于我们
关于 Suppr公司介绍联系我们用户协议隐私条款
关注我们

Suppr 超能文献

核心技术专利:CN118964589B侵权必究
粤ICP备2023148730 号-1Suppr @ 2026

文献检索

告别复杂PubMed语法,用中文像聊天一样搜索,搜遍4000万医学文献。AI智能推荐,让科研检索更轻松。

立即免费搜索

文件翻译

保留排版,准确专业,支持PDF/Word/PPT等文件格式,支持 12+语言互译。

免费翻译文档

深度研究

AI帮你快速写综述,25分钟生成高质量综述,智能提取关键信息,辅助科研写作。

立即免费体验

白细胞介素-11促进肺腺癌的肿瘤发生和免疫逃逸。

Interleukin-11 promotes lung adenocarcinoma tumourigenesis and immune evasion.

作者信息

Cirauqui Cristina, Ojeda Laura, Otano Itziar, Pazos Irene, Santos Alba, Garrido-Martín Eva M, Yagüe Patricia, Ramos-Paradas Javier, Molina-Pinelo Sonia, Roncador Giovanna, Solórzano José Luis, Muñoz M Teresa, Cozar Patricia, Plaza Patricia, Suárez Rocío, Jiménez Marta, Moreno Roberto, Rosado Arantxa, Gámez Pablo, García-Luján Ricardo, Zugazagoitia Jon, Sweet-Cordero E Alejandro, Barbacid Mariano, Carnero Amancio, Ferrer Irene, Paz-Ares Luis

机构信息

H12O-CNIO Lung Cancer Clinical Research Unit, Health Research Institute Hospital 12 de Octubre (imas12)/Spanish National Cancer Research Center (CNIO), Madrid, Spain.

Spanish Center for Biomedical Research Network in Oncology (CIBERONC), Madrid, Spain.

出版信息

Clin Transl Med. 2025 Jul;15(7):e70374. doi: 10.1002/ctm2.70374.

DOI:10.1002/ctm2.70374
PMID:40673604
原文链接:https://pmc.ncbi.nlm.nih.gov/articles/PMC12268789/
Abstract

RATIONALE

Interleukin-11 (IL-11) has emerged as a significant player in tumourigenesis, with implications across various cancer types. However, its specific role in driving tumour progression in lung adenocarcinoma (LUAD) remains elusive. IL-11's multifaceted impact on both tumour cells and the tumour microenvironment underscores its potential as a therapeutic target in LUAD. This study aims to unravel the involvement of IL-11 in LUAD progression and its influence on the tumour microenvironment.

METHODS

Here, we used transcriptomic and digital spatial profiling analyses together with clinic data from two retrospective LUAD patient cohorts. LUAD cell lines genetically engineered to overexpress or to silence IL-11 or its receptor (IL-11RA) were used for in vitro functional analysis and for in vivo experiments. Additionally, we used three different in vivo models: patient-derived xenografts (PDXs), tobacco-exposed mice and genetically engineered mouse models. A neutralising monoclonal antibody against IL-11RA was produced and tested.

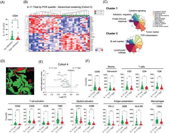
RESULTS

Our findings revealed a pivotal role for IL-11 in driving tumourigenesis across various mouse models, highlighting its capacity to modulate tumour immunity towards an immunosuppressive microenvironment. Moreover, we observed a correlation between IL-11 expression and poorer patient outcomes in LUAD. Notably, therapeutic targeting of IL-11RA with a neutralising antibody demonstrated significant anti-tumour efficacy in a PDX model.

CONCLUSION

The IL-11/IL-11RA axis emerges as a critical driver of LUAD tumourigenesis, exerting its effects through enhanced tumour cell proliferation and remodelling of the tumour microenvironment. Our study highlights the therapeutic potential of disrupting this axis, suggesting that patients exhibiting elevated IL-11 levels may benefit from therapies targeting the IL-11/IL-11RA pathway.

摘要

原理

白细胞介素-11(IL-11)已成为肿瘤发生过程中的一个重要因素,对多种癌症类型均有影响。然而,其在肺腺癌(LUAD)肿瘤进展中的确切作用仍不清楚。IL-11对肿瘤细胞和肿瘤微环境具有多方面的影响,这凸显了其作为LUAD治疗靶点的潜力。本研究旨在揭示IL-11在LUAD进展中的作用及其对肿瘤微环境的影响。

方法

在此,我们结合两个LUAD患者回顾性队列的临床数据,使用转录组学和数字空间分析。对经基因工程改造以过表达或沉默IL-11或其受体(IL-11RA)的LUAD细胞系进行体外功能分析和体内实验。此外,我们使用了三种不同的体内模型:患者来源的异种移植模型(PDX)、烟草暴露小鼠和基因工程小鼠模型。制备并测试了一种针对IL-11RA的中和单克隆抗体。

结果

我们的研究结果揭示了IL-11在多种小鼠模型肿瘤发生中的关键作用,突出了其调节肿瘤免疫以形成免疫抑制微环境的能力。此外,我们观察到LUAD中IL-11表达与患者较差的预后之间存在相关性。值得注意的是,在PDX模型中,用中和抗体对IL-11RA进行治疗性靶向显示出显著的抗肿瘤疗效。

结论

IL-11/IL-11RA轴是LUAD肿瘤发生的关键驱动因素,通过增强肿瘤细胞增殖和重塑肿瘤微环境发挥作用。我们的研究突出了破坏该轴的治疗潜力,表明IL-11水平升高的患者可能从针对IL-11/IL-11RA途径的治疗中获益。

https://cdn.ncbi.nlm.nih.gov/pmc/blobs/025b/12268789/7a537b8ac9d7/CTM2-15-e70374-g006.jpg
https://cdn.ncbi.nlm.nih.gov/pmc/blobs/025b/12268789/c117579d6725/CTM2-15-e70374-g001.jpg
https://cdn.ncbi.nlm.nih.gov/pmc/blobs/025b/12268789/f8c2325c9266/CTM2-15-e70374-g003.jpg
https://cdn.ncbi.nlm.nih.gov/pmc/blobs/025b/12268789/8c6a59075a2c/CTM2-15-e70374-g004.jpg
https://cdn.ncbi.nlm.nih.gov/pmc/blobs/025b/12268789/9cc196f3939b/CTM2-15-e70374-g007.jpg
https://cdn.ncbi.nlm.nih.gov/pmc/blobs/025b/12268789/90968e020e54/CTM2-15-e70374-g005.jpg
https://cdn.ncbi.nlm.nih.gov/pmc/blobs/025b/12268789/7a537b8ac9d7/CTM2-15-e70374-g006.jpg
https://cdn.ncbi.nlm.nih.gov/pmc/blobs/025b/12268789/c117579d6725/CTM2-15-e70374-g001.jpg
https://cdn.ncbi.nlm.nih.gov/pmc/blobs/025b/12268789/f8c2325c9266/CTM2-15-e70374-g003.jpg
https://cdn.ncbi.nlm.nih.gov/pmc/blobs/025b/12268789/8c6a59075a2c/CTM2-15-e70374-g004.jpg
https://cdn.ncbi.nlm.nih.gov/pmc/blobs/025b/12268789/9cc196f3939b/CTM2-15-e70374-g007.jpg
https://cdn.ncbi.nlm.nih.gov/pmc/blobs/025b/12268789/90968e020e54/CTM2-15-e70374-g005.jpg
https://cdn.ncbi.nlm.nih.gov/pmc/blobs/025b/12268789/7a537b8ac9d7/CTM2-15-e70374-g006.jpg

相似文献

1
Interleukin-11 promotes lung adenocarcinoma tumourigenesis and immune evasion.白细胞介素-11促进肺腺癌的肿瘤发生和免疫逃逸。
Clin Transl Med. 2025 Jul;15(7):e70374. doi: 10.1002/ctm2.70374.
2
Unraveling the role of GPCR signaling in metabolic reprogramming and immune microenvironment of lung adenocarcinoma: a multi-omics study with experimental validation.揭示GPCR信号在肺腺癌代谢重编程和免疫微环境中的作用:一项具有实验验证的多组学研究
Front Immunol. 2025 Jun 6;16:1606125. doi: 10.3389/fimmu.2025.1606125. eCollection 2025.
3
Comprehensive analysis of RFC4 as a potential biomarker for regulating the immune microenvironment and predicting immune therapy response in lung adenocarcinoma.对RFC4作为调节肺腺癌免疫微环境和预测免疫治疗反应的潜在生物标志物的综合分析。
Front Immunol. 2025 Jun 19;16:1578243. doi: 10.3389/fimmu.2025.1578243. eCollection 2025.
4
Caveolin-1 inhibits the proliferation and invasion of lung adenocarcinoma via EGFR degradation.小窝蛋白-1通过表皮生长因子受体(EGFR)降解抑制肺腺癌的增殖和侵袭。
Sci Rep. 2025 Jul 1;15(1):21654. doi: 10.1038/s41598-025-05259-8.
5
An immune scoring system predicts prognosis and immune characteristics in lung adenocarcinoma brain metastases by RNA sequencing.基于 RNA 测序的免疫评分系统预测肺腺癌脑转移的预后和免疫特征。
Acta Neuropathol Commun. 2024 Nov 26;12(1):181. doi: 10.1186/s40478-024-01895-9.
6
Single-cell RNA sequencing technology was employed to construct a risk prediction model for genes associated with pyroptosis and ferroptosis in lung adenocarcinoma.采用单细胞RNA测序技术构建肺腺癌中与细胞焦亡和铁死亡相关基因的风险预测模型。
Respir Res. 2025 Jul 18;26(1):249. doi: 10.1186/s12931-025-03323-5.
7
Exploring the impact of neutrophils on lung adenocarcinoma using Mendelian randomization and transcriptomic study.利用孟德尔随机化和转录组学研究探索中性粒细胞对肺腺癌的影响。
Sci Rep. 2025 Jul 3;15(1):23835. doi: 10.1038/s41598-025-08490-5.
8
Development of a machine learning-derived dendritic cell signature for prognostic stratification in lung adenocarcinoma.用于肺腺癌预后分层的机器学习衍生树突状细胞特征的开发。
Front Immunol. 2025 Jun 9;16:1621370. doi: 10.3389/fimmu.2025.1621370. eCollection 2025.
9
Identification of a novel therapeutic candidate, NRK, in primary cancer-associated fibroblasts of lung adenocarcinoma microenvironment.鉴定一种新型治疗候选物 NRK 在肺腺癌微环境中原发性癌相关成纤维细胞中的作用。
J Cancer Res Clin Oncol. 2021 Apr;147(4):1049-1064. doi: 10.1007/s00432-020-03489-z. Epub 2021 Jan 2.
10
Multi-omics analysis reveals glutathione metabolism-related immune suppression and constructs a prognostic model in lung adenocarcinoma.多组学分析揭示了与谷胱甘肽代谢相关的免疫抑制作用,并构建了肺腺癌的预后模型。
Front Immunol. 2025 Jul 2;16:1608407. doi: 10.3389/fimmu.2025.1608407. eCollection 2025.

本文引用的文献

1
Exploring the role of interleukin 11 in cancer progression, patient survival, and therapeutic insights.探讨白细胞介素 11 在癌症进展、患者生存和治疗中的作用。
Mol Biol Rep. 2024 Mar 29;51(1):461. doi: 10.1007/s11033-024-09358-z.
2
Single-cell deconvolution algorithms analysis unveils autocrine IL11-mediated resistance to docetaxel in prostate cancer via activation of the JAK1/STAT4 pathway.单细胞去卷积算法分析揭示了自分泌 IL11 通过激活 JAK1/STAT4 通路介导对多西紫杉醇的耐药性在前列腺癌中的作用。
J Exp Clin Cancer Res. 2024 Mar 1;43(1):67. doi: 10.1186/s13046-024-02962-8.
3
The Interleukin-11/IL-11 Receptor Promotes Glioblastoma Survival and Invasion under Glucose-Starved Conditions through Enhanced Glutaminolysis.
白细胞介素-11/IL-11 受体通过增强谷氨酰胺分解促进葡萄糖饥饿条件下的胶质母细胞瘤存活和侵袭。
Int J Mol Sci. 2023 Feb 8;24(4):3356. doi: 10.3390/ijms24043356.
4
Stromal oncostatin M cytokine promotes breast cancer progression by reprogramming the tumor microenvironment.基质抑瘤素M细胞因子通过重编程肿瘤微环境促进乳腺癌进展。
J Clin Invest. 2022 Oct 3;132(19):e165107. doi: 10.1172/JCI165107.
5
Interleukin-11: A Potential Biomarker and Molecular Therapeutic Target in Non-Small Cell Lung Cancer.白细胞介素-11:非小细胞肺癌的潜在生物标志物和分子治疗靶点。
Cells. 2022 Jul 21;11(14):2257. doi: 10.3390/cells11142257.
6
Comprehensive Characterization of Human Lung Large Cell Carcinoma Identifies Transcriptomic Signatures with Potential Implications in Response to Immunotherapy.人肺大细胞癌的综合特征分析确定了对免疫治疗有潜在影响的转录组特征。
J Clin Med. 2022 Mar 9;11(6):1500. doi: 10.3390/jcm11061500.
7
Host IL11 Signaling Suppresses CD4 T cell-Mediated Antitumor Responses to Colon Cancer in Mice.宿主白细胞介素11信号传导抑制小鼠CD4 T细胞介导的对结肠癌的抗肿瘤反应。
Cancer Immunol Res. 2021 Jul;9(7):735-747. doi: 10.1158/2326-6066.CIR-19-1023. Epub 2021 Apr 27.
8
Interleukin-11-expressing fibroblasts have a unique gene signature correlated with poor prognosis of colorectal cancer.表达白细胞介素-11 的成纤维细胞具有独特的基因特征,与结直肠癌的不良预后相关。
Nat Commun. 2021 Apr 16;12(1):2281. doi: 10.1038/s41467-021-22450-3.
9
Therapeutic Targeting of IL-11 for Chronic Lung Disease.IL-11 治疗慢性肺部疾病。
Trends Pharmacol Sci. 2021 May;42(5):354-366. doi: 10.1016/j.tips.2021.01.007.
10
Recombinant Human IL-11 Promotes Lung Adenocarcinoma A549 Cell Growth and EMT through Activating STAT3/HIF-1α/EMT Signaling Pathway.重组人白细胞介素-11 通过激活 STAT3/HIF-1α/EMT 信号通路促进肺腺癌 A549 细胞的生长和 EMT。
Anticancer Agents Med Chem. 2021;21(15):1996-2003. doi: 10.2174/1871520621666201207091248.