• 文献检索
  • 文档翻译
  • 深度研究
  • 学术资讯
  • Suppr Zotero 插件Zotero 插件
  • 邀请有礼
  • 套餐&价格
  • 历史记录
应用&插件
Suppr Zotero 插件Zotero 插件浏览器插件Mac 客户端Windows 客户端微信小程序
定价
高级版会员购买积分包购买API积分包
服务
文献检索文档翻译深度研究API 文档MCP 服务
关于我们
关于 Suppr公司介绍联系我们用户协议隐私条款
关注我们

Suppr 超能文献

核心技术专利:CN118964589B侵权必究
粤ICP备2023148730 号-1Suppr @ 2026

文献检索

告别复杂PubMed语法,用中文像聊天一样搜索,搜遍4000万医学文献。AI智能推荐,让科研检索更轻松。

立即免费搜索

文件翻译

保留排版,准确专业,支持PDF/Word/PPT等文件格式,支持 12+语言互译。

免费翻译文档

深度研究

AI帮你快速写综述,25分钟生成高质量综述,智能提取关键信息,辅助科研写作。

立即免费体验

用于帕金森病步态障碍和步态冻结的β波爆发驱动的自适应深部脑刺激

Beta burst-driven adaptive deep brain stimulation for gait impairment and freezing of gait in Parkinson's disease.

作者信息

Wilkins Kevin B, Petrucci Matthew N, Lambert Emilia F, Melbourne Jillian A, Gala Aryaman S, Akella Pranav, Parisi Laura, Cui Chuyi, Kehnemouyi Yasmine M, Hoffman Shannon L, Aditham Sudeep, Diep Cameron, Dorris Hannah J, Parker Jordan E, Herron Jeffrey A, Bronte-Stewart Helen M

机构信息

Department of Neurology and Neurological Sciences, Stanford University School of Medicine, Stanford, CA 94304, USA.

Department of Bioengineering, Stanford Schools of Engineering & Medicine, Stanford, CA 94305, USA.

出版信息

Brain Commun. 2025 Jul 9;7(4):fcaf266. doi: 10.1093/braincomms/fcaf266. eCollection 2025.

DOI:10.1093/braincomms/fcaf266
PMID:40677701
原文链接:https://pmc.ncbi.nlm.nih.gov/articles/PMC12268161/
Abstract

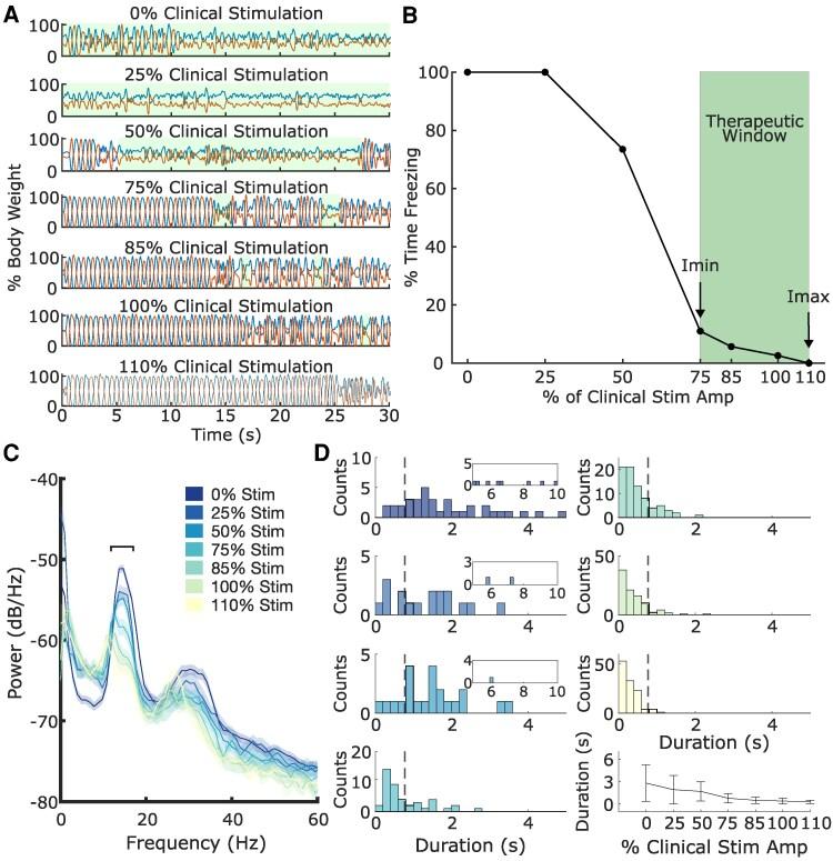
Freezing of gait is a debilitating symptom of Parkinson's disease that is often refractory to medication. Prolonged beta bursts within the subthalamic nucleus are associated with worse impairment and freezing, which are improved with deep brain stimulation. The goal of the study was to investigate the feasibility, safety and tolerability of beta burst-driven adaptive deep brain stimulation for gait impairment and freezing of gait in Parkinson's disease. Seven individuals with Parkinson's disease were implanted with the investigational Summit™ RC + S deep brain stimulation system (Medtronic, PLC, Dublin, Ireland). A PC-in-the-loop architecture adjusted stimulation in real-time based on beta burst durations in the subthalamic nucleus. A rigorous calibration procedure was employed to find participant-specific adaptive deep brain stimulation parameters. In a double-blind design, participants performed a harnessed stepping-in-place task, a free walking turning and barrier course, instrumented measures of bradykinesia and clinical motor assessments in four conditions: OFF stimulation, on adaptive, continuous or randomly adapting deep brain stimulation. Adaptive deep brain stimulation was successfully implemented and deemed safe and tolerable in all participants. Gait metrics such as overall percent time freezing and mean peak shank angular velocity improved on adaptive deep brain stimulation compared to OFF and showed similar efficacy as continuous deep brain stimulation. Similar improvements were also seen for overall clinical motor impairment, including tremor and quantitative metrics of bradykinesia. The current pilot study demonstrated initial safety, tolerability, and feasibility of adaptive deep brain stimulation for freezing of gait in Parkinson's disease in the acute laboratory setting, supporting the future investigation of its longer-term efficacy in the at-home setting.

摘要

冻结步态是帕金森病的一种致残症状,通常对药物治疗无效。丘脑底核内的长时间β波爆发与更严重的功能障碍和冻结步态相关,而深部脑刺激可改善这些症状。本研究的目的是探讨β波爆发驱动的适应性深部脑刺激治疗帕金森病步态障碍和冻结步态的可行性、安全性和耐受性。7名帕金森病患者植入了研究性的Summit™ RC + S深部脑刺激系统(美敦力公司,爱尔兰都柏林)。一种基于计算机的回路架构根据丘脑底核中的β波爆发持续时间实时调整刺激。采用了严格的校准程序来确定参与者特定的适应性深部脑刺激参数。在双盲设计中,参与者在四种情况下进行了一项系安全带的原地踏步任务、一次自由行走转弯和障碍课程、运动迟缓的仪器测量以及临床运动评估:关闭刺激、开启适应性、连续或随机适应性深部脑刺激。适应性深部脑刺激在所有参与者中均成功实施,且被认为是安全且可耐受的。与关闭刺激相比,适应性深部脑刺激改善了步态指标,如总体冻结时间百分比和平均峰值小腿角速度,并且显示出与连续深部脑刺激相似的疗效。在包括震颤和运动迟缓定量指标在内的总体临床运动障碍方面也观察到了类似的改善。当前的初步研究证明了在急性实验室环境中,适应性深部脑刺激治疗帕金森病冻结步态的初步安全性、耐受性和可行性,为未来在家中环境下对其长期疗效的研究提供了支持。

https://cdn.ncbi.nlm.nih.gov/pmc/blobs/fa60/12268161/3938c8291e20/fcaf266f3.jpg
https://cdn.ncbi.nlm.nih.gov/pmc/blobs/fa60/12268161/69b04fba4390/fcaf266_ga.jpg
https://cdn.ncbi.nlm.nih.gov/pmc/blobs/fa60/12268161/6cd0c09a570e/fcaf266f1.jpg
https://cdn.ncbi.nlm.nih.gov/pmc/blobs/fa60/12268161/04b6c1a967c9/fcaf266f2.jpg
https://cdn.ncbi.nlm.nih.gov/pmc/blobs/fa60/12268161/3938c8291e20/fcaf266f3.jpg
https://cdn.ncbi.nlm.nih.gov/pmc/blobs/fa60/12268161/69b04fba4390/fcaf266_ga.jpg
https://cdn.ncbi.nlm.nih.gov/pmc/blobs/fa60/12268161/6cd0c09a570e/fcaf266f1.jpg
https://cdn.ncbi.nlm.nih.gov/pmc/blobs/fa60/12268161/04b6c1a967c9/fcaf266f2.jpg
https://cdn.ncbi.nlm.nih.gov/pmc/blobs/fa60/12268161/3938c8291e20/fcaf266f3.jpg

相似文献

1
Beta burst-driven adaptive deep brain stimulation for gait impairment and freezing of gait in Parkinson's disease.用于帕金森病步态障碍和步态冻结的β波爆发驱动的自适应深部脑刺激
Brain Commun. 2025 Jul 9;7(4):fcaf266. doi: 10.1093/braincomms/fcaf266. eCollection 2025.
2
Beta Burst-Driven Adaptive Deep Brain Stimulation Improves Gait Impairment and Freezing of Gait in Parkinson's Disease.β 波爆发驱动的自适应深部脑刺激改善帕金森病的步态障碍和步态冻结
medRxiv. 2024 Jun 27:2024.06.26.24309418. doi: 10.1101/2024.06.26.24309418.
3
Subthalamic and nigral stimulation for freezing of gait in Parkinson's disease: Randomized pilot trial.丘脑底核和黑质刺激治疗帕金森病步态冻结:随机试点试验。
J Parkinsons Dis. 2024 Nov;14(8):1602-1613. doi: 10.1177/1877718X241292315. Epub 2025 Jan 17.
4
Unveiling the neural network of freezing of gait in Parkinson's disease: A coordinate-based network study.揭示帕金森病步态冻结的神经网络:一项基于坐标的网络研究。
J Parkinsons Dis. 2025 Jun 19:1877718X251348669. doi: 10.1177/1877718X251348669.
5
Effect of subthalamic coordinated reset deep brain stimulation on Parkinsonian gait.丘脑底核协调性重置脑深部电刺激对帕金森步态的影响。
Front Neuroinform. 2023 Aug 24;17:1185723. doi: 10.3389/fninf.2023.1185723. eCollection 2023.
6
Depressive symptoms can negatively influence patient reported disease severity after subthalamic nucleus stimulation for Parkinson's disease.对于帕金森病患者,在接受丘脑底核刺激后,抑郁症状会对患者报告的疾病严重程度产生负面影响。
J Parkinsons Dis. 2025 Jun 26:1877718X251354933. doi: 10.1177/1877718X251354933.
7
Modulation of Cerebellar Oscillations with Subthalamic Stimulation in Patients with Parkinson's Disease.小脑刺激对帕金森病患者的调节。
J Parkinsons Dis. 2024;14(7):1417-1426. doi: 10.3233/JPD-240065.
8
Effect of deep brain stimulation on freezing of gait in patients with Parkinson's disease: a systematic review.深部脑刺激对帕金森病患者冻结步态的影响:系统评价。
Br J Neurosurg. 2023 Feb;37(1):3-11. doi: 10.1080/02688697.2022.2077308. Epub 2022 May 23.
9
Effect of high-frequency subthalamic neurostimulation on gait and freezing of gait in Parkinson's disease: a systematic review and meta-analysis.高频丘脑底神经刺激对帕金森病步态及步态冻结的影响:一项系统评价和荟萃分析
Eur J Neurol. 2017 Jan;24(1):18-26. doi: 10.1111/ene.13167. Epub 2016 Oct 20.
10
Mild cognitive impairment is not predictive of dementia up to 15 years after subthalamic deep brain stimulation in Parkinson's disease.在帕金森病中,丘脑底核深部脑刺激术后长达15年的时间里,轻度认知障碍并不能预测痴呆。
J Parkinsons Dis. 2025 Jun;15(4):879-891. doi: 10.1177/1877718X251334049. Epub 2025 May 20.

引用本文的文献

1
Closing the loop in DBS: A data-driven approach.在深部脑刺激中实现闭环:一种数据驱动的方法。
Parkinsonism Relat Disord. 2025 May;134:107348. doi: 10.1016/j.parkreldis.2025.107348. Epub 2025 Feb 21.
2
N2GNet tracks gait performance from subthalamic neural signals in Parkinson's disease.N2GNet通过帕金森病丘脑底核神经信号追踪步态表现。
Res Sq. 2024 Oct 31:rs.3.rs-5112726. doi: 10.21203/rs.3.rs-5112726/v1.

本文引用的文献

1
Management of freezing of gait - mechanism-based practical recommendations.步态冻结的管理——基于机制的实用建议
Nat Rev Neurol. 2025 Apr 1. doi: 10.1038/s41582-025-01079-6.
2
Case report: Improvement of gait with adaptive deep brain stimulation in a patient with Parkinson's disease.病例报告:帕金森病患者通过适应性深部脑刺激改善步态。
Front Bioeng Biotechnol. 2024 Sep 11;12:1428189. doi: 10.3389/fbioe.2024.1428189. eCollection 2024.
3
Chronic adaptive deep brain stimulation versus conventional stimulation in Parkinson's disease: a blinded randomized feasibility trial.
慢性适应性脑深部电刺激与帕金森病常规刺激的比较:一项盲法随机可行性试验。
Nat Med. 2024 Nov;30(11):3345-3356. doi: 10.1038/s41591-024-03196-z. Epub 2024 Aug 19.
4
Single threshold adaptive deep brain stimulation in Parkinson's disease depends on parameter selection, movement state and controllability of subthalamic beta activity.单一阈值自适应脑深部电刺激帕金森病依赖于参数选择、运动状态和丘脑底核β活动的可控制性。
Brain Stimul. 2024 Jan-Feb;17(1):125-133. doi: 10.1016/j.brs.2024.01.007. Epub 2024 Jan 22.
5
At home adaptive dual target deep brain stimulation in Parkinson's disease with proportional control.帕金森病中采用比例控制的居家自适应双靶点深部脑刺激
Brain. 2024 Mar 1;147(3):911-922. doi: 10.1093/brain/awad429.
6
Unraveling the complexities of programming neural adaptive deep brain stimulation in Parkinson's disease.解析帕金森病中神经适应性深部脑刺激编程的复杂性。
Front Hum Neurosci. 2023 Nov 28;17:1310393. doi: 10.3389/fnhum.2023.1310393. eCollection 2023.
7
Beta-triggered adaptive deep brain stimulation during reaching movement in Parkinson's disease.β 触发的适应性脑深部电刺激在帕金森病中的伸臂运动。
Brain. 2023 Dec 1;146(12):5015-5030. doi: 10.1093/brain/awad233.
8
Adaptive Deep Brain Stimulation: From Experimental Evidence Toward Practical Implementation.适应性脑深部电刺激:从实验证据到实际应用。
Mov Disord. 2023 Jun;38(6):937-948. doi: 10.1002/mds.29415. Epub 2023 May 6.
9
The Sequence Effect Worsens Over Time in Parkinson's Disease and Responds to Open and Closed-Loop Subthalamic Nucleus Deep Brain Stimulation.帕金森病的序列效应随时间恶化,并对开环和闭环丘脑底核深部脑刺激有反应。
J Parkinsons Dis. 2023;13(4):537-548. doi: 10.3233/JPD-223368.
10
Adaptive deep brain stimulation for Parkinson's disease: looking back at the past decade on motor outcomes.适应型脑深部电刺激治疗帕金森病:回顾过去十年的运动疗效。
J Neurol. 2023 Mar;270(3):1371-1387. doi: 10.1007/s00415-022-11495-z. Epub 2022 Dec 6.