• 文献检索
  • 文档翻译
  • 深度研究
  • 学术资讯
  • Suppr Zotero 插件Zotero 插件
  • 邀请有礼
  • 套餐&价格
  • 历史记录
应用&插件
Suppr Zotero 插件Zotero 插件浏览器插件Mac 客户端Windows 客户端微信小程序
定价
高级版会员购买积分包购买API积分包
服务
文献检索文档翻译深度研究API 文档MCP 服务
关于我们
关于 Suppr公司介绍联系我们用户协议隐私条款
关注我们

Suppr 超能文献

核心技术专利:CN118964589B侵权必究
粤ICP备2023148730 号-1Suppr @ 2026

文献检索

告别复杂PubMed语法,用中文像聊天一样搜索,搜遍4000万医学文献。AI智能推荐,让科研检索更轻松。

立即免费搜索

文件翻译

保留排版,准确专业,支持PDF/Word/PPT等文件格式,支持 12+语言互译。

免费翻译文档

深度研究

AI帮你快速写综述,25分钟生成高质量综述,智能提取关键信息,辅助科研写作。

立即免费体验

CCR5与gp120的组装特异性地抑制了HIV在T细胞中的感染性。

Assembly of CCR5 with gp120 inhibits the HIV infectivity specifically in T cells.

作者信息

Appiah-Kubi Joyce, Yuzhe Yuan, Kuwata Takeo, Terasawa Hiromi, Nyame Perpetual, Amesimeku Wright Ofotsu, Hossain Md Jakir, Matsushita Shuzo, Sawa Tomohiro, Maeda Yosuke, Harada Shinji, Yusa Keisuke, Monde Kazuaki

机构信息

Department of Microbiology, Faculty of Life Sciences, Kumamoto University, Kumamoto, 860-8556, Japan.

Department of Virology, Noguchi Memorial Institute for Medical Research, University of Ghana, Accra, Ghana.

出版信息

Sci Rep. 2025 Jul 21;15(1):26413. doi: 10.1038/s41598-025-12653-9.

DOI:10.1038/s41598-025-12653-9
PMID:40691255
原文链接:https://pmc.ncbi.nlm.nih.gov/articles/PMC12279923/
Abstract

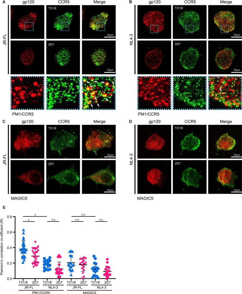
For the entry of R5 human immunodeficiency virus type 1 (HIV-1) into target cells, CCR5 functions as a coreceptor following the binding of the envelope glycoprotein gp120 to the receptor CD4. While CD4 is known to be strongly downregulated after infection, the fate of CCR5 post-infection remains unclear. We investigated the surface expression of CCR5 on PM1/CCR5 cells following infection with HIV-1. Flow cytometry using anti-CCR5 MAb (T21/8 and 2D7) revealed that CCR5 was not downregulated on the surface of infected cells. Notably, CCR5 was found to be coassembled with HIV-1 Gag at the viral budding sites. A specific subset of CCR5, designated as CCR5, which is recognized by T21/8 but not 2D7, was significantly colocalized with gp120 on the cell surface. Virions incorporating CCR5 were immunoprecipitated using T21/8 MAb but not with 2D7 Mab, indicating that CCR5 was incorporated into progeny virions. The efficiency of CCR5 incorporation into virions was positively correlated with the level of CCR5 expression on the cell surface. Moreover, incorporation efficiency was approximately 83-fold higher in CD4 T cells than in adherent CCR5 cells. Furthermore, the incorporation of CCR5 into HIV-1 virions resulted in a 25% decrease in viral infectivity. These findings suggest that CCR5 may have a detrimental effect during the late stage of the HIV-1 replication cycle.

摘要

对于R5型人类免疫缺陷病毒1型(HIV-1)进入靶细胞而言,在包膜糖蛋白gp120与受体CD4结合后,CCR5作为共受体发挥作用。虽然已知CD4在感染后会强烈下调,但感染后CCR5的命运仍不清楚。我们研究了HIV-1感染后PM1/CCR5细胞表面CCR5的表达情况。使用抗CCR5单克隆抗体(T21/8和2D7)进行的流式细胞术显示,感染细胞表面的CCR5没有下调。值得注意的是,发现CCR5在病毒出芽位点与HIV-1 Gag共同组装。CCR5的一个特定亚群,称为CCR5,可被T21/8识别但不能被2D7识别,在细胞表面与gp120显著共定位。使用T21/8单克隆抗体而非2D7单克隆抗体免疫沉淀掺入CCR5的病毒颗粒,表明CCR5被掺入子代病毒颗粒中。CCR5掺入病毒颗粒的效率与细胞表面CCR5的表达水平呈正相关。此外,CD4 T细胞中的掺入效率比贴壁CCR5细胞高约83倍。此外,CCR5掺入HIV-1病毒颗粒导致病毒感染性降低25%。这些发现表明,CCR5可能在HIV-1复制周期的后期产生有害影响。

https://cdn.ncbi.nlm.nih.gov/pmc/blobs/5d60/12279923/5d8715823166/41598_2025_12653_Fig7_HTML.jpg
https://cdn.ncbi.nlm.nih.gov/pmc/blobs/5d60/12279923/08bf82f7b484/41598_2025_12653_Fig1_HTML.jpg
https://cdn.ncbi.nlm.nih.gov/pmc/blobs/5d60/12279923/33cd68b7dde5/41598_2025_12653_Fig2_HTML.jpg
https://cdn.ncbi.nlm.nih.gov/pmc/blobs/5d60/12279923/2b0482cedd6e/41598_2025_12653_Fig3_HTML.jpg
https://cdn.ncbi.nlm.nih.gov/pmc/blobs/5d60/12279923/41a81a6715db/41598_2025_12653_Fig4_HTML.jpg
https://cdn.ncbi.nlm.nih.gov/pmc/blobs/5d60/12279923/f87b11e80c11/41598_2025_12653_Fig5_HTML.jpg
https://cdn.ncbi.nlm.nih.gov/pmc/blobs/5d60/12279923/054dda9c06f5/41598_2025_12653_Fig6_HTML.jpg
https://cdn.ncbi.nlm.nih.gov/pmc/blobs/5d60/12279923/5d8715823166/41598_2025_12653_Fig7_HTML.jpg
https://cdn.ncbi.nlm.nih.gov/pmc/blobs/5d60/12279923/08bf82f7b484/41598_2025_12653_Fig1_HTML.jpg
https://cdn.ncbi.nlm.nih.gov/pmc/blobs/5d60/12279923/33cd68b7dde5/41598_2025_12653_Fig2_HTML.jpg
https://cdn.ncbi.nlm.nih.gov/pmc/blobs/5d60/12279923/2b0482cedd6e/41598_2025_12653_Fig3_HTML.jpg
https://cdn.ncbi.nlm.nih.gov/pmc/blobs/5d60/12279923/41a81a6715db/41598_2025_12653_Fig4_HTML.jpg
https://cdn.ncbi.nlm.nih.gov/pmc/blobs/5d60/12279923/f87b11e80c11/41598_2025_12653_Fig5_HTML.jpg
https://cdn.ncbi.nlm.nih.gov/pmc/blobs/5d60/12279923/054dda9c06f5/41598_2025_12653_Fig6_HTML.jpg
https://cdn.ncbi.nlm.nih.gov/pmc/blobs/5d60/12279923/5d8715823166/41598_2025_12653_Fig7_HTML.jpg

相似文献

1
Assembly of CCR5 with gp120 inhibits the HIV infectivity specifically in T cells.CCR5与gp120的组装特异性地抑制了HIV在T细胞中的感染性。
Sci Rep. 2025 Jul 21;15(1):26413. doi: 10.1038/s41598-025-12653-9.
2
Gp120 V3-dependent impairment of R5 HIV-1 infectivity due to virion-incorporated CCR5.由于病毒体整合的CCR5导致的R5 HIV-1感染性的Gp120 V3依赖性损伤。
J Biol Chem. 2007 Dec 21;282(51):36923-32. doi: 10.1074/jbc.M705298200. Epub 2007 Oct 30.
3
Covariation of Amino Acid Substitutions in the HIV-1 Envelope Glycoprotein gp120 and the Antisense Protein ASP Associated with Coreceptor Usage.HIV-1包膜糖蛋白gp120中氨基酸取代与核心受体使用相关的反义蛋白ASP的共变
Viruses. 2025 Feb 26;17(3):323. doi: 10.3390/v17030323.
4
Rab11-FIP1C Is Dispensable for HIV-1 Replication in Primary CD4 T Cells, but Its Role Is Cell Type Dependent in Immortalized Human T-Cell Lines.Rab11-FIP1C 在原代 CD4 T 细胞中对 HIV-1 复制不是必需的,但在永生化的人 T 细胞系中其作用具有细胞类型依赖性。
J Virol. 2022 Dec 14;96(23):e0087622. doi: 10.1128/jvi.00876-22. Epub 2022 Nov 10.
5
Patterns of inflammation and immune activation by coreceptor use in people living with HIV-1.1型人类免疫缺陷病毒感染者中辅助受体使用导致的炎症和免疫激活模式
Front Immunol. 2025 Jul 10;16:1632287. doi: 10.3389/fimmu.2025.1632287. eCollection 2025.
6
The role of Nef in the long-term persistence of the replication-competent HIV reservoir in South African women.Nef在南非女性体内具有复制能力的HIV病毒库长期存留中的作用。
J Virol. 2025 Jun 24:e0021725. doi: 10.1128/jvi.00217-25.
7
Structured treatment interruptions (STI) in chronic unsuppressed HIV infection in adults.成人慢性未抑制的HIV感染中的结构化治疗中断(STI)
Cochrane Database Syst Rev. 2006 Jul 19;2006(3):CD006148. doi: 10.1002/14651858.CD006148.
8
Antiretrovirals for reducing the risk of mother-to-child transmission of HIV infection.用于降低艾滋病毒感染母婴传播风险的抗逆转录病毒药物。
Cochrane Database Syst Rev. 2011 Jul 6(7):CD003510. doi: 10.1002/14651858.CD003510.pub3.
9
Antiretrovirals for reducing the risk of mother-to-child transmission of HIV infection.用于降低人类免疫缺陷病毒感染母婴传播风险的抗逆转录病毒药物。
Cochrane Database Syst Rev. 2007 Jan 24(1):CD003510. doi: 10.1002/14651858.CD003510.pub2.
10
Establishment and Reversal of HIV-1 Latency in Naive and Central Memory CD4+ T Cells In Vitro.HIV-1在初始和中枢记忆CD4+T细胞中潜伏状态的建立与逆转的体外研究
J Virol. 2016 Aug 26;90(18):8059-73. doi: 10.1128/JVI.00553-16. Print 2016 Sep 15.

本文引用的文献

1
PSGL-1 restricts HIV-1 infectivity by blocking virus particle attachment to target cells.PSGL-1 通过阻止病毒颗粒附着到靶细胞来限制 HIV-1 的感染性。
Proc Natl Acad Sci U S A. 2020 Apr 28;117(17):9537-9545. doi: 10.1073/pnas.1916054117. Epub 2020 Apr 9.
2
Virion-incorporated PSGL-1 and CD43 inhibit both cell-free infection and transinfection of HIV-1 by preventing virus-cell binding.病毒衣壳结合的 PSGL-1 和 CD43 通过阻止病毒-细胞结合,抑制游离感染和 HIV-1 的转染感染。
Proc Natl Acad Sci U S A. 2020 Apr 7;117(14):8055-8063. doi: 10.1073/pnas.1916055117. Epub 2020 Mar 19.
3
Proteomic profiling of HIV-1 infection of human CD4 T cells identifies PSGL-1 as an HIV restriction factor.
HIV-1 感染人 CD4 T 细胞的蛋白质组学分析鉴定 PSGL-1 为 HIV 限制因子。
Nat Microbiol. 2019 May;4(5):813-825. doi: 10.1038/s41564-019-0372-2. Epub 2019 Mar 4.
4
The Incorporation of Host Proteins into the External HIV-1 Envelope.宿主蛋白整合入 HIV-1 外膜。
Viruses. 2019 Jan 20;11(1):85. doi: 10.3390/v11010085.
5
An N-Glycosylated Form of SERINC5 Is Specifically Incorporated into HIV-1 Virions.一种 N-糖基化形式的 SERINC5 特异性地被掺入 HIV-1 病毒粒子中。
J Virol. 2018 Oct 29;92(22). doi: 10.1128/JVI.00753-18. Print 2018 Nov 15.
6
Virion incorporation of integrin α4β7 facilitates HIV-1 infection and intestinal homing.整合素α4β7的病毒体掺入促进HIV-1感染和肠道归巢。
Sci Immunol. 2017 May 12;2(11). doi: 10.1126/sciimmunol.aam7341.
7
MARCH8 inhibits HIV-1 infection by reducing virion incorporation of envelope glycoproteins.MARCH8 通过减少病毒包膜糖蛋白的病毒粒子整合来抑制 HIV-1 感染。
Nat Med. 2015 Dec;21(12):1502-7. doi: 10.1038/nm.3956. Epub 2015 Nov 2.
8
Differential Ability of Primary HIV-1 Nef Isolates To Downregulate HIV-1 Entry Receptors.原发性HIV-1 Nef分离株下调HIV-1进入受体的差异能力。
J Virol. 2015 Sep;89(18):9639-52. doi: 10.1128/JVI.01548-15. Epub 2015 Jul 15.
9
CCR5 susceptibility to ligand-mediated down-modulation differs between human T lymphocytes and myeloid cells.人T淋巴细胞和髓样细胞对趋化因子受体5(CCR5)配体介导的下调敏感性不同。
J Leukoc Biol. 2015 Jul;98(1):59-71. doi: 10.1189/jlb.2A0414-193RR. Epub 2015 May 8.
10
Complementary and synergistic activities of anti-V3, CD4bs and CD4i antibodies derived from a single individual can cover a wide range of HIV-1 strains.源自同一个体的抗V3、CD4结合位点(CD4bs)和CD4诱导表位(CD4i)抗体的互补和协同活性可覆盖广泛的HIV-1毒株。
Virology. 2015 Jan 15;475:187-203. doi: 10.1016/j.virol.2014.11.011. Epub 2014 Dec 5.