He Siyu, Zhu Chenxi, Liu Yi, Xu Zhiqiang, Sun Rui, Yang Bin, Guo Xin, Herrmann I Martin, Muñoz Luis E, Gjertsson Inger, Holmdahl Rikard, Dai Lunzhi, Zhao Yi
Department of Rheumatology and Immunology and National Clinical Research Center for Geriatrics, State Key Laboratory of Biotherapy, West China Hospital, Sichuan University, Chengdu, China.
Department of Rheumatology and Immunology, Clinical Institute of Inflammation and Immunology, Frontiers Science Center for Disease-related Molecular Network, West China Hospital, Sichuan University, Chengdu, Sichuan, China.
Nat Commun. 2025 Jul 21;16(1):6692. doi: 10.1038/s41467-025-62032-1.
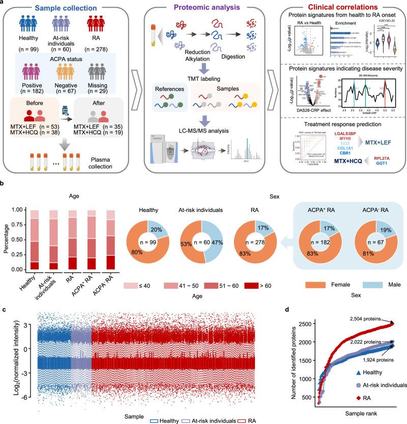
Rheumatoid arthritis (RA) is a systemic inflammatory condition posing challenges in identifying biomarkers for onset, severity and treatment responses. Here we investigate the plasma proteome in a longitudinal cohort of 278 RA patients, alongside 60 at-risk individuals and 99 healthy controls. We observe distinct proteome signatures in at-risk individuals and RA patients, with protein levels alterations correlating with disease activity, notably at DAS28-CRP thresholds of 3.1, 3.8 and 5.0. The combination of methotrexate (MTX) and leflunomide (LEF) modulates proinflammatory pathways, whereas MTX plus hydroxychloroquine (HCQ) impact energy metabolism. A machine-learning model is trained for predicting responses, and achieves average receiver operating characteristic (ROC) scores of 0.88 (MTX + LEF) and 0.82 (MTX + HCQ) in the testing sets. The efficiency of these models is further validated in independent cohorts using enzyme-linked immunosorbent assay data. Overall, our study unveils distinct plasma proteome signatures across various stages and subtypes of RA, providing valuable biomarkers for predicting disease onset and treatment responses.
类风湿性关节炎(RA)是一种全身性炎症性疾病,在确定发病、严重程度和治疗反应的生物标志物方面面临挑战。在此,我们对278例RA患者、60例高危个体和99例健康对照组成的纵向队列进行血浆蛋白质组研究。我们在高危个体和RA患者中观察到不同的蛋白质组特征,蛋白质水平变化与疾病活动相关,特别是在DAS28-CRP阈值为3.1、3.8和5.0时。甲氨蝶呤(MTX)和来氟米特(LEF)联合用药可调节促炎途径,而MTX加羟氯喹(HCQ)则影响能量代谢。训练了一个机器学习模型来预测反应,在测试集中平均受试者工作特征(ROC)得分分别为0.88(MTX + LEF)和0.82(MTX + HCQ)。这些模型的有效性在独立队列中使用酶联免疫吸附测定数据进一步得到验证。总体而言,我们的研究揭示了RA不同阶段和亚型的不同血浆蛋白质组特征,为预测疾病发病和治疗反应提供了有价值的生物标志物。