• 文献检索
  • 文档翻译
  • 深度研究
  • 学术资讯
  • Suppr Zotero 插件Zotero 插件
  • 邀请有礼
  • 套餐&价格
  • 历史记录
应用&插件
Suppr Zotero 插件Zotero 插件浏览器插件Mac 客户端Windows 客户端微信小程序
定价
高级版会员购买积分包购买API积分包
服务
文献检索文档翻译深度研究API 文档MCP 服务
关于我们
关于 Suppr公司介绍联系我们用户协议隐私条款
关注我们

Suppr 超能文献

核心技术专利:CN118964589B侵权必究
粤ICP备2023148730 号-1Suppr @ 2026

文献检索

告别复杂PubMed语法,用中文像聊天一样搜索,搜遍4000万医学文献。AI智能推荐,让科研检索更轻松。

立即免费搜索

文件翻译

保留排版,准确专业,支持PDF/Word/PPT等文件格式,支持 12+语言互译。

免费翻译文档

深度研究

AI帮你快速写综述,25分钟生成高质量综述,智能提取关键信息,辅助科研写作。

立即免费体验

通过溶酶体相关基因对肝细胞癌进行分子分型以预测预后和指导治疗

Molecular Subtyping of Hepatocellular Carcinoma via Lysosome-Related Genes for Prognosis and Therapy Prediction.

作者信息

Yao Yiyang, Zhu Tong, Shen Xiaoyi, Ma Junyong, Zhu Xudong, Jiang Jie

机构信息

Department of Gastroenterology, Qidong People's Hospital, Nantong, People's Republic of China.

Department of Breast Surgery, Panjin Central Hospital, Panjin, People's Republic of China.

出版信息

Int J Gen Med. 2025 Jul 16;18:3933-3950. doi: 10.2147/IJGM.S490019. eCollection 2025.

DOI:10.2147/IJGM.S490019
PMID:40692584
原文链接:https://pmc.ncbi.nlm.nih.gov/articles/PMC12277766/
Abstract

BACKGROUND

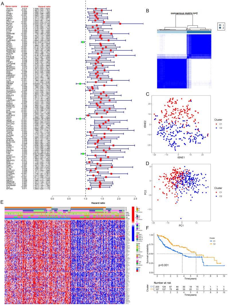
Lysosomes play an important role in the pathological processes of cancer development. However, its effects on the prognosis and tumor microenvironment of hepatocellular carcinoma (HCC) remain unclear. Therefore, we aim to explore the novel molecular subtypes of HCC via lysosome-related genes (LRGs) for prognosis and therapy prediction in this study.

METHODS

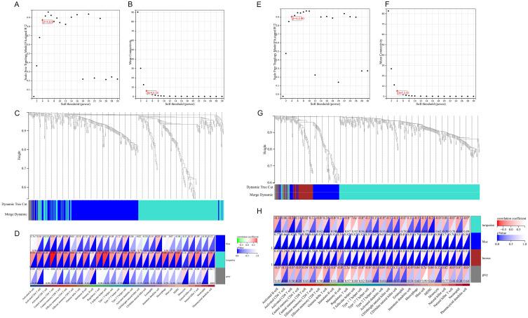
Using the data of TCGA, differential expression and survival analyses were performed. Consequently, 109 key LRGs were obtained and 374 HCC samples were clustered into two groups: C1 and C2. A three-gene prognostic prediction nomogram was constructed using WCGNA and Cox regression analyses. Furthermore, pathway enrichment conditions, immune infiltration, immune checkpoint expression, and drug sensitivity were analyzed for the two subtypes. RT-qPCR was also used to validate the expression of the selected key LRGs.

RESULTS

Key LRGs were highly expressed in the C1 subtype, and their prognosis was worse. The degree of immune cell infiltration and pathway enrichment results were also significantly different between the two subtypes. Furthermore, the three-gene prognostic prediction nomogram including LAPTM4B, PRKCD and LPCAT1, had a relatively high prognostic prediction ability. Meanwhile, the expression of immune checkpoints, human leukocyte antigen, and TIDE score were higher in the C1 subtype, suggesting that immune evasion was more likely to occur in this subtype. Drug sensitivity analysis showed that several drugs were more sensitive to C1 subtypes and might serve as drug candidates for these patients.

CONCLUSION

We identified two novel molecular subtypes of HCC based on LRGs, and found that the LRGs related subtypes demonstrated significant efficacy in predicting the prognosis and therapeutic outcomes for patients with HCC. Moreover, a novel prognostic prediction nomogram was also developed, which possessed excellent prognostic prediction capabilities. We hope the novel LRG-related subtypes and nomogram of HCC would provide new insights and guidelines for clinical practice in the future.

摘要

背景

溶酶体在癌症发展的病理过程中起重要作用。然而,其对肝细胞癌(HCC)预后和肿瘤微环境的影响仍不清楚。因此,在本研究中,我们旨在通过溶酶体相关基因(LRGs)探索HCC的新型分子亚型,用于预后和治疗预测。

方法

利用TCGA的数据进行差异表达和生存分析。结果,获得了109个关键LRGs,并将374例HCC样本聚类为两组:C1和C2。使用WCGNA和Cox回归分析构建了一个三基因预后预测列线图。此外,还分析了两种亚型的通路富集情况、免疫浸润、免疫检查点表达和药物敏感性。RT-qPCR也用于验证所选关键LRGs的表达。

结果

关键LRGs在C1亚型中高表达,其预后较差。两种亚型之间的免疫细胞浸润程度和通路富集结果也有显著差异。此外,包括LAPTM4B、PRKCD和LPCAT1的三基因预后预测列线图具有相对较高的预后预测能力。同时,C1亚型中免疫检查点、人类白细胞抗原的表达和TIDE评分较高,表明该亚型更易发生免疫逃逸。药物敏感性分析表明,几种药物对C1亚型更敏感,可能作为这些患者的候选药物。

结论

我们基于LRGs鉴定出两种新型HCC分子亚型,发现与LRGs相关的亚型在预测HCC患者的预后和治疗结果方面具有显著效果。此外,还开发了一种新型预后预测列线图,具有出色的预后预测能力。我们希望HCC的新型LRG相关亚型和列线图能为未来的临床实践提供新的见解和指导。

https://cdn.ncbi.nlm.nih.gov/pmc/blobs/33f1/12277766/d1b7e98ca185/IJGM-18-3933-g0009.jpg
https://cdn.ncbi.nlm.nih.gov/pmc/blobs/33f1/12277766/f6f193994175/IJGM-18-3933-g0001.jpg
https://cdn.ncbi.nlm.nih.gov/pmc/blobs/33f1/12277766/688565e933a3/IJGM-18-3933-g0002.jpg
https://cdn.ncbi.nlm.nih.gov/pmc/blobs/33f1/12277766/60adbe13f9af/IJGM-18-3933-g0003.jpg
https://cdn.ncbi.nlm.nih.gov/pmc/blobs/33f1/12277766/5a7554a93fa8/IJGM-18-3933-g0004.jpg
https://cdn.ncbi.nlm.nih.gov/pmc/blobs/33f1/12277766/0be59572140c/IJGM-18-3933-g0005.jpg
https://cdn.ncbi.nlm.nih.gov/pmc/blobs/33f1/12277766/5b51aefc45cb/IJGM-18-3933-g0006.jpg
https://cdn.ncbi.nlm.nih.gov/pmc/blobs/33f1/12277766/061b450df50b/IJGM-18-3933-g0007.jpg
https://cdn.ncbi.nlm.nih.gov/pmc/blobs/33f1/12277766/6ce38773ff4b/IJGM-18-3933-g0008.jpg
https://cdn.ncbi.nlm.nih.gov/pmc/blobs/33f1/12277766/d1b7e98ca185/IJGM-18-3933-g0009.jpg
https://cdn.ncbi.nlm.nih.gov/pmc/blobs/33f1/12277766/f6f193994175/IJGM-18-3933-g0001.jpg
https://cdn.ncbi.nlm.nih.gov/pmc/blobs/33f1/12277766/688565e933a3/IJGM-18-3933-g0002.jpg
https://cdn.ncbi.nlm.nih.gov/pmc/blobs/33f1/12277766/60adbe13f9af/IJGM-18-3933-g0003.jpg
https://cdn.ncbi.nlm.nih.gov/pmc/blobs/33f1/12277766/5a7554a93fa8/IJGM-18-3933-g0004.jpg
https://cdn.ncbi.nlm.nih.gov/pmc/blobs/33f1/12277766/0be59572140c/IJGM-18-3933-g0005.jpg
https://cdn.ncbi.nlm.nih.gov/pmc/blobs/33f1/12277766/5b51aefc45cb/IJGM-18-3933-g0006.jpg
https://cdn.ncbi.nlm.nih.gov/pmc/blobs/33f1/12277766/061b450df50b/IJGM-18-3933-g0007.jpg
https://cdn.ncbi.nlm.nih.gov/pmc/blobs/33f1/12277766/6ce38773ff4b/IJGM-18-3933-g0008.jpg
https://cdn.ncbi.nlm.nih.gov/pmc/blobs/33f1/12277766/d1b7e98ca185/IJGM-18-3933-g0009.jpg

相似文献

1
Molecular Subtyping of Hepatocellular Carcinoma via Lysosome-Related Genes for Prognosis and Therapy Prediction.通过溶酶体相关基因对肝细胞癌进行分子分型以预测预后和指导治疗
Int J Gen Med. 2025 Jul 16;18:3933-3950. doi: 10.2147/IJGM.S490019. eCollection 2025.
2
A novel prognostic model based on immunogenic cell death-related genes for improved risk stratification in hepatocellular carcinoma patients.一种基于免疫原性细胞死亡相关基因的新型预后模型,用于改善肝细胞癌患者的风险分层。
J Cancer Res Clin Oncol. 2023 Sep;149(12):10255-10267. doi: 10.1007/s00432-023-04950-5. Epub 2023 Jun 3.
3
The molecular sub-type and the development and validation of a prognosis prediction model based on endocytosis-related genes for hepatocellular carcinoma.基于内吞作用相关基因的肝细胞癌分子亚型及预后预测模型的构建与验证
J Gastrointest Oncol. 2025 Jun 30;16(3):1115-1126. doi: 10.21037/jgo-2025-359. Epub 2025 Jun 27.
4
Molecular subtypes of lung adenocarcinoma patients for prognosis and therapeutic response prediction with machine learning on 13 programmed cell death patterns.基于 13 种程序性细胞死亡模式的机器学习对肺腺癌患者预后和治疗反应预测的分子亚型。
J Cancer Res Clin Oncol. 2023 Oct;149(13):11351-11368. doi: 10.1007/s00432-023-05000-w. Epub 2023 Jun 28.
5
Prediction of the effect of Bupleurum chinensis DC. (Chaihu) on survival and its potential targets in hepatocellular carcinoma based on a prognostic model.基于预后模型预测柴胡对肝细胞癌生存的影响及其潜在靶点
BMC Complement Med Ther. 2025 Jul 3;25(1):228. doi: 10.1186/s12906-025-04848-4.
6
Identifying immune infiltration by deep learning to assess the prognosis of patients with hepatocellular carcinoma.通过深度学习识别免疫浸润以评估肝细胞癌患者的预后。
J Cancer Res Clin Oncol. 2023 Nov;149(14):12621-12635. doi: 10.1007/s00432-023-05097-z. Epub 2023 Jul 14.
7
A novel immunogenic cell death-related genes signature for predicting prognosis, immune landscape and immunotherapy effect in hepatocellular carcinoma.一种新型免疫原性细胞死亡相关基因特征,可预测肝细胞癌的预后、免疫图谱和免疫治疗效果。
J Cancer Res Clin Oncol. 2023 Dec;149(18):16261-16277. doi: 10.1007/s00432-023-05370-1. Epub 2023 Sep 12.
8
Are Current Survival Prediction Tools Useful When Treating Subsequent Skeletal-related Events From Bone Metastases?当前的生存预测工具在治疗骨转移后的骨骼相关事件时有用吗?
Clin Orthop Relat Res. 2024 Sep 1;482(9):1710-1721. doi: 10.1097/CORR.0000000000003030. Epub 2024 Mar 22.
9
Bioinformatics identification and validation of m6A/m1A/m5C/m7G/ac4 C-modified genes in oral squamous cell carcinoma.口腔鳞状细胞癌中m6A/m1A/m5C/m7G/ac4C修饰基因的生物信息学鉴定与验证
BMC Cancer. 2025 Jul 1;25(1):1055. doi: 10.1186/s12885-025-14216-7.
10
A comprehensive analysis of the potential role of necroptosis in hepatocellular carcinoma using single-cell RNA Seq and bulk RNA Seq.使用单细胞RNA测序和批量RNA测序对坏死性凋亡在肝细胞癌中的潜在作用进行综合分析。
J Cancer Res Clin Oncol. 2023 Nov;149(15):13841-13853. doi: 10.1007/s00432-023-05208-w. Epub 2023 Aug 3.

本文引用的文献

1
Prognostic prediction of m6A and ferroptosis-associated lncRNAs in liver hepatocellular carcinoma.肝细胞癌中m6A与铁死亡相关长链非编码RNA的预后预测
J Transl Int Med. 2024 Nov 6;12(5):526-529. doi: 10.1515/jtim-2024-0023. eCollection 2024 Nov.
2
Actin-related protein 2/3 complex subunit 1B promotes ovarian cancer progression by regulating the AKT/PI3K/mTOR signaling pathway.肌动蛋白相关蛋白2/3复合体亚基1B通过调节AKT/PI3K/mTOR信号通路促进卵巢癌进展。
J Transl Int Med. 2024 Oct 1;12(4):406-423. doi: 10.2478/jtim-2024-0025. eCollection 2024 Sep.
3
Key genes and immune infiltration patterns and the clinical implications in psoriasis patients.
银屑病患者的关键基因和免疫浸润模式及其临床意义。
Skin Res Technol. 2024 Aug;30(8):e13889. doi: 10.1111/srt.13889.
4
A bibliometric analysis of immune-related adverse events in cancer patients and a meta-analysis of immune-related adverse events in patients with hepatocellular carcinoma.癌症患者免疫相关不良事件的文献计量分析及肝细胞癌患者免疫相关不良事件的荟萃分析。
J Transl Int Med. 2024 Jul 27;12(3):225-243. doi: 10.2478/jtim-2024-0003. eCollection 2024 Jun.
5
LAPTM4B-mediated hepatocellular carcinoma stem cell proliferation and MDSC migration: implications for HCC progression and sensitivity to PD-L1 monoclonal antibody therapy.LAPTM4B 介导的肝癌干细胞增殖和 MDSC 迁移:对 HCC 进展和对 PD-L1 单克隆抗体治疗敏感性的影响。
Cell Death Dis. 2024 Feb 22;15(2):165. doi: 10.1038/s41419-024-06542-8.
6
Emerging roles of lysosome homeostasis (repair, lysophagy and biogenesis) in cancer progression and therapy.溶酶体稳态(修复、溶酶体吞噬和生物发生)在癌症进展和治疗中的新兴作用。
Cancer Lett. 2024 Mar 1;584:216599. doi: 10.1016/j.canlet.2023.216599. Epub 2023 Dec 20.
7
A pan-cancer analysis of the oncogenic role of Golgi transport 1B in human tumors.高尔基体转运蛋白1B在人类肿瘤中的致癌作用的泛癌分析。
J Transl Int Med. 2023 Dec 20;11(4):433-448. doi: 10.2478/jtim-2023-0002. eCollection 2023 Dec.
8
Blockade of PD-1 and CTLA-4: A potent immunotherapeutic approach for hepatocellular carcinoma.PD-1 和 CTLA-4 阻断:治疗肝细胞癌的有效免疫治疗方法。
Biofactors. 2024 Mar-Apr;50(2):250-265. doi: 10.1002/biof.2012. Epub 2023 Nov 3.
9
Safety and antitumour activity of cadonilimab, an anti-PD-1/CTLA-4 bispecific antibody, for patients with advanced solid tumours (COMPASSION-03): a multicentre, open-label, phase 1b/2 trial.卡度尼利单抗(一种抗 PD-1/CTLA-4 双特异性抗体)治疗晚期实体瘤患者的安全性和抗肿瘤活性(COMPASSION-03):一项多中心、开放标签、Ib/II 期试验。
Lancet Oncol. 2023 Oct;24(10):1134-1146. doi: 10.1016/S1470-2045(23)00411-4.
10
Linked CD4+/CD8+ T cell neoantigen vaccination overcomes immune checkpoint blockade resistance and enables tumor regression.CD4+/CD8+ T 细胞新抗原疫苗接种克服免疫检查点阻断耐药性并使肿瘤消退。
J Clin Invest. 2023 Sep 1;133(17):e164258. doi: 10.1172/JCI164258.