Suppr超能文献

巯基化白蛋白通过恢复完整的HS-白蛋白硫醇抗氧化网络减轻对乙酰氨基酚诱导的肝损伤。

Sulfhydrylated albumin mitigates Acetaminophen-induced liver injury by restoring the integrated HS-albumin thiol antioxidant network.

作者信息

Wang Xin, Sui Yang, Jiang Rui, Xu Yijun, Suda Mika, Cheng Jie, Zhang Yingyu, Shi Zhuheng, Fan Jianglin, Yao Jian

机构信息

Division of Molecular Signaling, Department of the Advanced Biomedical Research, Interdisciplinary Graduate School of Medicine, University of Yamanashi, Chuo, 409-3898, Japan.

Guangdong Province Key Laboratory, South China Institute of Large Animal Models for Biomedicine, School of Pharmacy and Food Engineering, Wuyi University, Jiangmen, China; Department of Molecular Pathology, Interdisciplinary Graduate School of Medicine, University of Yamanashi, Chuo, 409-3898, Japan.

出版信息

Redox Biol. 2025 Jul 17;85:103774. doi: 10.1016/j.redox.2025.103774.

Abstract

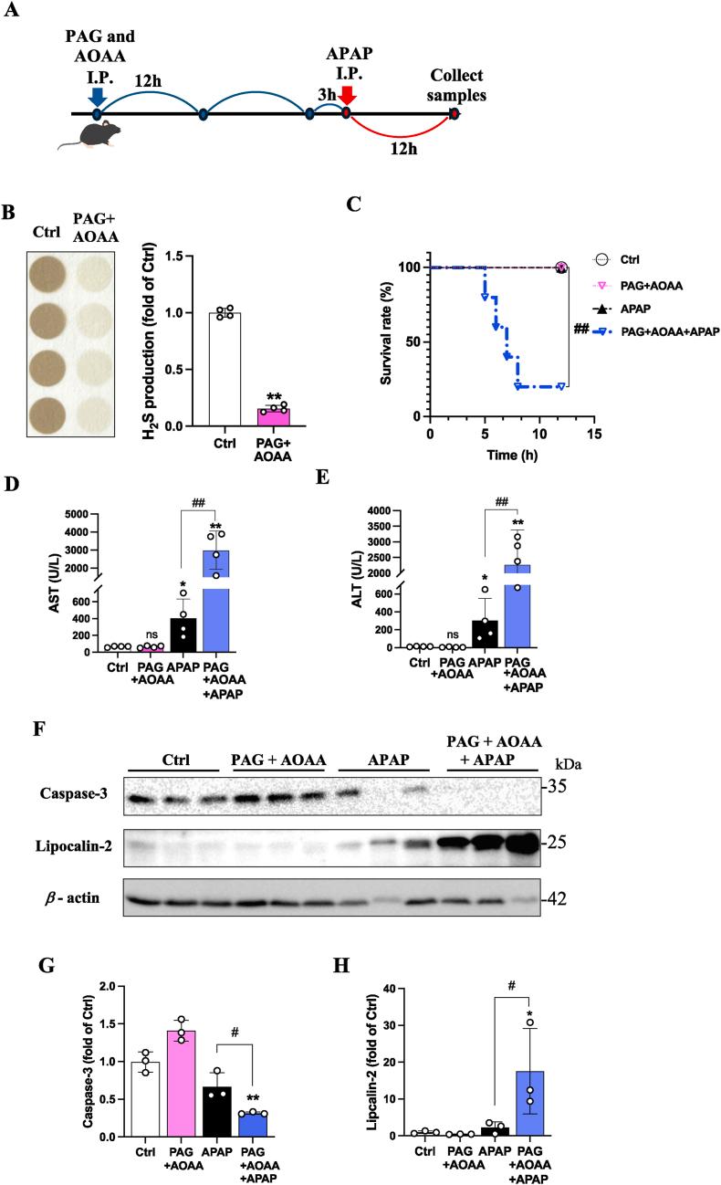
Acetaminophen (APAP) overdose is the leading cause of acute liver failure and a major global health issue. APAP hepatotoxicity is primarily driven by oxidative stress resulting from the depletion of hepatic glutathione (GSH). Given that hydrogen sulfide (HS) and albumin are crucial components of the thiol antioxidant system, we hypothesized they play a critical role in the body's defense against APAP-induced liver injury (AILI). This study aimed to test this hypothesis and explore novel therapeutic approach. Administration of APAP to mice induced significant hepatic damage, associated with marked local and systemic oxidative stress, evidenced by elevated serum transaminases and oxidative injury markers. Furthermore, APAP exposure disrupted the hepatic HS-generating system, leading to reduced expression of HS-synthesizing enzymes and decreased levels of HS and protein persulfidation (-SSH) in both liver and serum. Pharmacological inhibition of endogenous HS production dramatically exacerbated APAP hepatotoxicity and mortality. Conversely, supplementation with a modified persulfide-rich albumin (Alb-SSH) significantly alleviated hepatocyte injury. These findings were similarly observed in cultured hepatocytes. Mechanistic analysis revealed that Alb-SSH increased HS levels by releasing HS and restoring HS-synthesizing enzymes. It improved both hepatic and systemic oxidative status and rebalanced the intra- and extracellular GSH/GSSG ratio. At the molecular level, Alb-SSH directly scavenged reactive oxygen species and integrated with the GSH/GSSG system via thiol-disulfide exchange reactions. Collectively, our study establishes HS and Alb-SSH as integral components of a coordinated thiol antioxidant network that counteracts AILI. Supplementation with Alb-SSH represents a promising therapeutic strategy for AILI and other oxidative stress-associated diseases.

摘要

对乙酰氨基酚(APAP)过量是急性肝衰竭的主要原因,也是一个重大的全球健康问题。APAP肝毒性主要由肝脏谷胱甘肽(GSH)耗竭导致的氧化应激驱动。鉴于硫化氢(HS)和白蛋白是硫醇抗氧化系统的关键组成部分,我们推测它们在机体抵御APAP诱导的肝损伤(AILI)中起关键作用。本研究旨在验证这一假设并探索新的治疗方法。给小鼠服用APAP会导致显著的肝损伤,伴有明显的局部和全身氧化应激,血清转氨酶和氧化损伤标志物升高可证明这一点。此外,APAP暴露会破坏肝脏HS生成系统,导致肝脏和血清中HS合成酶的表达降低以及HS和蛋白质过硫化(-SSH)水平下降。对内源性HS生成的药理学抑制显著加剧了APAP肝毒性和死亡率。相反,补充改良的富含过硫化物的白蛋白(Alb-SSH)可显著减轻肝细胞损伤。在培养的肝细胞中也观察到了类似的结果。机制分析表明,Alb-SSH通过释放HS和恢复HS合成酶来增加HS水平。它改善了肝脏和全身的氧化状态,并重新平衡了细胞内和细胞外的GSH/GSSG比值。在分子水平上,Alb-SSH直接清除活性氧,并通过硫醇-二硫键交换反应与GSH/GSSG系统整合。总的来说,我们的研究确定HS和Alb-SSH是对抗AILI的协调硫醇抗氧化网络的组成部分。补充Alb-SSH代表了一种针对AILI和其他氧化应激相关疾病的有前景的治疗策略。

https://cdn.ncbi.nlm.nih.gov/pmc/blobs/f32c/12304942/7c569e49cf51/ga1.jpg

文献检索

告别复杂PubMed语法,用中文像聊天一样搜索,搜遍4000万医学文献。AI智能推荐,让科研检索更轻松。

立即免费搜索

文件翻译

保留排版,准确专业,支持PDF/Word/PPT等文件格式,支持 12+语言互译。

免费翻译文档

深度研究

AI帮你快速写综述,25分钟生成高质量综述,智能提取关键信息,辅助科研写作。

立即免费体验