Suppr超能文献

蒽氢醌-2,6-二磺酸盐通过激活Keap1/Nrf2途径恢复慢性阻塞性肺疾病患者的肺功能。

Anthrahydroquinone-2,6-Disulfonate Restores Lung Function in COPD Through Keap1/Nrf2 Pathway Activation.

作者信息

Li Zhao, Chen Jun, Zhang Jiadong, Li Nan, Yi Yang, Lu Hanjing, Li Min, Liu Rui, Chen Yuanpeng, Liu Xiaoran

机构信息

College of Emergency Trauma, Hainan Medical University, Haikou, Hainan, People's Republic of China.

Key Laboratory of Hainan Trauma and Disaster Rescue, the First Affiliated Hospital of Hainan Medical University, Haikou, Hainan, People's Republic of China.

出版信息

J Inflamm Res. 2025 Jul 18;18:9559-9579. doi: 10.2147/JIR.S524429. eCollection 2025.

Abstract

OBJECTIVE

Chronic obstructive pulmonary disease (COPD), the third leading cause of death globally, is strongly driven by oxidative damage, contributing to lung function decline and high mortality. Despite advances in understanding oxidative stress in COPD pathogenesis, effective strategies to mitigate oxidative damage and normalize lung function remain a challenge. Anthrahydroquinone-2,6-disulfonate (AHQDS) has potent antioxidant properties, but its ability to alleviate persistent airway oxidative damage and normalize lung function in COPD patients is not fully elucidated. This study aimed to investigate the therapeutic effects of AHQDS on COPD by exploring its mechanisms involving the Keap1-Nrf2 pathway via in vivo and in vitro models.

METHODS

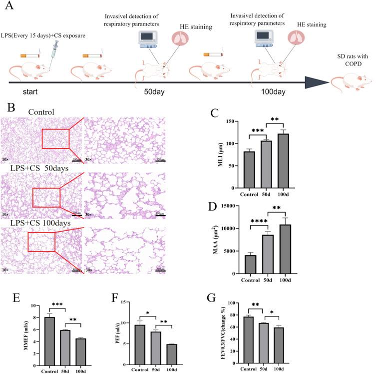
This study induced COPD-like pathology by using LPS in combination with CS / CSE, establishing both in vivo and in vitro models to evaluate the effects of AHQDS on lung function, histopathology, oxidative stress markers, levels of inflammatory cytokines, and apoptosis. Molecular docking predicted the interaction between AHQDS and Keap1-Nrf2 proteins, which was confirmed by immunoblotting.

RESULTS

AHQDS treatment significantly mitigated lung tissue injury and restored lung function parameters (MMEF, PEF) in COPD model rats. This treatment upregulated the expression of antioxidant enzymes (SOD, CAT, and GSH-PX) and reduced the levels of inflammatory cytokines (TNF-α, IL-6, IL-1β, and IL-33), ROS, and the total number of apoptotic cells (Annexin V+). Following AHQDS treatment, the expression of the Nrf2 protein was increased, and the expression of its downstream antioxidant proteins, HO-1 and NQO1, was also upregulated. Molecular docking analysis revealed a high binding affinity between AHQDS and Keap1-Nrf2 protein (binding energy: -8.0 kcal/mol).

CONCLUSION

AHQDS promotes the body's capacity to counteract oxidative damage and reduces inflammatory cytokine levels by activating the Keap1‒Nrf2 pathway, thereby normalizing lung function in COPD.

摘要

目的

慢性阻塞性肺疾病(COPD)是全球第三大致死原因,氧化损伤是其主要驱动因素,导致肺功能下降和高死亡率。尽管在理解COPD发病机制中的氧化应激方面取得了进展,但减轻氧化损伤和使肺功能恢复正常的有效策略仍然是一个挑战。蒽氢醌-2,6-二磺酸盐(AHQDS)具有强大的抗氧化特性,但其减轻COPD患者持续性气道氧化损伤和使肺功能恢复正常的能力尚未完全阐明。本研究旨在通过体内和体外模型探索AHQDS涉及Keap1-Nrf2途径的机制,以研究其对COPD的治疗作用。

方法

本研究通过使用脂多糖(LPS)联合香烟烟雾/香烟烟雾提取物(CS/CSE)诱导COPD样病理改变,建立体内和体外模型,以评估AHQDS对肺功能、组织病理学、氧化应激标志物、炎性细胞因子水平和细胞凋亡的影响。分子对接预测了AHQDS与Keap1-Nrf2蛋白之间的相互作用,并通过免疫印迹法进行了验证。

结果

AHQDS治疗显著减轻了COPD模型大鼠的肺组织损伤,并恢复了肺功能参数(MMEF、PEF)。该治疗上调了抗氧化酶(超氧化物歧化酶、过氧化氢酶和谷胱甘肽过氧化物酶)的表达,降低了炎性细胞因子(肿瘤坏死因子-α、白细胞介素-6、白细胞介素-1β和白细胞介素-33)、活性氧(ROS)水平以及凋亡细胞总数(膜联蛋白V+)。AHQDS治疗后,Nrf2蛋白表达增加,其下游抗氧化蛋白血红素加氧酶-1(HO-1)和醌氧化还原酶1(NQO1)的表达也上调。分子对接分析显示AHQDS与Keap1-Nrf2蛋白之间具有高结合亲和力(结合能:-8.0千卡/摩尔)。

结论

AHQDS通过激活Keap1-Nrf2途径提高机体对抗氧化损伤的能力,降低炎性细胞因子水平,从而使COPD患者的肺功能恢复正常。

https://cdn.ncbi.nlm.nih.gov/pmc/blobs/e7f0/12282540/949d07c6e889/JIR-18-9559-g0001.jpg

文献AI研究员

20分钟写一篇综述,助力文献阅读效率提升50倍。

立即体验

用中文搜PubMed

大模型驱动的PubMed中文搜索引擎

马上搜索

文档翻译

学术文献翻译模型,支持多种主流文档格式。

立即体验