Suppr超能文献

鉴定通过……介导皮质祖细胞分裂和皮质发生的新型人类小头畸形相关蛋白。

Identification of novel human microcephaly-linked protein that mediates cortical progenitor cell division and corticogenesis through .

作者信息

Carabalona Aurelie, Kallo Henna, Gonzalez Maryanne, Andriichuk Liliia, Elomaa Ellinoora, Molinari Florence, Fragkou Christiana, Lappalainen Pekka, Wessels Marja W, Saarikangas Juha, Rivera Claudio

机构信息

Aix Marseille Univ, INSERM, INMED, Marseille, France.

Neuroscience Center, HiLIFE, University of Helsinki, Helsinki, Finland.

出版信息

Elife. 2025 Jul 23;13:RP92748. doi: 10.7554/eLife.92748.

Abstract

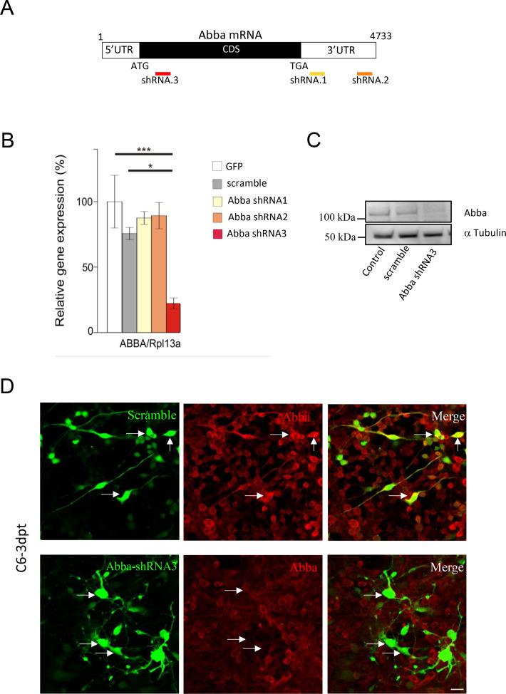
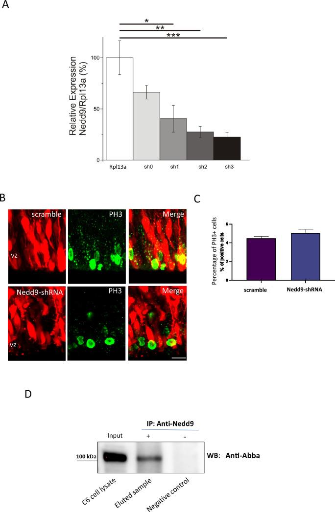
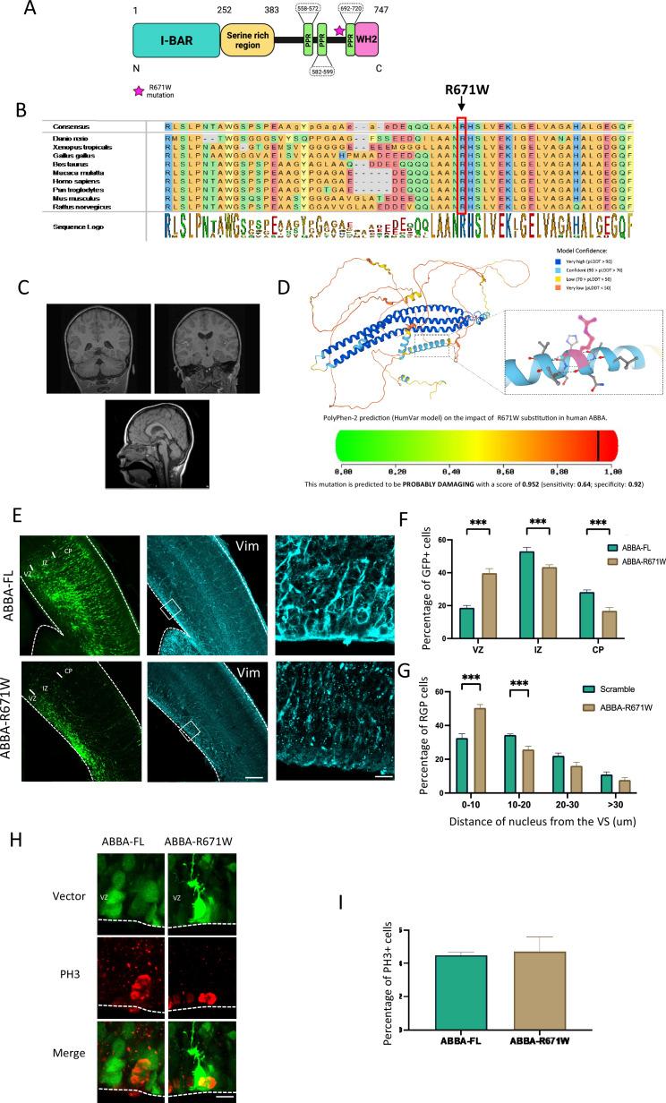
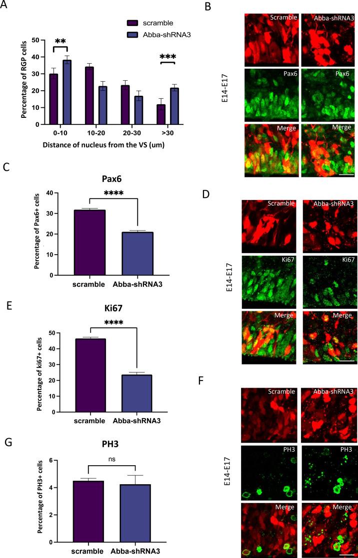
The cerebral cortex, which is responsible for higher cognitive functions, relies on the coordinated asymmetric division cycles of polarized radial glial progenitor cells for proper development. Defects in the mitotic process of neuronal stem cells have been linked to the underlying causes of microcephaly; however, the exact mechanisms involved are not fully understood. In this study, we present a new discovery regarding the role of the membrane-deforming cytoskeletal regulator protein called Mtss2 (also known as MTSS1L/ABBA) in cortical development. When Mtss2 was absent in the developing brain, it led to a halt in radial glial cell proliferation, disorganized radial fibers, and abnormal migration of neuronal progenitors. During cell division, Mtss2 localized to the cleavage furrow, where it recruited the scaffolding protein Nedd9 and positively influenced the activity of RhoA, a crucial regulator of cell division. Notably, we identified a variant of (R671W) in a patient with microcephaly and intellectual disability, further highlighting its significance. The introduction of this mutant Mtss2 protein in mice resulted in phenotypic similarities to the effects of knockdown. Overall, these findings offer valuable mechanistic insights into the development of microcephaly and the cerebral cortex by identifying as a novel regulator involved in ensuring the accurate progression of mitosis in neuronal progenitor cells.

摘要

负责高级认知功能的大脑皮层,其正常发育依赖于极化的放射状胶质祖细胞协调的不对称分裂周期。神经元干细胞有丝分裂过程中的缺陷已被认为是小头畸形的潜在病因;然而,其中的确切机制尚未完全明确。在本研究中,我们提出了一项关于名为Mtss2(也称为MTSS1L/ABBA)的膜变形细胞骨架调节蛋白在皮层发育中作用的新发现。在发育中的大脑中缺失Mtss2时,会导致放射状胶质细胞增殖停滞、放射状纤维紊乱以及神经元祖细胞迁移异常。在细胞分裂过程中,Mtss2定位于分裂沟,在那里它招募支架蛋白Nedd9,并对细胞分裂的关键调节因子RhoA的活性产生正向影响。值得注意的是,我们在一名小头畸形和智力残疾患者中鉴定出一个(R671W)变体,进一步突出了其重要性。在小鼠中引入这种突变的Mtss2蛋白导致了与Mtss2基因敲除效应相似的表型。总体而言,这些发现通过确定Mtss2是确保神经元祖细胞有丝分裂准确进行的新型调节因子,为小头畸形和大脑皮层的发育提供了有价值的机制性见解。

https://cdn.ncbi.nlm.nih.gov/pmc/blobs/f6e2/12286603/ca5ea1cab28f/elife-92748-fig1.jpg

文献检索

告别复杂PubMed语法,用中文像聊天一样搜索,搜遍4000万医学文献。AI智能推荐,让科研检索更轻松。

立即免费搜索

文件翻译

保留排版,准确专业,支持PDF/Word/PPT等文件格式,支持 12+语言互译。

免费翻译文档

深度研究

AI帮你快速写综述,25分钟生成高质量综述,智能提取关键信息,辅助科研写作。

立即免费体验