Suppr超能文献

泛素特异性蛋白酶7介导的盘状结构域受体1的稳定促进TP53突变型癌症的进展。

Ubiquitin-specific protease 7-mediated stabilization of discoidin domain receptor 1 drives progression of TP53-Mutant cancers.

作者信息

Xue Yiying, Xiu Bing, Yang Muye, Zhang Yanwei, Yang Changpeng, Zhang Lele, Yan Yilv, Luo Xiu, Huang Yushan, Mei Husheng, Li Guiming, Zhou Lixin, Chen Yisa, Zhang Wenjun, Qian Changlin, Zhang Peng, Liu Juan, Liang Aibin, Zeng Yu, Yang Jing

机构信息

Department of Hematology, Tongji Hospital, Frontier Science Center for Stem Cell Research, Shanghai Key Laboratory of Signaling and Disease Research, School of Life Sciences and Technology, Tongji University, Shanghai, China.

Department of Pathology, Tongji Hospital, Tongji University School of Medicine, Shanghai, China.

出版信息

J Biol Chem. 2025 Jul 24;301(9):110515. doi: 10.1016/j.jbc.2025.110515.

Abstract

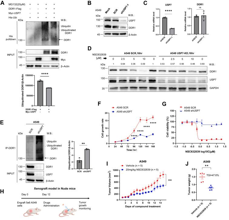
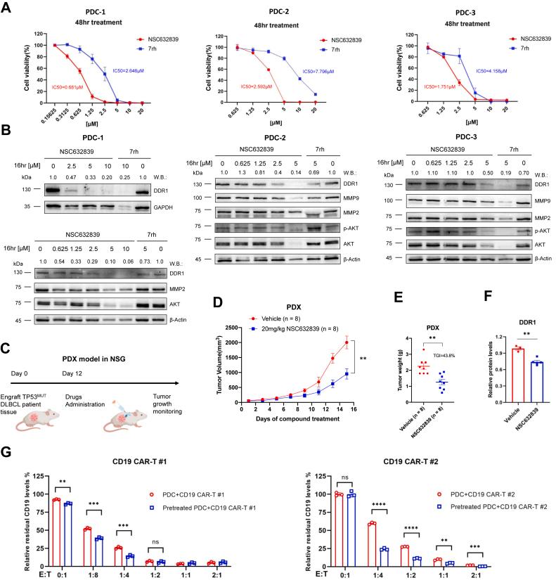
Receptor tyrosine kinase DDR1 (Discoidin Domain Receptor 1) interacts with the extracellular matrix (ECM) to promote tumor cell proliferation through its intracellular kinase activity, while its extracellular non-enzymatic domain creates a physical barrier for immune evasion. Although DDR1 inhibitors and antibodies have been developed, targeting DDR1 kinase activity alone cannot fully block the biological effects mediated by its scaffold function. Therefore, developing DDR1 degraders presents a potentially more effective therapeutic strategy. Through screening a proprietary small-molecule ubiquitination library, we identified NSC632839, which significantly induces DDR1 protein degradation. Mechanistically, chemical proteomics and genetic studies demonstrated that NSC632839 functions by inhibiting USP7, which interacts with, stabilizes, and deubiquitinates DDR1, preventing its proteasomal degradation. Importantly, we observed that TP53 loss or mutation in tumor cells and clinical samples markedly upregulates DDR1 expression, thereby enhancing its interaction with USP7. Inhibition of USP7 with NSC632839 or other selective inhibitors restores TP53 expression, resulting in a significant reduction in DDR1 levels. In various preclinical models, targeting USP7 with NSC632839 effectively eliminates tumor cells, offering a promising therapeutic strategy to overcome tumor relapse driven by TP53 mutations, both in vitro and in vivo. This study highlights the potential of DDR1 degradation via USP7 inhibition as a novel approach to treat TP53 mutation-enriched tumors.

摘要

受体酪氨酸激酶DDR1(盘状结构域受体1)与细胞外基质(ECM)相互作用,通过其细胞内激酶活性促进肿瘤细胞增殖,而其细胞外非酶结构域为免疫逃逸形成物理屏障。尽管已经开发出DDR1抑制剂和抗体,但仅靶向DDR1激酶活性并不能完全阻断其支架功能介导的生物学效应。因此,开发DDR1降解剂可能是一种更有效的治疗策略。通过筛选一个专有的小分子泛素化文库,我们鉴定出NSC632839,它能显著诱导DDR1蛋白降解。从机制上讲,化学蛋白质组学和遗传学研究表明,NSC632839通过抑制USP7发挥作用,USP7与DDR1相互作用、使其稳定并去泛素化,从而防止其被蛋白酶体降解。重要的是,我们观察到肿瘤细胞和临床样本中的TP53缺失或突变会显著上调DDR1表达,从而增强其与USP7的相互作用。用NSC632839或其他选择性抑制剂抑制USP7可恢复TP53表达,导致DDR1水平显著降低。在各种临床前模型中,用NSC632839靶向USP7可有效消除肿瘤细胞,为克服由TP53突变驱动的肿瘤复发提供了一种有前景的治疗策略,无论是在体外还是体内。这项研究强调了通过抑制USP7降解DDR1作为治疗富含TP53突变肿瘤的新方法的潜力。

https://cdn.ncbi.nlm.nih.gov/pmc/blobs/82cc/12390941/ac71240954be/gr1.jpg

文献AI研究员

20分钟写一篇综述,助力文献阅读效率提升50倍。

立即体验

用中文搜PubMed

大模型驱动的PubMed中文搜索引擎

马上搜索

文档翻译

学术文献翻译模型,支持多种主流文档格式。

立即体验