Suppr超能文献

在克罗恩病中,过氧化物酶体增殖物激活受体1通过巨噬细胞中的溶酶体破坏激活NLRP3炎性小体,从而促进肠道炎症。

Peroxiredoxin 1 promotes intestinal inflammation by activating the NLRP3 inflammasome in macrophages through lysosomal disruption in Crohn's disease.

作者信息

Li Shenglan, Xia Qiuping, He Ying, Wu Wei, Tang Damu, Deng Zhenghao, Zeng Zhijun, Tu Sha, Chen Bo, Gu Lei, Yang Xinyi, Peng Yu, Yang Huixiang, Peng Zhangzhe

机构信息

Department of Ultrasonic Imaging, Xiangya Hospital, Central South University, Changsha, Hunan, China.

Department of Nephrology, Xiangya Hospital, Central South University, Changsha, Hunan, China.

出版信息

Cell Death Dis. 2025 Jul 26;16(1):565. doi: 10.1038/s41419-025-07898-1.

Abstract

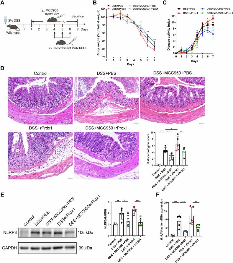
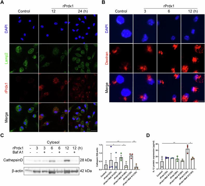
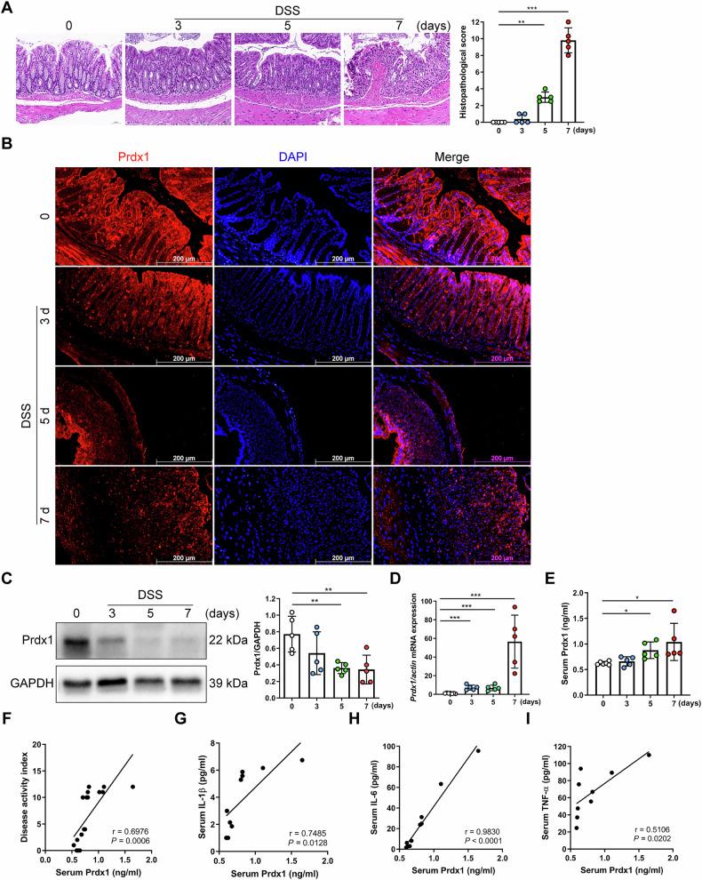
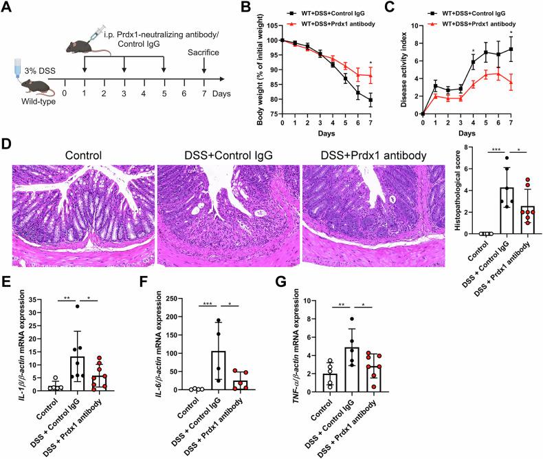
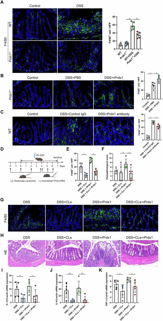
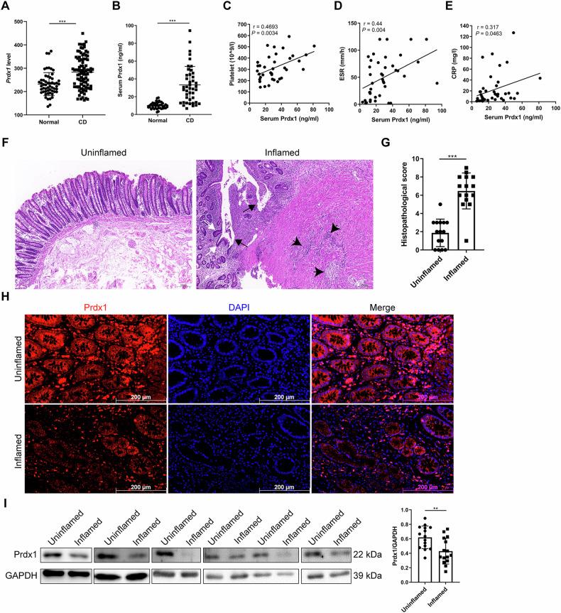
Damage-associated molecular patterns (DAMPs) are a cause of Crohn's disease (CD). Peroxiredoxin 1 (Prdx1), a newly identified DAMP, plays a critical role in organ injury with its potent proinflammatory properties. However, its specific role in CD remains unclear. Here, we identify serum Prdx1 as a DAMP involved in CD. Serum Prdx1 levels were significantly increased and positively correlated with the severity of intestinal inflammation in both CD patients and mice with experimental colitis. Genetic knockout of Prdx1 or administration of a Prdx1-neutralizing antibody attenuated colitis in mice, as evidenced by restoration of the colonic epithelium, improved disease activity, and reduced colonic inflammation. These protective effects were impaired by introduction of recombinant Prdx1 (rPrdx1). Mechanistically, Prdx1 exacerbated intestinal inflammation by promoting macrophage infiltration and subsequent cytokine production. Depletion of macrophages abolished the rPrdx1-mediated exacerbation of colitis. Further, rPrdx1 was internalized by macrophages, leading to lysosomal disruption and subsequent activation of the NLRP3 inflammasome. Pharmacological inhibition of NLRP3 effectively abrogated rPrdx1-induced exacerbation of colitis. In conclusion, serum Prdx1 promotes intestinal inflammation in CD at least in part by activating the NLRP3 inflammasome through lysosomal disruption in macrophages. These findings highlight the pathogenic role of Prdx1 in CD and reveal therapeutic potential of managing CD via neutralization of circulating Prdx1.

摘要

损伤相关分子模式(DAMPs)是克罗恩病(CD)的一个病因。过氧化物酶1(Prdx1)是一种新发现的DAMP,因其强大的促炎特性在器官损伤中起关键作用。然而,其在CD中的具体作用仍不清楚。在此,我们确定血清Prdx1是参与CD的一种DAMP。在CD患者和实验性结肠炎小鼠中,血清Prdx1水平均显著升高,且与肠道炎症的严重程度呈正相关。Prdx1基因敲除或给予Prdx1中和抗体可减轻小鼠结肠炎,结肠上皮的恢复、疾病活动度的改善及结肠炎症的减轻均证明了这一点。重组Prdx1(rPrdx1)的引入削弱了这些保护作用。从机制上讲,Prdx1通过促进巨噬细胞浸润及随后的细胞因子产生而加剧肠道炎症。巨噬细胞的清除消除了rPrdx1介导的结肠炎加重。此外,rPrdx1被巨噬细胞内化,导致溶酶体破坏及随后NLRP3炎性小体的激活。NLRP3的药理学抑制有效消除了rPrdx1诱导的结肠炎加重。总之,血清Prdx1至少部分通过巨噬细胞中溶酶体破坏激活NLRP3炎性小体来促进CD中的肠道炎症。这些发现突出了Prdx1在CD中的致病作用,并揭示了通过中和循环中的Prdx1来治疗CD的潜力。

https://cdn.ncbi.nlm.nih.gov/pmc/blobs/31b7/12297276/cc313474b83d/41419_2025_7898_Fig1_HTML.jpg

文献检索

告别复杂PubMed语法,用中文像聊天一样搜索,搜遍4000万医学文献。AI智能推荐,让科研检索更轻松。

立即免费搜索

文件翻译

保留排版,准确专业,支持PDF/Word/PPT等文件格式,支持 12+语言互译。

免费翻译文档

深度研究

AI帮你快速写综述,25分钟生成高质量综述,智能提取关键信息,辅助科研写作。

立即免费体验