• 文献检索
  • 文档翻译
  • 深度研究
  • 学术资讯
  • Suppr Zotero 插件Zotero 插件
  • 邀请有礼
  • 套餐&价格
  • 历史记录
应用&插件
Suppr Zotero 插件Zotero 插件浏览器插件Mac 客户端Windows 客户端微信小程序
定价
高级版会员购买积分包购买API积分包
服务
文献检索文档翻译深度研究API 文档MCP 服务
关于我们
关于 Suppr公司介绍联系我们用户协议隐私条款
关注我们

Suppr 超能文献

核心技术专利:CN118964589B侵权必究
粤ICP备2023148730 号-1Suppr @ 2026

文献检索

告别复杂PubMed语法,用中文像聊天一样搜索,搜遍4000万医学文献。AI智能推荐,让科研检索更轻松。

立即免费搜索

文件翻译

保留排版,准确专业,支持PDF/Word/PPT等文件格式,支持 12+语言互译。

免费翻译文档

深度研究

AI帮你快速写综述,25分钟生成高质量综述,智能提取关键信息,辅助科研写作。

立即免费体验

PCK1作为区分类风湿性关节炎和骨关节炎乳酸代谢的潜在枢纽基因。

PCK1 as a potential hub gene in distinguishing lactate metabolism between rheumatoid arthritis and osteoarthritis.

作者信息

Xin Pengfei, Pei Shaoqiang, Ma Nanshan, Xiao Lianbo

机构信息

Guanghua Hospital Affiliated to Shanghai University of Traditional Chinese Medicine, Shanghai, China.

The Research Institute for Joint Diseases, Shanghai Academy of Traditional Chinese Medicine, Shanghai, China.

出版信息

PeerJ. 2025 Jul 31;13:e19661. doi: 10.7717/peerj.19661. eCollection 2025.

DOI:10.7717/peerj.19661
PMID:40755786
原文链接:https://pmc.ncbi.nlm.nih.gov/articles/PMC12318502/
Abstract

BACKGROUND

Lactate is notably involved in the advancement of rheumatoid arthritis (RA) and osteoarthritis (OA). Nevertheless, the causal association between these conditions and lactate remains uncertain. This study aims to use Mendelian randomization (MR) to investigate their relationship with lactate and understand the genetic differences in lactate metabolism between them.

METHODS

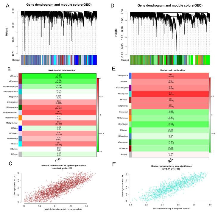
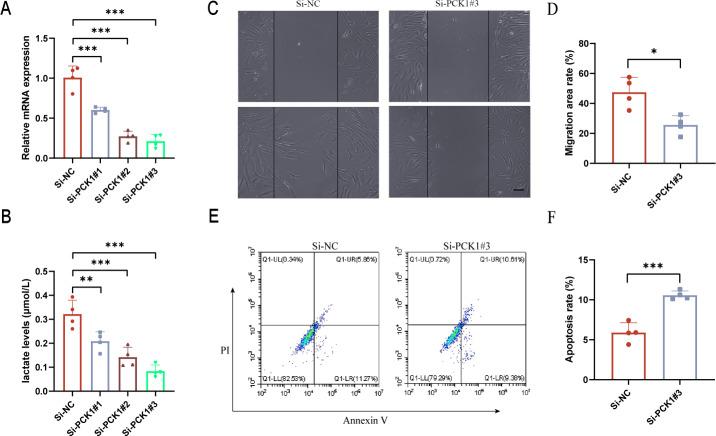
Genetic data for RA, OA, and lactate metabolism were obtained from GWAS, GEO, and MSigDB databases. MR analysis was performed using the inverse variance weighted (IVW) method. Differential gene expression analysis was conducted using the "limma" package, and Gene Set Enrichment Analysis (GSEA) was performed with GSEA software. Immune cell infiltration was assessed using the CIBERSORT platform. Validation of differentially expressed genes was carried out Western blotting. Additionally, weighted gene co-expression network analysis (WGCNA) was employed to identify hub genes, while GO and KEGG analyses were performed to compare mechanistic differences between RA and OA. experiments were conducted to assess the effects of PCK1 on lactate secretion and cellular functions in RA-FLS.

RESULTS

MR analysis indicated a causal relationship between RA and OA with lactate levels. Differential gene expression analysis revealed that PCK1 is a key gene underlying the metabolic differences in lactate levels between RA and OA. experiments demonstrated that knocking down PCK1 in RA-FLS affected lactate secretion, inhibited cell migration, and promoted apoptosis, suggesting its critical role in lactate metabolism. Additionally, GSEA analysis showed significant enrichment of PCK1 in the citrate cycle and gluconeogenesis signaling pathways in RA.

CONCLUSION

This study provides genetic evidence supporting the causal relationship between RA, OA, and lactate levels. Additionally, PCK1 is identified as a pivotal target implicated in the metabolic disparities of lactate between RA and OA, highlighting its potential significance in RA therapeutics.

摘要

背景

乳酸与类风湿性关节炎(RA)和骨关节炎(OA)的进展显著相关。然而,这些疾病与乳酸之间的因果关系仍不确定。本研究旨在利用孟德尔随机化(MR)来研究它们与乳酸的关系,并了解它们之间乳酸代谢的遗传差异。

方法

从GWAS、GEO和MSigDB数据库中获取RA、OA和乳酸代谢的遗传数据。使用逆方差加权(IVW)方法进行MR分析。使用“limma”软件包进行差异基因表达分析,并使用GSEA软件进行基因集富集分析(GSEA)。使用CIBERSORT平台评估免疫细胞浸润情况。通过蛋白质免疫印迹法对差异表达基因进行验证。此外,采用加权基因共表达网络分析(WGCNA)来识别枢纽基因,同时进行GO和KEGG分析以比较RA和OA之间的机制差异。进行实验以评估磷酸烯醇式丙酮酸羧激酶1(PCK1)对RA-成纤维样滑膜细胞(RA-FLS)中乳酸分泌和细胞功能的影响。

结果

MR分析表明RA和OA与乳酸水平之间存在因果关系。差异基因表达分析显示PCK1是RA和OA之间乳酸水平代谢差异的关键基因。实验表明,在RA-FLS中敲低PCK1会影响乳酸分泌,抑制细胞迁移并促进细胞凋亡,表明其在乳酸代谢中起关键作用。此外,GSEA分析显示PCK1在RA的柠檬酸循环和糖异生信号通路中显著富集。

结论

本研究提供了遗传证据支持RA、OA与乳酸水平之间的因果关系。此外,PCK被确定为与RA和OA之间乳酸代谢差异相关的关键靶点,突出了其在RA治疗中的潜在意义。

https://cdn.ncbi.nlm.nih.gov/pmc/blobs/c2df/12318502/ebc63085d284/peerj-13-19661-g009.jpg
https://cdn.ncbi.nlm.nih.gov/pmc/blobs/c2df/12318502/3e8fe7a931a1/peerj-13-19661-g001.jpg
https://cdn.ncbi.nlm.nih.gov/pmc/blobs/c2df/12318502/ecc24430a062/peerj-13-19661-g002.jpg
https://cdn.ncbi.nlm.nih.gov/pmc/blobs/c2df/12318502/68c0a5c3e5df/peerj-13-19661-g003.jpg
https://cdn.ncbi.nlm.nih.gov/pmc/blobs/c2df/12318502/19861dd8229c/peerj-13-19661-g004.jpg
https://cdn.ncbi.nlm.nih.gov/pmc/blobs/c2df/12318502/e1b8aa71c94f/peerj-13-19661-g005.jpg
https://cdn.ncbi.nlm.nih.gov/pmc/blobs/c2df/12318502/beef88dbf8ed/peerj-13-19661-g006.jpg
https://cdn.ncbi.nlm.nih.gov/pmc/blobs/c2df/12318502/0fe0aceaee35/peerj-13-19661-g007.jpg
https://cdn.ncbi.nlm.nih.gov/pmc/blobs/c2df/12318502/5247b08df661/peerj-13-19661-g008.jpg
https://cdn.ncbi.nlm.nih.gov/pmc/blobs/c2df/12318502/ebc63085d284/peerj-13-19661-g009.jpg
https://cdn.ncbi.nlm.nih.gov/pmc/blobs/c2df/12318502/3e8fe7a931a1/peerj-13-19661-g001.jpg
https://cdn.ncbi.nlm.nih.gov/pmc/blobs/c2df/12318502/ecc24430a062/peerj-13-19661-g002.jpg
https://cdn.ncbi.nlm.nih.gov/pmc/blobs/c2df/12318502/68c0a5c3e5df/peerj-13-19661-g003.jpg
https://cdn.ncbi.nlm.nih.gov/pmc/blobs/c2df/12318502/19861dd8229c/peerj-13-19661-g004.jpg
https://cdn.ncbi.nlm.nih.gov/pmc/blobs/c2df/12318502/e1b8aa71c94f/peerj-13-19661-g005.jpg
https://cdn.ncbi.nlm.nih.gov/pmc/blobs/c2df/12318502/beef88dbf8ed/peerj-13-19661-g006.jpg
https://cdn.ncbi.nlm.nih.gov/pmc/blobs/c2df/12318502/0fe0aceaee35/peerj-13-19661-g007.jpg
https://cdn.ncbi.nlm.nih.gov/pmc/blobs/c2df/12318502/5247b08df661/peerj-13-19661-g008.jpg
https://cdn.ncbi.nlm.nih.gov/pmc/blobs/c2df/12318502/ebc63085d284/peerj-13-19661-g009.jpg

相似文献

1
PCK1 as a potential hub gene in distinguishing lactate metabolism between rheumatoid arthritis and osteoarthritis.PCK1作为区分类风湿性关节炎和骨关节炎乳酸代谢的潜在枢纽基因。
PeerJ. 2025 Jul 31;13:e19661. doi: 10.7717/peerj.19661. eCollection 2025.
2
Identification and validation of CKAP2 as a novel biomarker in the development and progression of rheumatoid arthritis.鉴定和验证CKAP2作为类风湿关节炎发生发展中的一种新型生物标志物
Front Immunol. 2025 Jun 25;16:1606201. doi: 10.3389/fimmu.2025.1606201. eCollection 2025.
3
Shared molecular biomarkers and therapeutic targets in rheumatoid arthritis and osteoarthritis: Focus on EIF3B, KHSRP, NCL, PDCD1LG2, and SLC25A37.类风湿性关节炎和骨关节炎中的共享分子生物标志物及治疗靶点:聚焦于真核翻译起始因子3B(EIF3B)、KH型剪接调节蛋白(KHSRP)、核仁素(NCL)、程序性细胞死亡蛋白1配体2(PDCD1LG2)和溶质载体家族25成员37(SLC25A37)。
Cytokine. 2025 Sep;193:156988. doi: 10.1016/j.cyto.2025.156988. Epub 2025 Jun 30.
4
Genetic and molecular underpinnings of the link between rheumatoid arthritis and myasthenia gravis: Insights from GWAS and transcriptomic analyses.类风湿关节炎与重症肌无力之间联系的遗传和分子基础:全基因组关联研究和转录组分析的见解
Clin Rheumatol. 2025 Sep;44(9):3399-3417. doi: 10.1007/s10067-025-07582-x. Epub 2025 Jul 19.
5
Deciphering the transcriptomic characteristic of lactate metabolism and the immune infiltration landscape in abdominal aortic aneurysm.解析腹主动脉瘤中乳酸代谢的转录组特征及免疫浸润格局。
Biochem Biophys Res Commun. 2025 Jun 14;776:152198. doi: 10.1016/j.bbrc.2025.152198.
6
Identification of potential pathogenic genes associated with the comorbidity of rheumatoid arthritis and renal fibrosis using bioinformatics and machine learning.运用生物信息学和机器学习鉴定类风湿关节炎与肾纤维化共病相关的潜在致病基因。
Sci Rep. 2025 Jul 1;15(1):21686. doi: 10.1038/s41598-025-05757-9.
7
Identification of shared key genes and pathways in osteoarthritis and sarcopenia patients based on bioinformatics analysis.基于生物信息学分析鉴定骨关节炎和肌肉减少症患者共有的关键基因和通路
Zhong Nan Da Xue Xue Bao Yi Xue Ban. 2025 Mar 28;50(3):430-446. doi: 10.11817/j.issn.1672-7347.2025.240669.
8
Unraveling the Molecular Nexus between Ankylosing Spondylitis and IgA Nephropathy: Insights from Mendelian Randomization and Bioinformatics Analysis.揭示强直性脊柱炎与IgA肾病之间的分子联系:孟德尔随机化和生物信息学分析的见解
Nephron. 2025 Mar 12:1-17. doi: 10.1159/000544970.
9
Molecular insights into gender-specific differences in rheumatoid arthritis: A study using high-throughput sequencing and Mendelian randomization.类风湿关节炎性别特异性差异的分子见解:一项使用高通量测序和孟德尔随机化的研究
Medicine (Baltimore). 2025 Jun 20;104(25):e42960. doi: 10.1097/MD.0000000000042960.
10
Machine learning and bioinformatics analysis to identify and validate diagnostic model associated with immune infiltration in rheumatoid arthritis.机器学习和生物信息学分析以识别和验证与类风湿关节炎免疫浸润相关的诊断模型。
Clin Rheumatol. 2025 Jun 11. doi: 10.1007/s10067-025-07514-9.

本文引用的文献

1
AI-Assisted Plasmonic Diagnostics Platform for Osteoarthritis and Rheumatoid Arthritis With Biomarker Quantification Using Mathematical Models.用于骨关节炎和类风湿性关节炎的人工智能辅助等离子体诊断平台,通过数学模型进行生物标志物定量分析。
Small. 2025 May;21(18):e2500264. doi: 10.1002/smll.202500264. Epub 2025 Mar 30.
2
Tm4sf19 inhibition ameliorates inflammation and bone destruction in collagen-induced arthritis by suppressing TLR4-mediated inflammatory signaling and abnormal osteoclast activation.Tm4sf19抑制通过抑制TLR4介导的炎症信号传导和异常破骨细胞活化来改善胶原诱导性关节炎中的炎症和骨破坏。
Bone Res. 2025 Mar 24;13(1):40. doi: 10.1038/s41413-025-00419-y.
3
Identifying the importance of PCK1 in maintaining ileal epithelial barrier integrity in Crohn's disease.
确定磷酸烯醇式丙酮酸羧激酶1(PCK1)在维持克罗恩病回肠上皮屏障完整性中的重要性。
Gene. 2024 Dec 30;931:148872. doi: 10.1016/j.gene.2024.148872. Epub 2024 Aug 17.
4
Glycolysis, a driving force of rheumatoid arthritis.糖酵解,类风湿性关节炎的一个驱动因素。
Int Immunopharmacol. 2024 May 10;132:111913. doi: 10.1016/j.intimp.2024.111913. Epub 2024 Apr 10.
5
PCK1 attenuates tumor stemness via activating the Hippo signaling pathway in hepatocellular carcinoma.磷酸烯醇式丙酮酸羧激酶1通过激活肝细胞癌中的Hippo信号通路来减弱肿瘤干性。
Genes Dis. 2023 Sep 16;11(4):101114. doi: 10.1016/j.gendis.2023.101114. eCollection 2024 Jul.
6
Rheumatoid arthritis.类风湿关节炎。
Lancet. 2023 Nov 25;402(10416):2019-2033. doi: 10.1016/S0140-6736(23)01525-8. Epub 2023 Oct 27.
7
Extracellular Vesicles in Infrapatellar Fat Pad from Osteoarthritis Patients Impair Cartilage Metabolism and Induce Senescence.骨关节炎患者髌下脂肪垫细胞外囊泡可损害软骨代谢并诱导衰老。
Adv Sci (Weinh). 2024 Jan;11(3):e2303614. doi: 10.1002/advs.202303614. Epub 2023 Nov 30.
8
Mendelian randomization for cardiovascular diseases: principles and applications.孟德尔随机化在心血管疾病中的应用:原理与方法。
Eur Heart J. 2023 Dec 14;44(47):4913-4924. doi: 10.1093/eurheartj/ehad736.
9
Lactate-upregulated NADPH-dependent NOX4 expression via HCAR1/PI3K pathway contributes to ROS-induced osteoarthritis chondrocyte damage.乳酸上调 NADPH 依赖性 NOX4 表达通过 HCAR1/PI3K 通路促进 ROS 诱导的骨关节炎软骨细胞损伤。
Redox Biol. 2023 Nov;67:102867. doi: 10.1016/j.redox.2023.102867. Epub 2023 Sep 4.
10
Emerging roles of cytosolic phosphoenolpyruvate kinase 1 (PCK1) in cancer.胞质磷酸烯醇式丙酮酸激酶1(PCK1)在癌症中的新作用。
Biochem Biophys Rep. 2023 Aug 18;35:101528. doi: 10.1016/j.bbrep.2023.101528. eCollection 2023 Sep.