Suppr超能文献

鉴定具有肿瘤抑制特性的结直肠癌黏膜成纤维细胞独特亚群。

Identification of a unique subpopulation of mucosal fibroblasts in colorectal cancer with tumor-restraining characteristics.

作者信息

Ku Jamin, Jeong Eunjin, Gong Jeong-Ryeol, Cho Kwang-Hyun, Sung Chang Ohk, Kim Seok-Hyung

机构信息

Department of Health Sciences and Technology, SAIHST, Sungkyunkwan University, Seoul 06355, Republic of Korea.

Department of Bio and Brain Engineering, Korea Advanced Institute of Science and Technology, Daejeon 34141, Republic of Korea.

出版信息

Mol Cells. 2025 Aug 5;48(10):100263. doi: 10.1016/j.mocell.2025.100263.

Abstract

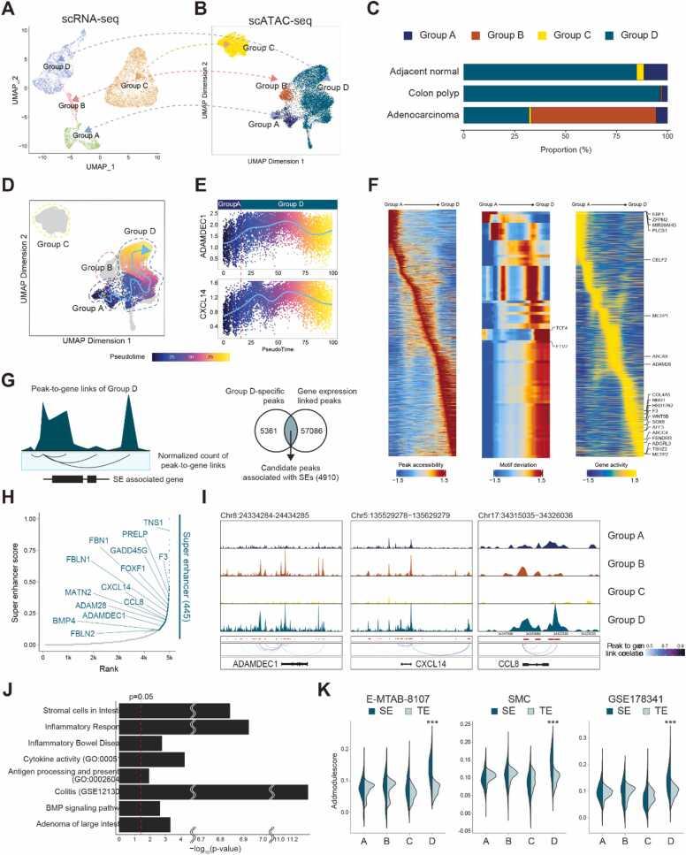
While tumor-restraining cancer-associated fibroblasts (Tr-CAFs) have been investigated in various cancers, their existence in colorectal cancer remains unexplored. We performed a comprehensive analysis of diverse colorectal cancer datasets, including single-cell RNA-seq/ATAC-seq data from colorectal samples, TCGA RNA-seq, and histological samples. We identified a fibroblast subpopulation uniquely expressing ADAMDEC1, CXCL14, EDNRB, and PROCR, strongly associated with favorable patient outcomes, implicating their role as Tr-CAFs. Pseudotime trajectory analysis suggested these cells as terminally differentiated mucosal fibroblasts. Pathway analysis indicated that this subpopulation was significantly associated with tumor-suppressive functions, such as reduced extracellular matrix secretion, augmented immune response, and enhanced responsiveness to immunotherapy. Single-cell ATAC-seq analysis revealed that this putative Tr-CAF subset exhibited unique epigenetic profiles characterized by superenhancer-regulated tumor-suppressive genes, thereby supporting its identity as a stable lineage rather than a transient phenotypic state induced by external stimuli. Immunohistochemistry showed that key markers identifying this putative Tr-CAF subset-CXCL14, ADAMDEC1, EDNRB, and PROCR-were predominantly localized to fibroblasts within normal colonic mucosa and less frequently in cancer-associated fibroblasts (CAFs). Their expression levels exhibited statistically significant associations with favorable clinicopathological indicators, including prolonged disease-free survival. Notably, ADAMDEC1 expression in CAFs was significantly correlated with T-cell infiltration within the tumor microenvironment. In conclusion, our investigation elucidates the characteristics and clinical relevance of Tr-CAFs in colorectal cancer, suggesting novel avenues for targeted anti-CAF therapy.

摘要

虽然在多种癌症中已经对具有肿瘤抑制作用的癌症相关成纤维细胞(Tr-CAFs)进行了研究,但它们在结直肠癌中的存在情况仍未得到探索。我们对各种结直肠癌数据集进行了全面分析,包括来自结直肠样本的单细胞RNA测序/ATAC测序数据、TCGA RNA测序以及组织学样本。我们鉴定出一个独特表达ADAMDEC1、CXCL14、EDNRB和PROCR的成纤维细胞亚群,其与患者的良好预后密切相关,这暗示了它们作为Tr-CAFs的作用。拟时间轨迹分析表明这些细胞是终末分化的黏膜成纤维细胞。通路分析表明,该亚群与肿瘤抑制功能显著相关,如细胞外基质分泌减少、免疫反应增强以及对免疫治疗的反应性增强。单细胞ATAC测序分析显示,这个假定的Tr-CAF亚群表现出独特的表观遗传特征,其特点是由超级增强子调控的肿瘤抑制基因,从而支持其作为一个稳定谱系的身份,而不是由外部刺激诱导的短暂表型状态。免疫组织化学显示,识别这个假定的Tr-CAF亚群的关键标志物——CXCL14、ADAMDEC1、EDNRB和PROCR——主要定位于正常结肠黏膜内的成纤维细胞,而在癌症相关成纤维细胞(CAFs)中较少见。它们的表达水平与良好的临床病理指标,包括无病生存期延长,呈现出统计学上的显著关联。值得注意的是,CAFs中ADAMDEC1的表达与肿瘤微环境中的T细胞浸润显著相关。总之,我们的研究阐明了Tr-CAFs在结直肠癌中的特征和临床相关性,为靶向抗CAF治疗提供了新的途径。

https://cdn.ncbi.nlm.nih.gov/pmc/blobs/7b51/12419087/1463a26da9d3/gr1.jpg

相似文献

3
Senescent fibroblasts secrete CTHRC1 to promote cancer stemness in hepatocellular carcinoma.
Cell Commun Signal. 2025 Aug 25;23(1):379. doi: 10.1186/s12964-025-02369-8.
8
Targeting the devil: Strategies against cancer-associated fibroblasts in colorectal cancer.
Transl Res. 2024 Aug;270:81-93. doi: 10.1016/j.trsl.2024.04.003. Epub 2024 Apr 16.
10
Identification of a novel therapeutic candidate, NRK, in primary cancer-associated fibroblasts of lung adenocarcinoma microenvironment.
J Cancer Res Clin Oncol. 2021 Apr;147(4):1049-1064. doi: 10.1007/s00432-020-03489-z. Epub 2021 Jan 2.

本文引用的文献

1
Dictionary learning for integrative, multimodal and scalable single-cell analysis.
Nat Biotechnol. 2024 Feb;42(2):293-304. doi: 10.1038/s41587-023-01767-y. Epub 2023 May 25.
3
6
PRRX1 is a master transcription factor of stromal fibroblasts for myofibroblastic lineage progression.
Nat Commun. 2022 May 19;13(1):2793. doi: 10.1038/s41467-022-30484-4.
8
Colon stroma mediates an inflammation-driven fibroblastic response controlling matrix remodeling and healing.
PLoS Biol. 2022 Jan 27;20(1):e3001532. doi: 10.1371/journal.pbio.3001532. eCollection 2022 Jan.
9
Fibroblast-derived prolargin is a tumor suppressor in hepatocellular carcinoma.
Oncogene. 2022 Mar;41(10):1410-1420. doi: 10.1038/s41388-021-02171-z. Epub 2022 Jan 14.
10
Cancer-Associated Fibroblast Subpopulations With Diverse and Dynamic Roles in the Tumor Microenvironment.
Mol Cancer Res. 2022 Feb;20(2):183-192. doi: 10.1158/1541-7786.MCR-21-0282. Epub 2021 Oct 20.

文献AI研究员

20分钟写一篇综述,助力文献阅读效率提升50倍。

立即体验

用中文搜PubMed

大模型驱动的PubMed中文搜索引擎

马上搜索

文档翻译

学术文献翻译模型,支持多种主流文档格式。

立即体验