• 文献检索
  • 文档翻译
  • 深度研究
  • 学术资讯
  • Suppr Zotero 插件Zotero 插件
  • 邀请有礼
  • 套餐&价格
  • 历史记录
应用&插件
Suppr Zotero 插件Zotero 插件浏览器插件Mac 客户端Windows 客户端微信小程序
定价
高级版会员购买积分包购买API积分包
服务
文献检索文档翻译深度研究API 文档MCP 服务
关于我们
关于 Suppr公司介绍联系我们用户协议隐私条款
关注我们

Suppr 超能文献

核心技术专利:CN118964589B侵权必究
粤ICP备2023148730 号-1Suppr @ 2026

文献检索

告别复杂PubMed语法,用中文像聊天一样搜索,搜遍4000万医学文献。AI智能推荐,让科研检索更轻松。

立即免费搜索

文件翻译

保留排版,准确专业,支持PDF/Word/PPT等文件格式,支持 12+语言互译。

免费翻译文档

深度研究

AI帮你快速写综述,25分钟生成高质量综述,智能提取关键信息,辅助科研写作。

立即免费体验

M2巨噬细胞衍生的外泌体通过MIF/TIMP1/CD74轴对吉非替尼耐药肺腺癌细胞的抑制作用。

The inhibitory effect of M2 macrophage-derived exosomes on gefitinib resistant lung adenocarcinoma cells through the MIF/TIMP1/CD74 axis.

作者信息

Peng Jingcui, Zhang Yan, Li Bin, He Xin, Ding Cuimin, Hu Wenxia

机构信息

Department of Respiratory Medicine, The Fourth Hospital of Hebei Medical University, NO. 12 Jiankang Road, Shijiazhuang, 050000, Hebei, China.

Department of Cancer Testing Center, The Fourth Hospital of Hebei Medical University, Shijiazhuang, 050000, Hebei, China.

出版信息

Sci Rep. 2025 Aug 5;15(1):28482. doi: 10.1038/s41598-025-13948-7.

DOI:10.1038/s41598-025-13948-7
PMID:40759713
原文链接:https://pmc.ncbi.nlm.nih.gov/articles/PMC12322264/
Abstract

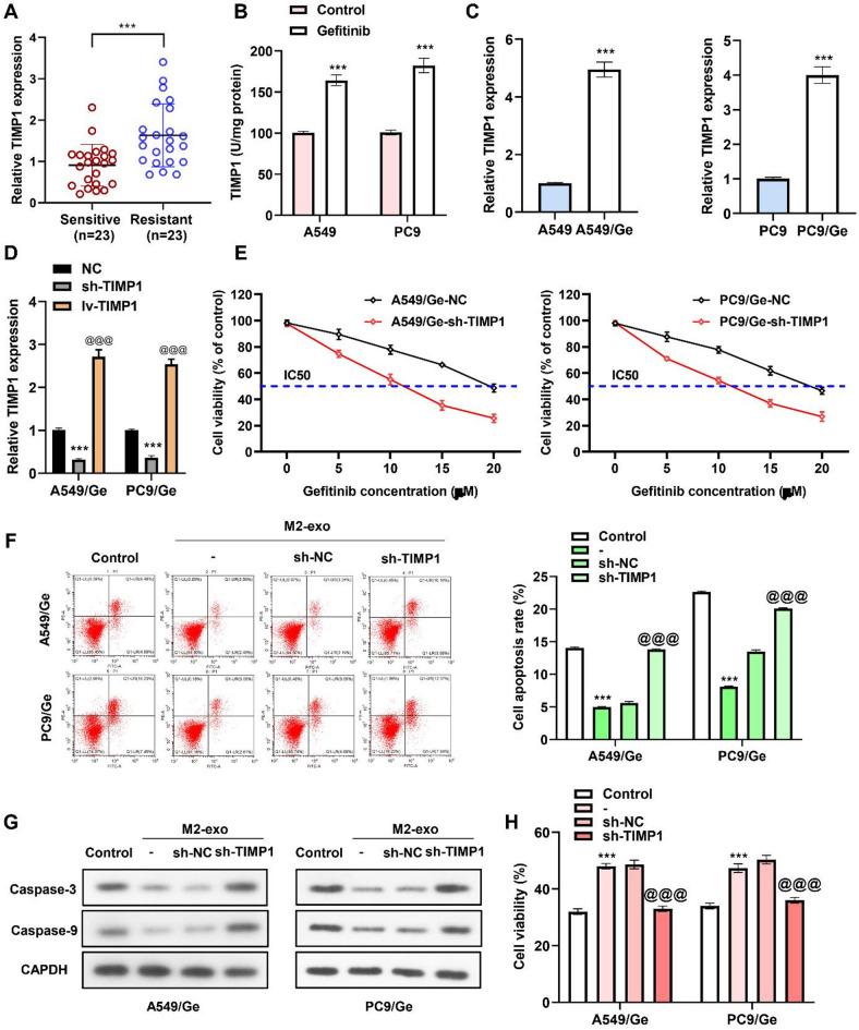
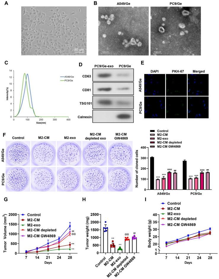
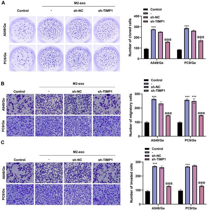
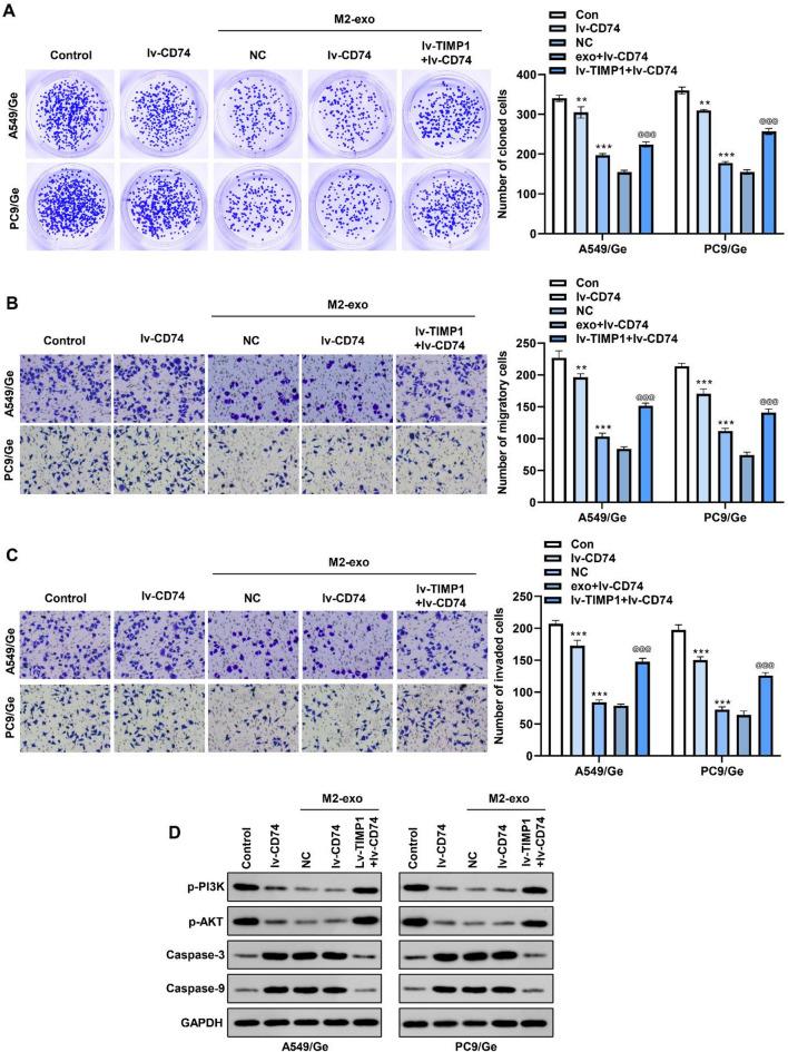
Lung adenocarcinoma (LA) ranks among the most common malignant tumors worldwide. M2 macrophage-derived exosomes have been implicated in regulating LA progression and drug resistance. However, whether proteins encapsulated in these exosomes contribute to gefitinib resistance in LA remains to be elucidated. This study investigates the role of tissue inhibitor of metalloproteinase 1 (TIMP1) in mediating LA resistance to gefitinib. We demonstrated that M2 macrophages-derived exosomes enhanced the sensitivity of gefitinib-resistant LA cell lines (P < 0.05). Bioinformatics analyses validated the correlation of TIMP1 expression with LA progression and patient survival. Depletion of TIMP1 in M2 macrophage-derived exosomes suppressed the proliferation of gefitinib-resistant LA cells. Additionally, we confirmed that TIMP1 interacts with cluster of differentiation 74 (CD74), a process linked to the proliferation and migration of gefitinib-resistant LA cells. Additionally, this study validated that TIMP1 mediates the interaction between CD74 and macrophage migration inhibitory factor (MIF), potentially activating the PI3K/AKT signaling pathway. Collectively, these findings demonstrate that TIMP1 in M2 macrophage-derived exosomes facilitate the binding of MIF to CD74 in LA cells, thereby attenuating gefitinib resistance.

摘要

肺腺癌(LA)是全球最常见的恶性肿瘤之一。M2巨噬细胞衍生的外泌体与LA的进展和耐药性有关。然而,这些外泌体中包裹的蛋白质是否导致LA对吉非替尼耐药仍有待阐明。本研究调查金属蛋白酶组织抑制剂1(TIMP1)在介导LA对吉非替尼耐药中的作用。我们证明M2巨噬细胞衍生的外泌体增强了吉非替尼耐药LA细胞系的敏感性(P < 0.05)。生物信息学分析验证了TIMP1表达与LA进展和患者生存的相关性。M2巨噬细胞衍生的外泌体中TIMP1的缺失抑制了吉非替尼耐药LA细胞的增殖。此外,我们证实TIMP1与分化簇74(CD74)相互作用,这一过程与吉非替尼耐药LA细胞的增殖和迁移有关。此外,本研究验证了TIMP1介导CD74与巨噬细胞迁移抑制因子(MIF)之间的相互作用,可能激活PI3K/AKT信号通路。总的来说,这些发现表明M2巨噬细胞衍生的外泌体中的TIMP1促进了MIF与LA细胞中CD74的结合,从而减弱了吉非替尼耐药性。

https://cdn.ncbi.nlm.nih.gov/pmc/blobs/b790/12322264/a32b3b343479/41598_2025_13948_Fig8_HTML.jpg
https://cdn.ncbi.nlm.nih.gov/pmc/blobs/b790/12322264/031320e0a675/41598_2025_13948_Fig1_HTML.jpg
https://cdn.ncbi.nlm.nih.gov/pmc/blobs/b790/12322264/3e2d7b38ea5e/41598_2025_13948_Fig2_HTML.jpg
https://cdn.ncbi.nlm.nih.gov/pmc/blobs/b790/12322264/7e12b1612d6d/41598_2025_13948_Fig3_HTML.jpg
https://cdn.ncbi.nlm.nih.gov/pmc/blobs/b790/12322264/b89b8b1dc590/41598_2025_13948_Fig4_HTML.jpg
https://cdn.ncbi.nlm.nih.gov/pmc/blobs/b790/12322264/4c5c796a3e82/41598_2025_13948_Fig5_HTML.jpg
https://cdn.ncbi.nlm.nih.gov/pmc/blobs/b790/12322264/cdcc76b72019/41598_2025_13948_Fig6_HTML.jpg
https://cdn.ncbi.nlm.nih.gov/pmc/blobs/b790/12322264/9fca380ca619/41598_2025_13948_Fig7_HTML.jpg
https://cdn.ncbi.nlm.nih.gov/pmc/blobs/b790/12322264/a32b3b343479/41598_2025_13948_Fig8_HTML.jpg
https://cdn.ncbi.nlm.nih.gov/pmc/blobs/b790/12322264/031320e0a675/41598_2025_13948_Fig1_HTML.jpg
https://cdn.ncbi.nlm.nih.gov/pmc/blobs/b790/12322264/3e2d7b38ea5e/41598_2025_13948_Fig2_HTML.jpg
https://cdn.ncbi.nlm.nih.gov/pmc/blobs/b790/12322264/7e12b1612d6d/41598_2025_13948_Fig3_HTML.jpg
https://cdn.ncbi.nlm.nih.gov/pmc/blobs/b790/12322264/b89b8b1dc590/41598_2025_13948_Fig4_HTML.jpg
https://cdn.ncbi.nlm.nih.gov/pmc/blobs/b790/12322264/4c5c796a3e82/41598_2025_13948_Fig5_HTML.jpg
https://cdn.ncbi.nlm.nih.gov/pmc/blobs/b790/12322264/cdcc76b72019/41598_2025_13948_Fig6_HTML.jpg
https://cdn.ncbi.nlm.nih.gov/pmc/blobs/b790/12322264/9fca380ca619/41598_2025_13948_Fig7_HTML.jpg
https://cdn.ncbi.nlm.nih.gov/pmc/blobs/b790/12322264/a32b3b343479/41598_2025_13948_Fig8_HTML.jpg

相似文献

1
The inhibitory effect of M2 macrophage-derived exosomes on gefitinib resistant lung adenocarcinoma cells through the MIF/TIMP1/CD74 axis.M2巨噬细胞衍生的外泌体通过MIF/TIMP1/CD74轴对吉非替尼耐药肺腺癌细胞的抑制作用。
Sci Rep. 2025 Aug 5;15(1):28482. doi: 10.1038/s41598-025-13948-7.
2
Single-cell RNA sequencing analysis revealed the immunosuppressive remodeling of tumor-associated macrophages mediated by the MIF-CD74 axis in gastric cancer.单细胞RNA测序分析揭示了胃癌中由巨噬细胞移动抑制因子- CD74轴介导的肿瘤相关巨噬细胞的免疫抑制重塑。
Sci Rep. 2025 Jul 24;15(1):26883. doi: 10.1038/s41598-025-10301-w.
3
ISLR knockdown enhances radiotherapy-induced anti-tumor immunity by disrupting the Treg-mregDC-lymphoid niche in triple-negative breast cancer.ISLR基因敲低通过破坏三阴性乳腺癌中的调节性T细胞-髓系调节性树突状细胞-淋巴微环境来增强放疗诱导的抗肿瘤免疫。
Int Immunopharmacol. 2025 Aug 28;161:114988. doi: 10.1016/j.intimp.2025.114988. Epub 2025 Jun 14.
4
Macrophage migration inhibitory factor mediates joint capsule fibrosis via facilitating phospholipid metabolite PGE2 production in fibroblasts.巨噬细胞移动抑制因子通过促进成纤维细胞中磷脂代谢产物前列腺素E2的产生来介导关节囊纤维化。
Cell Mol Life Sci. 2025 Jul 19;82(1):279. doi: 10.1007/s00018-025-05800-y.
5
[Research on the mechanism of gentiopicroside preventing macrophage-mediated liver fibrosis by regulating the MIF-SPP1 signaling pathway in hepatic stellate cells].[龙胆苦苷通过调控肝星状细胞中MIF-SPP1信号通路预防巨噬细胞介导的肝纤维化的机制研究]
Xi Bao Yu Fen Zi Mian Yi Xue Za Zhi. 2025 Jul;41(7):593-602.
6
MCAM interacts with integrin β1 to promote EGFR-TKI resistance in lung adenocarcinoma through the JAK3 signalling pathway.MCAM与整合素β1相互作用,通过JAK3信号通路促进肺腺癌对EGFR-TKI的耐药性。
J Transl Med. 2025 Jul 25;23(1):831. doi: 10.1186/s12967-025-06874-9.
7
Genome-wide CRISPR-Cas9 screening identifies ITGA8 responsible for abivertinib sensitivity in lung adenocarcinoma.全基因组CRISPR-Cas9筛选确定ITGA8是肺腺癌中阿维替尼敏感性的关键因素。
Acta Pharmacol Sin. 2025 May;46(5):1419-1432. doi: 10.1038/s41401-024-01451-0. Epub 2025 Jan 14.
8
4-O-Demethylbarbatic acid has a novel therapeutic impact on the progression of EGFR-driven lung adenocarcinoma.4-O-去甲基巴贝酸对表皮生长因子受体(EGFR)驱动的肺腺癌进展具有新的治疗作用。
Phytomedicine. 2025 Sep;145:156973. doi: 10.1016/j.phymed.2025.156973. Epub 2025 Jun 11.
9
Involvement of CD74 in head and neck squamous cell carcinomas.CD74 参与头颈部鳞状细胞癌。
J Cancer Res Clin Oncol. 2014 Jun;140(6):937-47. doi: 10.1007/s00432-014-1648-9. Epub 2014 Mar 25.
10
Single-cell RNA sequencing reveals aberrant sphingolipid metabolism in non-small cell lung cancer impacts tumor-associated macrophages and stimulates angiogenesis via macrophage inhibitory factor signaling.单细胞 RNA 测序揭示非小细胞肺癌中异常的鞘脂代谢通过巨噬细胞抑制因子信号影响肿瘤相关巨噬细胞并刺激血管生成。
Thorac Cancer. 2024 May;15(14):1164-1175. doi: 10.1111/1759-7714.15283. Epub 2024 Apr 8.

本文引用的文献

1
-Mutant Lung Cancers Weaken Anti-Tumor Immunity and Promote an M2-like Macrophage Phenotype.- 突变肺癌削弱抗肿瘤免疫并促进 M2 样巨噬细胞表型。
Int J Mol Sci. 2024 Mar 20;25(6):3510. doi: 10.3390/ijms25063510.
2
Manipulating macrophage polarization with nanoparticles to control metastatic behavior in heterotypic breast cancer micro-tissues exosome signaling.利用纳米颗粒调控巨噬细胞极化以控制异质乳腺癌微组织中 exosome 信号转导的转移行为
Nanoscale. 2023 Dec 21;16(1):394-410. doi: 10.1039/d3nr04980a.
3
Single-cell RNA-seq reveals MIF-(CD74 + CXCR4) dependent inhibition of macrophages in metastatic papillary thyroid carcinoma.
单细胞 RNA 测序揭示了转移性甲状腺乳头状癌中 MIF-(CD74+CXCR4) 依赖性抑制巨噬细胞。
Oral Oncol. 2024 Jan;148:106654. doi: 10.1016/j.oraloncology.2023.106654. Epub 2023 Dec 6.
4
Unveiling the role of hypoxic macrophage-derived exosomes in driving colorectal cancer progression.揭示低氧巨噬细胞衍生的外泌体在推动结直肠癌进展中的作用。
Front Immunol. 2023 Nov 9;14:1260638. doi: 10.3389/fimmu.2023.1260638. eCollection 2023.
5
Hypoxic tumour-derived exosomal miR-1225-5p regulates M2 macrophage polarisation via toll-like receptor 2 to promote ovarian cancer progress.低氧肿瘤衍生的外泌体 miR-1225-5p 通过 Toll 样受体 2 调控 M2 巨噬细胞极化促进卵巢癌进展。
Autoimmunity. 2023 Dec;56(1):2281226. doi: 10.1080/08916934.2023.2281226. Epub 2023 Nov 27.
6
Tumor-associated Macrophages Mediate Gefitinib Resistance in Lung Cancer through HGF/c-met Signaling Pathway.肿瘤相关巨噬细胞通过 HGF/c-met 信号通路介导肺癌对吉非替尼的耐药性。
Anticancer Agents Med Chem. 2024;24(1):30-38. doi: 10.2174/0118715206261966231103043418.
7
Extracellular macrophage migration inhibitory factor (MIF) downregulates adipose hormone-sensitive lipase (HSL) and contributes to obesity.细胞外巨噬细胞迁移抑制因子(MIF)下调脂肪激素敏感脂肪酶(HSL)并导致肥胖。
Mol Metab. 2024 Jan;79:101834. doi: 10.1016/j.molmet.2023.101834. Epub 2023 Nov 5.
8
TIMP1 is an early biomarker for detection and prognosis of lung cancer.TIMP1 是一种用于肺癌检测和预后的早期生物标志物。
Clin Transl Med. 2023 Oct;13(10):e1391. doi: 10.1002/ctm2.1391.
9
M2 macrophage exosomal LINC01001 promotes non-small cell lung cancer development by affecting METTL3 and glycolysis pathway.M2 巨噬细胞外泌体 LINC01001 通过影响 METTL3 和糖酵解通路促进非小细胞肺癌的发展。
Cancer Gene Ther. 2023 Nov;30(11):1569-1580. doi: 10.1038/s41417-023-00661-8. Epub 2023 Sep 4.
10
Correlation of Gene Expression Axis Changes with Treatment Efficacy and Survival of NSCLC Patients.基因表达轴变化与非小细胞肺癌患者治疗疗效及生存的相关性
Biomedicines. 2023 Jun 21;11(7):1777. doi: 10.3390/biomedicines11071777.