Suppr超能文献

不同方法烹制的略阳乌鸡肉丸品质特性及风味挥发性成分的比较分析

Comparative analysis of the quality characteristics and flavor volatiles of Lueyang black-bone chicken meatballs cooked via different methods.

作者信息

Su Wen, Zhao Shibo, Zhou Jinfeng, Xi Linjie, Jin Wengang, Abd El-Aty A M

机构信息

Qinba State Key Laboratory of Biological Resources and Ecological Environment (Incubation), Shaanxi University of Technology, Hanzhong, China.

School of Bioscience and Engineering, Shaanxi University of Technology, Hanzhong, China.

出版信息

Front Nutr. 2025 Jul 23;12:1629738. doi: 10.3389/fnut.2025.1629738. eCollection 2025.

Abstract

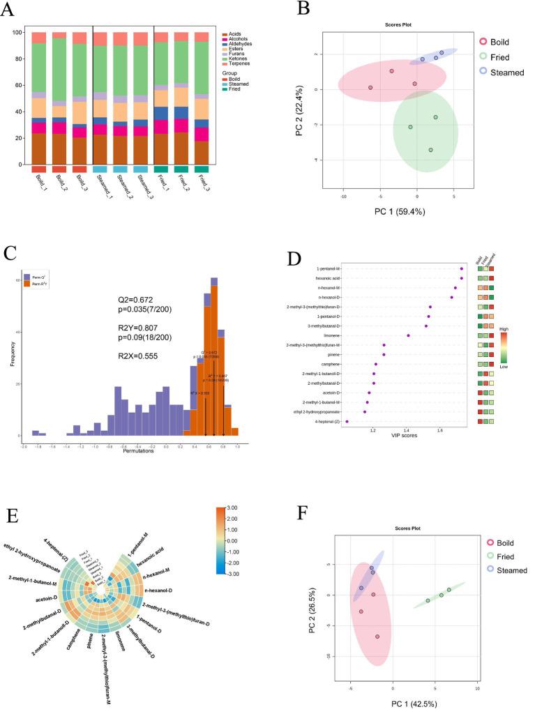
Chicken meatballs are well received by consumers. This study evaluated the physicochemical properties and sensory attributes of Lueyang black-bone chicken meatballs prepared via three different cooking methods-steaming, boiling, and frying-and further analyzed their volatile compound profiles via gas chromatography-ion mobility spectrometry (GC-IMS). Compared with the steamed and boiled samples, the fried meatballs presented the highest sensory scores and greater hardness, adhesiveness, and chewiness ( < 0.05). Moreover, the color parameters [L*(34.67 ± 1.63), a*(6.89 ± 0.07), b*(15.12 ± 0.79)] of the fried samples differed notably from those of the other samples ( < 0.05), indicating the effect of thermal processing on their appearance. A total of 42 volatile organic compounds (VOCs), primarily ketones (31.92-47.55%), acids (17.57-24.33%), and esters (8.53-16.67%), were identified. OPLS-DA with VIP analysis (VIP > 1.0, < 0.05) revealed 17 differential VOCs, with (E)-3-hexen-1-ol, hexanal, and ethyl 2-methylpropanoate significantly upregulated in fried samples (log2FC > 1). Overall, fried Lueyang black-bone chicken meatballs presented more favorable quality attributes. These results may offer valuable insights for the value-added development of Lueyang black-bone chicken meatball products.

摘要

鸡肉丸子深受消费者喜爱。本研究评估了通过三种不同烹饪方法(蒸、煮和炸)制备的略阳黑骨鸡肉丸子的理化性质和感官特性,并通过气相色谱 - 离子迁移谱(GC - IMS)进一步分析了它们的挥发性化合物谱。与蒸制和煮制的样品相比,油炸丸子的感官评分最高,硬度、粘着性和咀嚼性更大(<0.05)。此外,油炸样品的颜色参数[L*(34.67 ± 1.63),a*(6.89 ± 0.07),b*(15.12 ± 0.79)]与其他样品有显著差异(<0.05),表明热加工对其外观有影响。共鉴定出42种挥发性有机化合物(VOCs),主要为酮类(31.92 - 47.55%)、酸类(17.57 - 24.33%)和酯类(8.53 - 16.67%)。通过VIP分析的OPLS - DA(VIP>1.0,<0.05)显示有17种差异VOCs,其中(E)-3 - 己烯 - 1 - 醇、己醛和2 - 甲基丙酸乙酯在油炸样品中显著上调(log2FC>1)。总体而言,油炸略阳黑骨鸡肉丸子呈现出更优良的品质特性。这些结果可为略阳黑骨鸡肉丸产品的增值开发提供有价值的见解。

https://cdn.ncbi.nlm.nih.gov/pmc/blobs/9e55/12325199/3219e407ba81/fnut-12-1629738-g001.jpg

文献AI研究员

20分钟写一篇综述,助力文献阅读效率提升50倍。

立即体验

用中文搜PubMed

大模型驱动的PubMed中文搜索引擎

马上搜索

文档翻译

学术文献翻译模型,支持多种主流文档格式。

立即体验