Suppr超能文献

苦参碱降低皮质类固醇诱导的高眼压小鼠眼内压。

Matrine Reduces Intraocular Pressure in Corticosteroid-Induced Ocular Hypertensive Mouse Eyes.

作者信息

Zhang Qi, Liu Zhiquan, Chen Siyu, Wang Qing, Lo Chien-Hui, Ning Ke, Zhao Jingyu, Shen Yingchun, Liton Paloma B, Sun Yang

机构信息

Department of Ophthalmology, Stanford University School of Medicine, Palo Alto, California, United States.

Department of Human Anatomy and Neurobiology, Xiangya School of Basic Medical Sciences, Central South University, Changsha, Hunan, China.

出版信息

Invest Ophthalmol Vis Sci. 2025 Aug 1;66(11):18. doi: 10.1167/iovs.66.11.18.

Abstract

PURPOSE

This study investigates the potential of matrine, a quinolizidine alkaloid, in regulating intraocular pressure (IOP) in normal and corticosteroid-induced ocular hypertension (OHT) mice.

METHODS

Wild-type C57BL/6 mice were randomly divided into normal and OHT groups. The OHT mouse model was established by periocular conjunctival fornix injections of dexamethasone-21-acetate (DEX). IOP was measured at 0.0, 0.5, 1.0, 3.0, and 6.0 hours after matrine treatment in both groups. Aqueous humor (AH) outflow facility was measured using our previously described/validated perfusion system. Anterior segment-optical coherence tomography was used to evaluate morphological changes in the anterior chamber following matrine treatment. Hematoxylin and eosin staining and immunofluorescence staining were used to investigate structural changes.

RESULTS

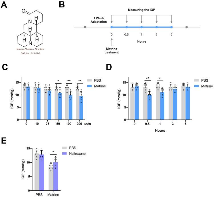
Matrine treatment (50-200 µg/g) decreased the IOP in normal mice in a dose-dependent manner. AH outflow facility in normal mice elevated at 0.5 hours after matrine treatment (100 and 200 µg/g). Additionally, 100 µg/g matrine treatment increased the angle opening distance in the anterior chamber. In DEX-induced OHT mice, matrine (100 and 200 µg/g) reduced the elevated IOP and increased the AH outflow facility. Furthermore, 100 µg/g matrine treatment increased the angle opening distance compared with that of PBS-treated controls. However, matrine (100 µg/g) did not induce significant changes in trabecular meshwork gross morphology or the expression of cell contractility and extracellular matrix markers in OHT mice at 0.5 hours after treatment.

CONCLUSIONS

Matrine decreased the IOP in the DEX-induced OHT mouse model, highlighting its potential as a therapeutic agent for managing glaucoma, particularly in corticosteroid-associated secondary cases.

摘要

目的

本研究探讨喹诺里西啶生物碱苦参碱对正常小鼠和皮质类固醇诱导的高眼压(OHT)小鼠眼压(IOP)的调节作用。

方法

将野生型C57BL/6小鼠随机分为正常组和OHT组。通过眼周结膜穹窿注射地塞米松-21-醋酸酯(DEX)建立OHT小鼠模型。两组在苦参碱治疗后0.0、0.5、1.0、3.0和6.0小时测量眼压。使用我们之前描述/验证的灌注系统测量房水(AH)流出率。采用眼前节光学相干断层扫描评估苦参碱治疗后前房的形态变化。苏木精-伊红染色和免疫荧光染色用于研究结构变化。

结果

苦参碱治疗(50 - 200μg/g)以剂量依赖方式降低正常小鼠的眼压。苦参碱治疗(100和200μg/g)后0.5小时,正常小鼠的AH流出率升高。此外,100μg/g苦参碱治疗增加了前房角开放距离。在DEX诱导的OHT小鼠中,苦参碱(100和200μg/g)降低了升高的眼压并增加了AH流出率。此外,与PBS处理的对照组相比,100μg/g苦参碱治疗增加了前房角开放距离。然而,治疗后0.5小时,苦参碱(100μg/g)在OHT小鼠中未引起小梁网大体形态或细胞收缩性及细胞外基质标志物表达的显著变化。

结论

苦参碱降低了DEX诱导的OHT小鼠模型中的眼压,突出了其作为治疗青光眼药物的潜力,特别是在皮质类固醇相关的继发性病例中。

https://cdn.ncbi.nlm.nih.gov/pmc/blobs/8f10/12347223/e96a65aaa081/iovs-66-11-18-f001.jpg

文献检索

告别复杂PubMed语法,用中文像聊天一样搜索,搜遍4000万医学文献。AI智能推荐,让科研检索更轻松。

立即免费搜索

文件翻译

保留排版,准确专业,支持PDF/Word/PPT等文件格式,支持 12+语言互译。

免费翻译文档

深度研究

AI帮你快速写综述,25分钟生成高质量综述,智能提取关键信息,辅助科研写作。

立即免费体验