• 文献检索
  • 文档翻译
  • 深度研究
  • 学术资讯
  • Suppr Zotero 插件Zotero 插件
  • 邀请有礼
  • 套餐&价格
  • 历史记录
应用&插件
Suppr Zotero 插件Zotero 插件浏览器插件Mac 客户端Windows 客户端微信小程序
定价
高级版会员购买积分包购买API积分包
服务
文献检索文档翻译深度研究API 文档MCP 服务
关于我们
关于 Suppr公司介绍联系我们用户协议隐私条款
关注我们

Suppr 超能文献

核心技术专利:CN118964589B侵权必究
粤ICP备2023148730 号-1Suppr @ 2026

文献检索

告别复杂PubMed语法,用中文像聊天一样搜索,搜遍4000万医学文献。AI智能推荐,让科研检索更轻松。

立即免费搜索

文件翻译

保留排版,准确专业,支持PDF/Word/PPT等文件格式,支持 12+语言互译。

免费翻译文档

深度研究

AI帮你快速写综述,25分钟生成高质量综述,智能提取关键信息,辅助科研写作。

立即免费体验

含鞘氨醇-1-磷酸酯的原位形成免疫治疗水凝胶用于增强肺癌免疫治疗

In situ-formed immunotherapeutic hydrogel containing sphingosine-1-phosphate for enhanced lung cancer immunotherapy.

作者信息

Shen Hui, Deng Qi, Chen Zhike, Zhang Qiang, Zhou Xiao, Chen Qian, Fan Jiang

机构信息

Department of Thoracic Surgery, Shanghai General Hospital, Shanghai Jiao Tong University School of Medicine, Shanghai 200086, China.

Institute of Functional Nano and Soft Materials (FUNSOM), Jiangsu Key Laboratory for Carbon-Based Functional Materials and Devices, Soochow University, Suzhou 215123, China.

出版信息

Sci Adv. 2025 Aug 8;11(32):eadw5001. doi: 10.1126/sciadv.adw5001.

DOI:10.1126/sciadv.adw5001
PMID:40779634
原文链接:https://pmc.ncbi.nlm.nih.gov/articles/PMC12333694/
Abstract

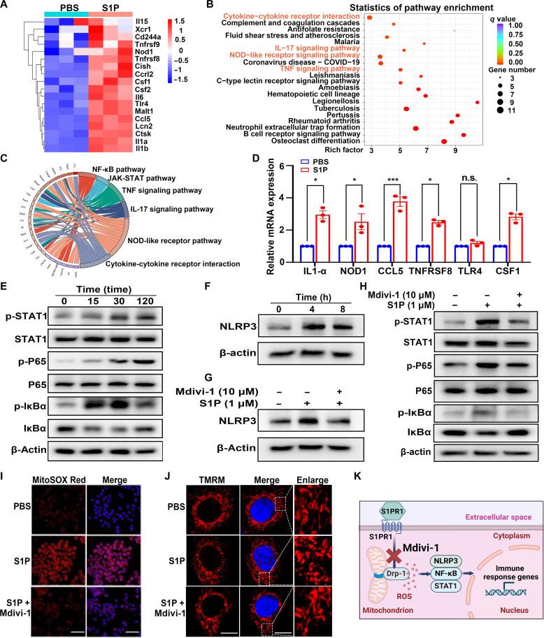
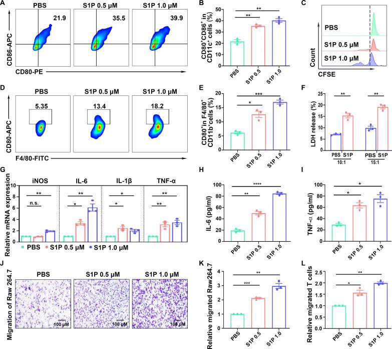
Limited infiltration of immune cells within tumors restricts the therapeutic efficiency of immune checkpoint blockades. Herein, we discover that sphingosine-1-phosphate (S1P) is down-regulated in patients with lung cancer who do not respond to PD-1/PD-L1 therapy. Our findings indicate that S1P gradient enhances the migration and viability of immune cells and promotes the polarization of macrophages toward the M1 phenotype primarily through mitochondrial reactive oxygen species-activated nuclear factor κB and Janus kinase-signal transducers and activators of transcription signaling pathways. To capitalize on these findings, we used a biodegradable sodium alginate hydrogel as a delivery system for the sustained and sequential release of S1P and anti-PD-L1 (αPDL1). In vivo studies demonstrated that S1P-αPDL1@Gel effectively inhibited tumor growth and reduced the recurrence of local tumors after surgery. Additionally, the hydrogel significantly enhanced the infiltration of dendritic cells, M1 macrophages, CD4 T cells, and CD8 T cells. S1P-αPDL1@Gel holds a promising therapeutic strategy for remodeling the immunosuppressive tumor microenvironment.

摘要

肿瘤内免疫细胞的有限浸润限制了免疫检查点阻断疗法的治疗效果。在此,我们发现,在对PD-1/PD-L1治疗无反应的肺癌患者中,鞘氨醇-1-磷酸(S1P)表达下调。我们的研究结果表明,S1P梯度增强了免疫细胞的迁移和活力,并主要通过线粒体活性氧激活的核因子κB和Janus激酶-信号转导子和转录激活子信号通路促进巨噬细胞向M1表型极化。为利用这些发现,我们使用可生物降解的海藻酸钠水凝胶作为S1P和抗PD-L1(αPDL1)持续和序贯释放的递送系统。体内研究表明,S1P-αPDL1@Gel有效抑制肿瘤生长,并降低术后局部肿瘤的复发率。此外,水凝胶显著增强了树突状细胞、M1巨噬细胞、CD4 T细胞和CD8 T细胞的浸润。S1P-αPDL1@Gel为重塑免疫抑制性肿瘤微环境提供了一种有前景的治疗策略。

https://cdn.ncbi.nlm.nih.gov/pmc/blobs/aba3/12333694/4ac4972ec4f1/sciadv.adw5001-f7.jpg
https://cdn.ncbi.nlm.nih.gov/pmc/blobs/aba3/12333694/4be69ea821d2/sciadv.adw5001-f1.jpg
https://cdn.ncbi.nlm.nih.gov/pmc/blobs/aba3/12333694/cb21b0e33b00/sciadv.adw5001-f2.jpg
https://cdn.ncbi.nlm.nih.gov/pmc/blobs/aba3/12333694/1304d9fb232c/sciadv.adw5001-f3.jpg
https://cdn.ncbi.nlm.nih.gov/pmc/blobs/aba3/12333694/4a16b8471d5c/sciadv.adw5001-f4.jpg
https://cdn.ncbi.nlm.nih.gov/pmc/blobs/aba3/12333694/a55d725e3949/sciadv.adw5001-f5.jpg
https://cdn.ncbi.nlm.nih.gov/pmc/blobs/aba3/12333694/c92875708b9c/sciadv.adw5001-f6.jpg
https://cdn.ncbi.nlm.nih.gov/pmc/blobs/aba3/12333694/4ac4972ec4f1/sciadv.adw5001-f7.jpg
https://cdn.ncbi.nlm.nih.gov/pmc/blobs/aba3/12333694/4be69ea821d2/sciadv.adw5001-f1.jpg
https://cdn.ncbi.nlm.nih.gov/pmc/blobs/aba3/12333694/cb21b0e33b00/sciadv.adw5001-f2.jpg
https://cdn.ncbi.nlm.nih.gov/pmc/blobs/aba3/12333694/1304d9fb232c/sciadv.adw5001-f3.jpg
https://cdn.ncbi.nlm.nih.gov/pmc/blobs/aba3/12333694/4a16b8471d5c/sciadv.adw5001-f4.jpg
https://cdn.ncbi.nlm.nih.gov/pmc/blobs/aba3/12333694/a55d725e3949/sciadv.adw5001-f5.jpg
https://cdn.ncbi.nlm.nih.gov/pmc/blobs/aba3/12333694/c92875708b9c/sciadv.adw5001-f6.jpg
https://cdn.ncbi.nlm.nih.gov/pmc/blobs/aba3/12333694/4ac4972ec4f1/sciadv.adw5001-f7.jpg

相似文献

1
In situ-formed immunotherapeutic hydrogel containing sphingosine-1-phosphate for enhanced lung cancer immunotherapy.含鞘氨醇-1-磷酸酯的原位形成免疫治疗水凝胶用于增强肺癌免疫治疗
Sci Adv. 2025 Aug 8;11(32):eadw5001. doi: 10.1126/sciadv.adw5001.
2
Interplay between tumor mutation burden and the tumor microenvironment predicts the prognosis of pan-cancer anti-PD-1/PD-L1 therapy.肿瘤突变负荷与肿瘤微环境之间的相互作用可预测泛癌抗PD-1/PD-L1治疗的预后。
Front Immunol. 2025 Jul 24;16:1557461. doi: 10.3389/fimmu.2025.1557461. eCollection 2025.
3
Oncolytic reovirus enhances the effect of CEA immunotherapy when combined with PD1-PDL1 inhibitor in a colorectal cancer model.在结直肠癌模型中,溶瘤呼肠孤病毒与PD1-PDL1抑制剂联合使用时可增强CEA免疫疗法的效果。
Immunotherapy. 2025 Apr;17(6):425-435. doi: 10.1080/1750743X.2025.2501926. Epub 2025 May 12.
4
Sphingosine-1-phosphate stimulates colorectal cancer tumor microenvironment angiogenesis and induces macrophage polarization via macrophage migration inhibitory factor.鞘氨醇-1-磷酸通过巨噬细胞迁移抑制因子刺激结直肠癌肿瘤微环境血管生成并诱导巨噬细胞极化。
Front Immunol. 2025 Jun 16;16:1564213. doi: 10.3389/fimmu.2025.1564213. eCollection 2025.
5
Intratumoral injection of R848 and poly(I:C) synergistically promoted antitumor immune responses by reprogramming macrophage polarization and activating DCs in lung cancer.瘤内注射R848和聚肌胞苷酸通过重新编程巨噬细胞极化和激活肺癌中的树突状细胞,协同促进抗肿瘤免疫反应。
Clin Exp Immunol. 2025 Jan 21;219(1). doi: 10.1093/cei/uxae110.
6
Metabolic reprogramming of tumor-associated macrophages via adenosine-AR signaling drives cross-resistance in non-small cell lung cancer.通过腺苷-AR信号传导对肿瘤相关巨噬细胞进行代谢重编程可驱动非小细胞肺癌的交叉耐药。
Drug Resist Updat. 2025 Sep;82:101272. doi: 10.1016/j.drup.2025.101272. Epub 2025 Jun 30.
7
Low-dose radiotherapy enhances the efficacy of PD-L1 blockade and induces the abscopal effect.低剂量放疗可增强程序性死亡受体 1 配体(PD-L1)阻断疗法的疗效并诱导远隔效应。
J Immunother Cancer. 2025 Jun 30;13(6):e011487. doi: 10.1136/jitc-2025-011487.
8
Co-delivery of axitinib and PD-L1 siRNA for the synergism of vascular normalization and immune checkpoint inhibition to boost anticancer immunity.阿昔替尼与程序性死亡受体配体1(PD-L1)小干扰RNA(siRNA)共递送,以实现血管正常化与免疫检查点抑制的协同作用,增强抗癌免疫力。
J Nanobiotechnology. 2025 Mar 10;23(1):194. doi: 10.1186/s12951-025-03170-y.
9
High matrix metalloproteinase-2 expression predicts poor prognosis of colon adenocarcinoma and is associated with PD-L1 expression and lymphocyte infiltration.高基质金属蛋白酶-2表达预示着结肠腺癌的预后不良,并与程序性死亡受体配体1(PD-L1)表达及淋巴细胞浸润相关。
PeerJ. 2025 Jun 30;13:e19550. doi: 10.7717/peerj.19550. eCollection 2025.
10
Sphingosine 1-phosphate derived from tumor-educated hepatic stellate cells combining with S1PR4 promotes tumor associated macrophages differentiation through FAO modulation.源自肿瘤驯化肝星状细胞的1-磷酸鞘氨醇与S1PR4结合,通过脂肪酸氧化调节促进肿瘤相关巨噬细胞分化。
Sci Rep. 2025 Jul 1;15(1):20507. doi: 10.1038/s41598-025-02588-6.

本文引用的文献

1
Loss of SPHK1 fuels inflammation to drive KRAS-mutated lung adenocarcinoma.鞘氨醇激酶1缺失加剧炎症,从而驱动KRAS突变的肺腺癌。
Cancer Lett. 2025 Jul 28;623:217733. doi: 10.1016/j.canlet.2025.217733. Epub 2025 Apr 18.
2
EGFR-TKIs or EGFR-TKIs combination treatments for untreated advanced EGFR-mutated NSCLC: a network meta-analysis.未经治疗的晚期 EGFR 突变型 NSCLC 的 EGFR-TKIs 或 EGFR-TKIs 联合治疗:一项网络荟萃分析。
BMC Cancer. 2024 Nov 12;24(1):1390. doi: 10.1186/s12885-024-13168-8.
3
Targeted intervention in nerve-cancer crosstalk enhances pancreatic cancer chemotherapy.
针对神经-癌症相互作用的靶向干预可增强胰腺癌化疗效果。
Nat Nanotechnol. 2025 Feb;20(2):311-324. doi: 10.1038/s41565-024-01803-1. Epub 2024 Nov 4.
4
The hallmarks of cancer immune evasion.癌症免疫逃逸的特征。
Cancer Cell. 2024 Nov 11;42(11):1825-1863. doi: 10.1016/j.ccell.2024.09.010. Epub 2024 Oct 10.
5
Tumor battlefield within inflamed, excluded or desert immune phenotypes: the mechanisms and strategies.炎症性、排除性或无反应性免疫表型中的肿瘤微环境:机制与策略
Exp Hematol Oncol. 2024 Aug 6;13(1):80. doi: 10.1186/s40164-024-00543-1.
6
Regulation of cellular and systemic sphingolipid homeostasis.细胞和全身鞘脂稳态的调节。
Nat Rev Mol Cell Biol. 2024 Oct;25(10):802-821. doi: 10.1038/s41580-024-00742-y. Epub 2024 Jun 18.
7
How do sphingosine-1-phosphate affect immune cells to resolve inflammation?鞘氨醇-1-磷酸如何影响免疫细胞来解决炎症?
Front Immunol. 2024 Feb 28;15:1362459. doi: 10.3389/fimmu.2024.1362459. eCollection 2024.
8
Immunoengineering can overcome the glycocalyx armour of cancer cells.免疫工程可以克服癌细胞的糖萼盔甲。
Nat Mater. 2024 Mar;23(3):429-438. doi: 10.1038/s41563-024-01808-0. Epub 2024 Feb 15.
9
An oncolytic virus-T cell chimera for cancer immunotherapy.一种用于癌症免疫治疗的溶瘤病毒-T细胞嵌合体。
Nat Biotechnol. 2024 Dec;42(12):1876-1887. doi: 10.1038/s41587-023-02118-7. Epub 2024 Feb 9.
10
Lung cancer statistics, 2023.2023 年肺癌统计数据。
Cancer. 2024 Apr 15;130(8):1330-1348. doi: 10.1002/cncr.35128. Epub 2024 Jan 27.