Zhang Wentao, Li Fei, Wang Yu, Fan Meiyang, Zhao Yan, Guan Yanglong, Zhou Yan, Lu Shemin, Holmdahl Rikard, Meng Liesu, Zhu Wenhua
National-local Joint Engineering Research Center of Biodiagnostics and Biotherapy, The Second Affiliated Hospital of Xi'an Jiaotong University, Xi'an, Shaanxi, China.
Institute of Molecular and Translational Medicine (IMTM), and Department of Biochemistry and Molecular Biology, Xi'an Jiaotong University Health Science Center, Xi'an, Shaanxi, China.
Commun Biol. 2025 Aug 8;8(1):1186. doi: 10.1038/s42003-025-08628-1.
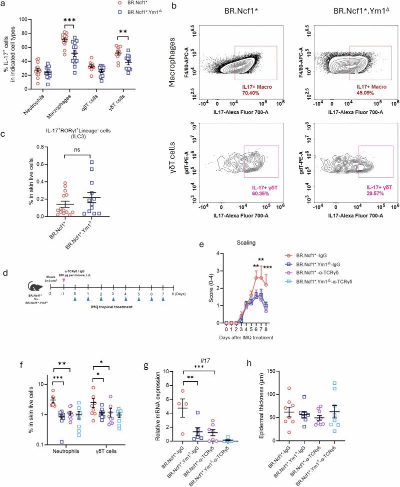
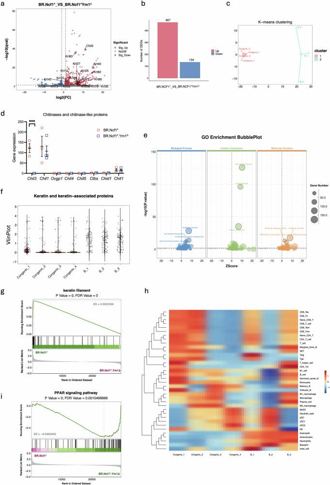
Psoriasis is a chronic inflammatory skin disease, with the IL-17 pathway being a key contributor. Ym1, a positionally cloned inflammation regulatory gene linked to various disorders, has an unclear effect on skin inflammation. In this study, the role of Ym1 was investigated in both mannan and imiquimod-induced psoriasis-like dermatitis models, using Ym1-deficient congenic mice. Natural polymorphism of Ym1 influenced the development of skin inflammation, dependent on macrophages, since adoptive transferring of Ym1-deficient macrophages alleviated disease, whereas recombinant Ym1 worsened it. Particularly, Ym1 congenic mice exhibited decreased IL-17 production in innate immune cells, and depletion of γδT cells mitigated disease and lowered skin IL-17 levels. Additionally, RNA-seq analysis revealed Ym1-regulated keratinization in lesional skin. Recombination Ym1 directly influenced the inflammatory response and proliferation of mouse primary keratinocytes. Collectively, we conclude that Ym1 regulates γδT cell-derived IL-17 production and keratinocyte functionality, and thereby contributes to skin inflammation in mice.
银屑病是一种慢性炎症性皮肤病,白细胞介素-17信号通路是其关键致病因素。Ym1是一个通过定位克隆得到的炎症调节基因,与多种疾病相关,但其对皮肤炎症的影响尚不清楚。在本研究中,我们使用Ym1基因缺陷的近交系小鼠,在甘露聚糖和咪喹莫特诱导的银屑病样皮炎模型中研究了Ym1的作用。Ym1的自然多态性影响皮肤炎症的发展,这一过程依赖于巨噬细胞,因为移植Ym1缺陷的巨噬细胞可减轻疾病,而重组Ym1则会加重病情。特别地,Ym1近交系小鼠先天免疫细胞中的白细胞介素-17分泌减少,γδT细胞的清除可减轻疾病并降低皮肤中白细胞介素-17的水平。此外,RNA测序分析显示Ym1可调节皮损处皮肤的角质化。重组Ym1直接影响小鼠原代角质形成细胞的炎症反应和增殖。综上所述,我们得出结论,Ym1可调节γδT细胞来源的白细胞介素-17的产生以及角质形成细胞的功能,从而导致小鼠皮肤炎症。