Suppr超能文献

利用电针疗法:一种对抗睡眠剥夺加剧的心脏骤停后脑损伤的有前景的策略。

Harnessing electroacupuncture: a promising strategy against sleep deprivation-exacerbated post-cardiac arrest brain injury.

作者信息

Fu Wenchao, Hu Cong, Ma Can, Lv Shihua, Zeng Xianzhang, Li Tingting, Chen Jiahui, Han Xiao, Tan Xin, Li Xuefei, Li Wenzhi

机构信息

Heilongjiang Key Laboratory of Anesthesiology and Intensive Care, Harbin Medical University, Harbin, 150001, Heilongjiang Province, China.

Department of Anesthesiology, Chongqing University Cancer Hospital, Chongqing, 400030, China.

出版信息

Sci Rep. 2025 Aug 10;15(1):29277. doi: 10.1038/s41598-025-15563-y.

Abstract

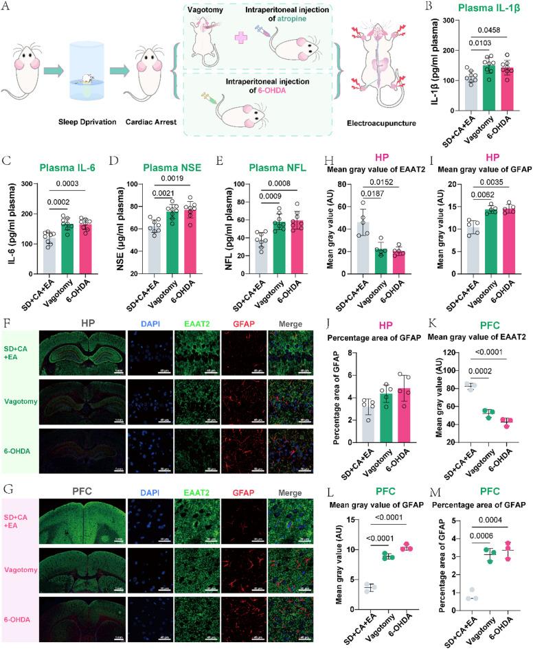
Cardiac arrest (CA)-induced post-cardiac arrest brain injury (PCABI) represents a critical contributor to global mortality and neurological disability. While sleep deprivation (SD) is recognized to aggravate neurological outcomes, its role in PCABI pathogenesis remains underexplored. This study investigated the mechanisms by which SD exacerbates PCABI and evaluated the neuroprotective efficacy of electroacupuncture (EA). A CA model was established in SD rats, followed by RNA sequencing and molecular analyses to assess brain injury biomarkers, synaptic plasticity, and calcium signaling pathways. SD disrupted circadian rhythms, amplified neuronal apoptosis, and suppressed glutamate transporter Excitatory Amino Acid Transporter 2 (EAAT2) expression post-CA, correlating with worsened cognitive deficits. EA treatment significantly attenuated these effects, restoring EAAT2 levels, mitigating calcium overload, and enhancing synaptic integrity. Mechanistically, EA modulated the EAAT2/calcium signaling axis and rebalanced autonomic nervous activity, thereby reducing oxidative stress and neuronal excitotoxicity. These findings identify EAAT2 downregulation as a key mediator of SD-aggravated PCABI and establish EA as a dual-target intervention that rectifies glutamatergic dysregulation and autonomic dysfunction. The study provides translational insights into EA's therapeutic potential for PCABI, particularly in populations with comorbid sleep disturbances.

摘要

心脏骤停(CA)诱发的心脏骤停后脑损伤(PCABI)是导致全球死亡率和神经功能残疾的关键因素。虽然睡眠剥夺(SD)被认为会加重神经功能结局,但其在PCABI发病机制中的作用仍未得到充分研究。本研究调查了SD加重PCABI的机制,并评估了电针(EA)的神经保护作用。在SD大鼠中建立CA模型,随后进行RNA测序和分子分析,以评估脑损伤生物标志物、突触可塑性和钙信号通路。SD破坏了昼夜节律,增加了神经元凋亡,并在CA后抑制了谷氨酸转运体兴奋性氨基酸转运体2(EAAT2)的表达,这与认知缺陷恶化相关。EA治疗显著减轻了这些影响,恢复了EAAT2水平,减轻了钙超载,并增强了突触完整性。从机制上讲,EA调节了EAAT2/钙信号轴,并重新平衡了自主神经活动,从而减少了氧化应激和神经元兴奋性毒性。这些发现确定EAAT2下调是SD加重PCABI的关键介质,并将EA确立为一种纠正谷氨酸能失调和自主神经功能障碍的双靶点干预措施。该研究为EA对PCABI的治疗潜力提供了转化见解,特别是在合并睡眠障碍的人群中。

https://cdn.ncbi.nlm.nih.gov/pmc/blobs/8faf/12336346/9304cec32256/41598_2025_15563_Fig1_HTML.jpg

文献AI研究员

20分钟写一篇综述,助力文献阅读效率提升50倍。

立即体验

用中文搜PubMed

大模型驱动的PubMed中文搜索引擎

马上搜索

文档翻译

学术文献翻译模型,支持多种主流文档格式。

立即体验