• 文献检索
  • 文档翻译
  • 深度研究
  • 学术资讯
  • Suppr Zotero 插件Zotero 插件
  • 邀请有礼
  • 套餐&价格
  • 历史记录
应用&插件
Suppr Zotero 插件Zotero 插件浏览器插件Mac 客户端Windows 客户端微信小程序
定价
高级版会员购买积分包购买API积分包
服务
文献检索文档翻译深度研究API 文档MCP 服务
关于我们
关于 Suppr公司介绍联系我们用户协议隐私条款
关注我们

Suppr 超能文献

核心技术专利:CN118964589B侵权必究
粤ICP备2023148730 号-1Suppr @ 2026

文献检索

告别复杂PubMed语法,用中文像聊天一样搜索,搜遍4000万医学文献。AI智能推荐,让科研检索更轻松。

立即免费搜索

文件翻译

保留排版,准确专业,支持PDF/Word/PPT等文件格式,支持 12+语言互译。

免费翻译文档

深度研究

AI帮你快速写综述,25分钟生成高质量综述,智能提取关键信息,辅助科研写作。

立即免费体验

莫扎特的节奏通过调节病理损伤和认知对阿尔茨海默病的进展产生影响。

Mozart's rhythm influence on Alzheimer's disease progression via modulation of pathological damage and cognition.

作者信息

Li Junjun, Wu Chuanjiang, Liu Qinjun, Liu Mingqi, Liu Ting, Li Airui, Fu Guangchao, Zou Zhiyong, Guo Daqing, Chen Ke, Xia Yang, Yao Dezhong

机构信息

The Clinical Hospital of Chengdu Brain Science Institute, MOE Key Lab for Neuroinformation, School of Life Science and Technology, University of Electronic Science and Technology of China, Chengdu, China.

Research Unit of NeuroInformation, Chinese Academy of Medical Sciences, Chengdu, China.

出版信息

iScience. 2025 Jul 21;28(8):113168. doi: 10.1016/j.isci.2025.113168. eCollection 2025 Aug 15.

DOI:10.1016/j.isci.2025.113168
PMID:40792034
原文链接:https://pmc.ncbi.nlm.nih.gov/articles/PMC12335960/
Abstract

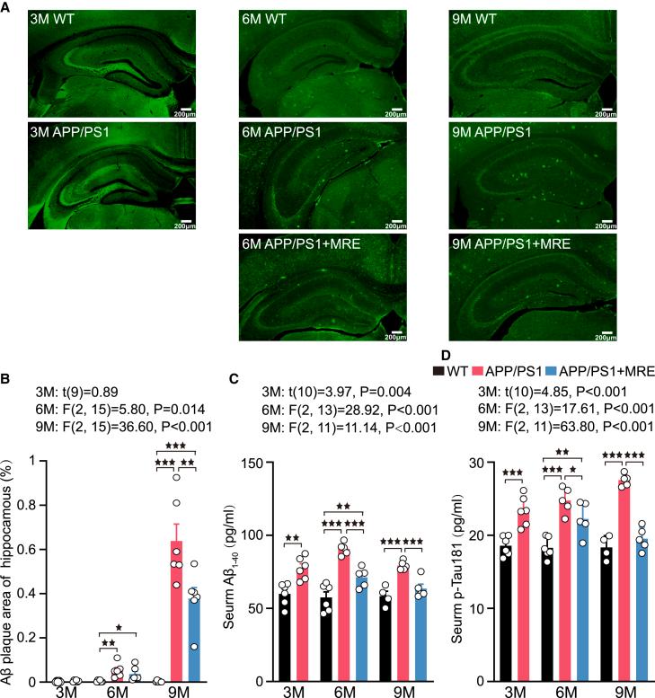
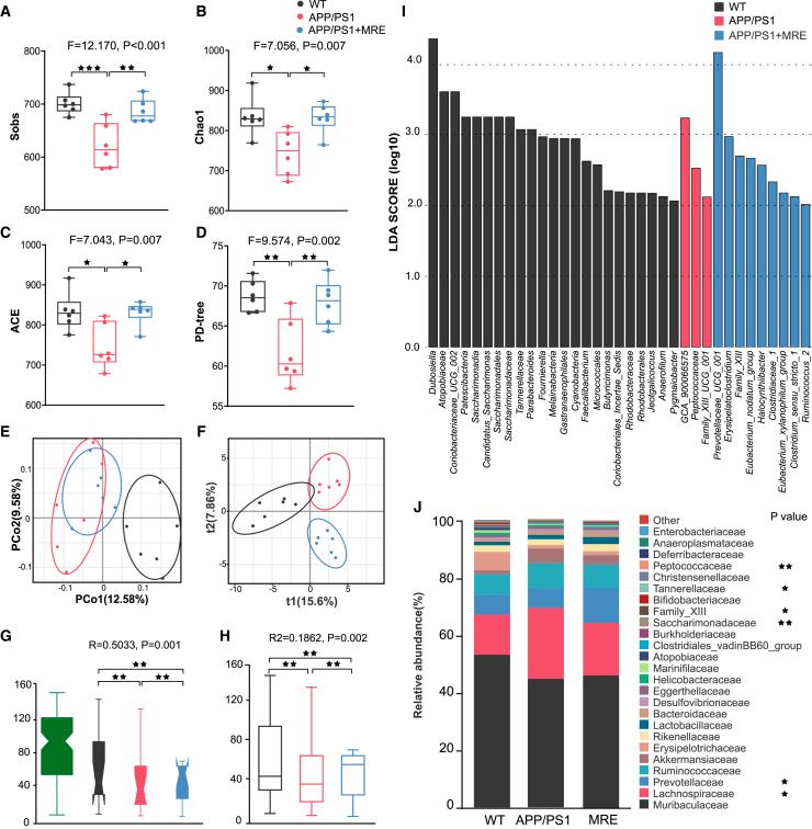
Rhythm perception is considered a conserved trait across species, and musical rhythm exposure (MRE) has been demonstrated to enhance cognitive functions in healthy individuals. Alzheimer's disease (AD), characterized by cognitive decline and pathological degeneration, may potentially be delayed by MRE. In this study, the APP/PS1 AD mouse model was exposed to Mozart's K.448 rhythm for six months, with APP/PS1 and wild-type C57BL/6J mice serving as controls. The Morris water maze test was employed to assess the impact of MRE on spatial learning and memory. Pathological damage was evaluated through amyloid-beta and phosphorylated tau levels. Additionally, hippocampal microglia activation, inflammatory markers, and gut microbiota composition were analyzed. The study revealed that MRE improves cognitive function, reduces amyloid plaque accumulation, suppresses microglial activation and neuroinflammation, and modulates gut microbiota composition. This suggests that MRE offers a promising non-pharmacological approach to slowing cognitive decline and pathological damage in AD.

摘要

节奏感知被认为是跨物种的保守特征,并且音乐节奏暴露(MRE)已被证明可增强健康个体的认知功能。以认知衰退和病理退化为特征的阿尔茨海默病(AD)可能会被MRE潜在地延缓。在本研究中,将APP/PS1 AD小鼠模型暴露于莫扎特的K.448节奏中六个月,以APP/PS1和野生型C57BL/6J小鼠作为对照。采用莫里斯水迷宫试验评估MRE对空间学习和记忆的影响。通过β-淀粉样蛋白和磷酸化tau蛋白水平评估病理损伤。此外,还分析了海马小胶质细胞活化、炎症标志物和肠道微生物群组成。研究表明,MRE可改善认知功能,减少淀粉样斑块积累,抑制小胶质细胞活化和神经炎症,并调节肠道微生物群组成。这表明MRE为减缓AD的认知衰退和病理损伤提供了一种有前景的非药物方法。

https://cdn.ncbi.nlm.nih.gov/pmc/blobs/5d80/12335960/0b3bcc4a0d22/gr6.jpg
https://cdn.ncbi.nlm.nih.gov/pmc/blobs/5d80/12335960/162551e7be80/fx1.jpg
https://cdn.ncbi.nlm.nih.gov/pmc/blobs/5d80/12335960/6f667598d406/gr1.jpg
https://cdn.ncbi.nlm.nih.gov/pmc/blobs/5d80/12335960/20319019c7bd/gr2.jpg
https://cdn.ncbi.nlm.nih.gov/pmc/blobs/5d80/12335960/e305c59990cb/gr3.jpg
https://cdn.ncbi.nlm.nih.gov/pmc/blobs/5d80/12335960/3903b152ac38/gr4.jpg
https://cdn.ncbi.nlm.nih.gov/pmc/blobs/5d80/12335960/61dcf4bde512/gr5.jpg
https://cdn.ncbi.nlm.nih.gov/pmc/blobs/5d80/12335960/0b3bcc4a0d22/gr6.jpg
https://cdn.ncbi.nlm.nih.gov/pmc/blobs/5d80/12335960/162551e7be80/fx1.jpg
https://cdn.ncbi.nlm.nih.gov/pmc/blobs/5d80/12335960/6f667598d406/gr1.jpg
https://cdn.ncbi.nlm.nih.gov/pmc/blobs/5d80/12335960/20319019c7bd/gr2.jpg
https://cdn.ncbi.nlm.nih.gov/pmc/blobs/5d80/12335960/e305c59990cb/gr3.jpg
https://cdn.ncbi.nlm.nih.gov/pmc/blobs/5d80/12335960/3903b152ac38/gr4.jpg
https://cdn.ncbi.nlm.nih.gov/pmc/blobs/5d80/12335960/61dcf4bde512/gr5.jpg
https://cdn.ncbi.nlm.nih.gov/pmc/blobs/5d80/12335960/0b3bcc4a0d22/gr6.jpg

相似文献

1
Mozart's rhythm influence on Alzheimer's disease progression via modulation of pathological damage and cognition.莫扎特的节奏通过调节病理损伤和认知对阿尔茨海默病的进展产生影响。
iScience. 2025 Jul 21;28(8):113168. doi: 10.1016/j.isci.2025.113168. eCollection 2025 Aug 15.
2
Huanglian Jiedu Decoction improves the"central-peripheral"inflammatory microenvironment and enhances the cognitive function of APP/PS1 mice by inhibiting the activation of NLRP3 inflammasome mediated by gut microbiota.黄连解毒汤通过抑制肠道微生物群介导的NLRP3炎性小体激活,改善“中枢-外周”炎症微环境并增强APP/PS1小鼠的认知功能。
Chin Med. 2025 Aug 7;20(1):123. doi: 10.1186/s13020-025-01180-4.
3
Photobiomodulation modulates mitochondrial energy metabolism and ameliorates neurological damage in an APP/PS1 mousmodel of Alzheimer's disease.光生物调节可调节线粒体能量代谢,并改善阿尔茨海默病APP/PS1小鼠模型中的神经损伤。
Alzheimers Res Ther. 2025 Apr 5;17(1):72. doi: 10.1186/s13195-025-01714-w.
4
Sodium oligomannate alters gut microbiota, reduces cerebral amyloidosis and reactive microglia in a sex-specific manner.寡甘露糖二酸以性别特异性方式改变肠道微生物群,减少脑淀粉样蛋白沉积和反应性小胶质细胞。
Mol Neurodegener. 2024 Feb 17;19(1):18. doi: 10.1186/s13024-023-00700-w.
5
Development of mobile compatible software for cognitive-communication disorder in individuals with Alzheimer's disease.开发适用于阿尔茨海默病患者认知-交流障碍的移动兼容软件。
Int J Lang Commun Disord. 2024 Jan-Feb;59(1):234-254. doi: 10.1111/1460-6984.12941. Epub 2023 Aug 1.
6
Recent advances in the detection and management of motor dysfunction in Alzheimer's disease.阿尔茨海默病运动功能障碍检测与管理的最新进展
Psychiatriki. 2025 May 14. doi: 10.22365/jpsych.2025.012.
7
Periodontitis-induced neuroinflammation triggers IFITM3-Aβ axis to cause alzheimer's disease-like pathology and cognitive decline.牙周炎诱导的神经炎症触发IFITM3-Aβ轴,导致阿尔茨海默病样病理改变和认知衰退。
Alzheimers Res Ther. 2025 Jul 19;17(1):166. doi: 10.1186/s13195-025-01818-3.
8
A Novel Design of a Portable Birdcage via Meander Line Antenna (MLA) to Lower Beta Amyloid (Aβ) in Alzheimer's Disease.一种通过曲折线天线(MLA)设计的便携式鸟笼,用于降低阿尔茨海默病中的β淀粉样蛋白(Aβ)。
IEEE J Transl Eng Health Med. 2025 Apr 10;13:158-173. doi: 10.1109/JTEHM.2025.3559693. eCollection 2025.
9
The effect of Mozart's K.448 on epilepsy: A systematic literature review and supplementary research on music mechanism.莫扎特《降E大调钢琴奏鸣曲》(K.448)对癫痫的影响:音乐机制的系统文献综述与补充研究
Epilepsy Behav. 2025 Feb;163:110108. doi: 10.1016/j.yebeh.2024.110108. Epub 2024 Dec 4.
10
Integrating Gut Microbiome and Metabolomics with Magnetic Resonance Enterography to Advance Bowel Damage Prediction in Crohn's Disease.整合肠道微生物组和代谢组学与磁共振肠造影术以推进克罗恩病肠道损伤预测
J Inflamm Res. 2025 Jun 11;18:7631-7649. doi: 10.2147/JIR.S524671. eCollection 2025.

本文引用的文献

1
The contribution of age-related changes in the gut-brain axis to neurological disorders.肠道-大脑轴与年龄相关变化对神经退行性疾病的影响。
Gut Microbes. 2024 Jan-Dec;16(1):2302801. doi: 10.1080/19490976.2024.2302801. Epub 2024 Jan 18.
2
Heart rate variability and risk of agitation in Alzheimer's disease: the Atherosclerosis Risk in Communities Study.心率变异性与阿尔茨海默病患者激越风险:社区动脉粥样硬化风险研究
Brain Commun. 2023 Oct 13;5(6):fcad269. doi: 10.1093/braincomms/fcad269. eCollection 2023.
3
Effects of Music and White Noise Exposure on the Gut Microbiota, Oxidative Stress, and Immune-Related Gene Expression of Mice.
音乐和白噪声暴露对小鼠肠道微生物群、氧化应激及免疫相关基因表达的影响
Microorganisms. 2023 Sep 10;11(9):2272. doi: 10.3390/microorganisms11092272.
4
Brain-Derived Estrogen Regulates Neurogenesis, Learning and Memory with Aging in Female Rats.脑源性雌激素对雌性大鼠衰老过程中的神经发生、学习和记忆具有调节作用。
Biology (Basel). 2023 May 23;12(6):760. doi: 10.3390/biology12060760.
5
Natural and Pathological Aging Distinctively Impacts the Pheromone Detection System and Social Behavior.自然衰老和病理性衰老显著影响信息素检测系统和社会行为。
Mol Neurobiol. 2023 Aug;60(8):4641-4658. doi: 10.1007/s12035-023-03362-3. Epub 2023 May 2.
6
Music-based interventions in the feeding environment on the gut microbiota of mice.基于音乐的干预措施对小鼠肠道微生物群的喂养环境的影响。
Sci Rep. 2023 Apr 18;13(1):6313. doi: 10.1038/s41598-023-33522-3.
7
The Alzheimer's disease risk factor INPP5D restricts neuroprotective microglial responses in amyloid beta-mediated pathology.阿尔茨海默病风险因子 INPP5D 限制淀粉样β介导致病过程中的神经保护型小胶质细胞反应。
Alzheimers Dement. 2023 Nov;19(11):4908-4921. doi: 10.1002/alz.13089. Epub 2023 Apr 15.
8
Effects of music therapy as an alternative treatment on depression in children and adolescents with ADHD by activating serotonin and improving stress coping ability.音乐治疗作为一种替代疗法对 ADHD 儿童和青少年抑郁的影响:通过激活血清素和提高应对压力的能力。
BMC Complement Med Ther. 2023 Mar 6;23(1):73. doi: 10.1186/s12906-022-03832-6.
9
Alzheimer's Disease: From Immune Homeostasis to Neuroinflammatory Condition.阿尔茨海默病:从免疫稳态到神经炎症状态。
Int J Mol Sci. 2022 Oct 27;23(21):13008. doi: 10.3390/ijms232113008.
10
Music and Brain Circuitry: Strategies for Strengthening Evidence-Based Research for Music-Based Interventions.音乐与大脑回路:强化基于证据的音乐干预研究的策略。
J Neurosci. 2022 Nov 9;42(45):8498-8507. doi: 10.1523/JNEUROSCI.1135-22.2022.