Suppr超能文献

基于微针的局部光热疗法可促进白色脂肪组织褐变并对抗肥胖。

Microneedles-based local photothermal therapy promotes browning of white adipose tissue and combats obesity.

作者信息

Li Le, Chen Hanxing, Zhang Kexin, Hu Xinying, Xu Mengfan, Wen Taotao, Ding Jialuo, Zhao Mengyuan, Li Yeying, Su Yu, Lin Zhenkun

机构信息

Research Center of Basic Medicine, The Second Affiliated Hospital and Yuying Children's Hospital of Wenzhou Medical University, Wenzhou, 325027, China.

Pharmacy Department, Wenzhou Hospital of Integrated Traditional Chinese and Western Medicine, Wenzhou, 325000, China.

出版信息

Mater Today Bio. 2025 Aug 4;34:102167. doi: 10.1016/j.mtbio.2025.102167. eCollection 2025 Oct.

Abstract

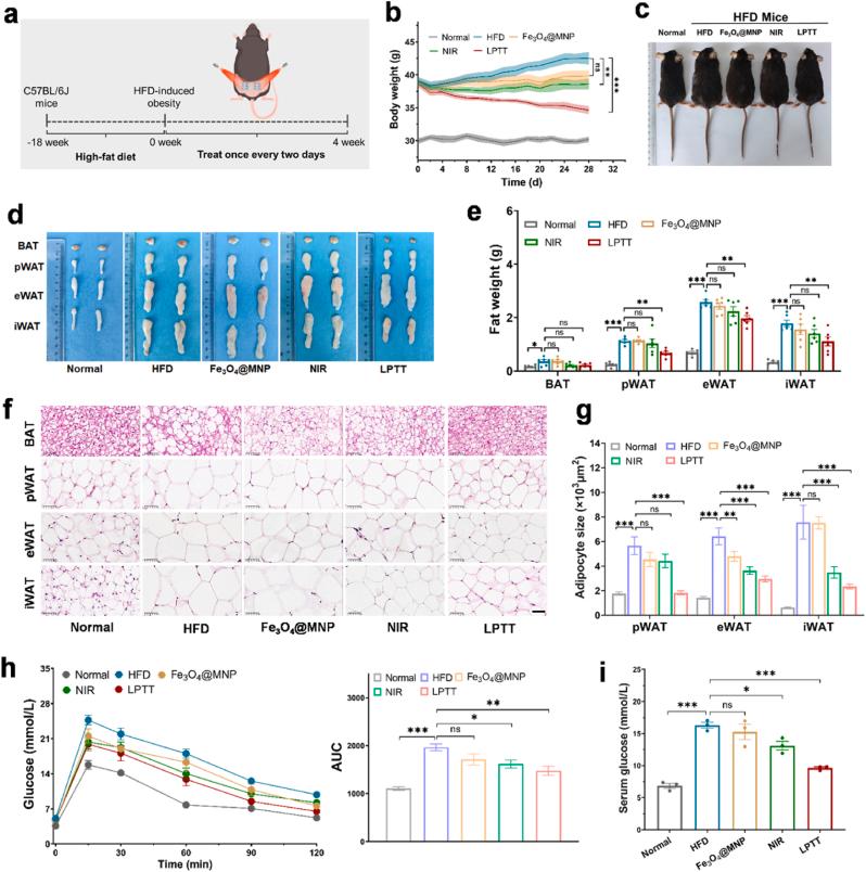
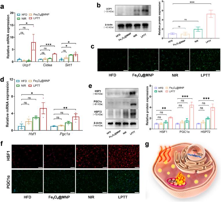
Obesity has emerged as a global epidemic, posing a significant threat to human health and imposing a huge burden on healthcare systems worldwide. White adipose tissue (WAT) browning has been recognized a promising therapeutic strategy to combat obesity and its associated metabolic disorders. Herein, FeO nanoparticles-encapsulated microneedles patch (FeO@MNP)-based local photothermal therapy (LPTT) is developed with near-infrared (NIR) irradiation, aiming for a new approach to promote WAT browning in high-fat diet (HFD)-induced obesity. Our findings indicate that the FeO@MNP possesses high mechanical strength and superior photothermal efficiency. Following four weeks of LPTT treatment (i.e. FeO@MNP + NIR), the significant therapeutic efficacy of anti-obesity in obese mice is achieved with high biosafety, amounting to a 19 % decrease in body weight compared to the HFD group. Meanwhile, LPTT treatment exhibits significant effectiveness in restraining fat expansion, improving glucose tolerance and lipid metabolism, and alleviating nonalcoholic fatty liver disease (NAFLD). Especially, LPTT treatment promotes WAT browning and thermogenesis, that mediated through the activation of the HSF1-PGC1α transcriptional axis and upregulation of HSP72. This work demonstrates that microneedles-based LPTT can effectively promote WAT browning with excellent effectiveness and high biosafety, presenting a new therapeutic platform for the treatment of obesity and related metabolic disorders.

摘要

肥胖已成为一种全球流行病,对人类健康构成重大威胁,并给全球医疗系统带来巨大负担。白色脂肪组织(WAT)褐变已被认为是对抗肥胖及其相关代谢紊乱的一种有前景的治疗策略。在此,基于包裹FeO纳米颗粒的微针贴片(FeO@MNP)的局部光热疗法(LPTT)通过近红外(NIR)照射得以开发,旨在为促进高脂饮食(HFD)诱导的肥胖中WAT褐变提供一种新方法。我们的研究结果表明,FeO@MNP具有高机械强度和卓越的光热效率。经过四周的LPTT治疗(即FeO@MNP + NIR),肥胖小鼠的抗肥胖治疗效果显著且生物安全性高,与HFD组相比体重下降了19%。同时,LPTT治疗在抑制脂肪扩张、改善葡萄糖耐量和脂质代谢以及减轻非酒精性脂肪性肝病(NAFLD)方面表现出显著效果。特别是,LPTT治疗通过激活HSF1-PGC1α转录轴和上调HSP72来促进WAT褐变和产热。这项工作表明,基于微针的LPTT可以有效促进WAT褐变,具有出色的疗效和高生物安全性,为肥胖及相关代谢紊乱的治疗提供了一个新的治疗平台。

https://cdn.ncbi.nlm.nih.gov/pmc/blobs/2550/12341637/70d259096af8/ga1.jpg

文献检索

告别复杂PubMed语法,用中文像聊天一样搜索,搜遍4000万医学文献。AI智能推荐,让科研检索更轻松。

立即免费搜索

文件翻译

保留排版,准确专业,支持PDF/Word/PPT等文件格式,支持 12+语言互译。

免费翻译文档

深度研究

AI帮你快速写综述,25分钟生成高质量综述,智能提取关键信息,辅助科研写作。

立即免费体验