Suppr超能文献

细胞外囊泡通过微小RNA信号通路诱导细胞归巢和牙齿发生以促进牙本质再生

Extracellular Vesicles-Induced Cell Homing and Odontogenesis via microRNA Signaling for Dentin Regeneration.

作者信息

Ganesh Venkateswaran, Fredericks Douglas C, Petersen Emily B, Keen Henry L, He Rui, Turner Jordon D, Martin James A, Salem Aliasger K, Shin Kyungsup, Parolia Abhishek, Seol Dongrim

机构信息

Department of Orthopedics and Rehabilitation, Carver College of Medicine, University of Iowa, Iowa City, IA 52242, USA.

Department of Roy J. Carver Biomedical Engineering, College of Engineering, University of Iowa, Iowa City, IA 52242, USA.

出版信息

Int J Mol Sci. 2025 Jul 25;26(15):7182. doi: 10.3390/ijms26157182.

Abstract

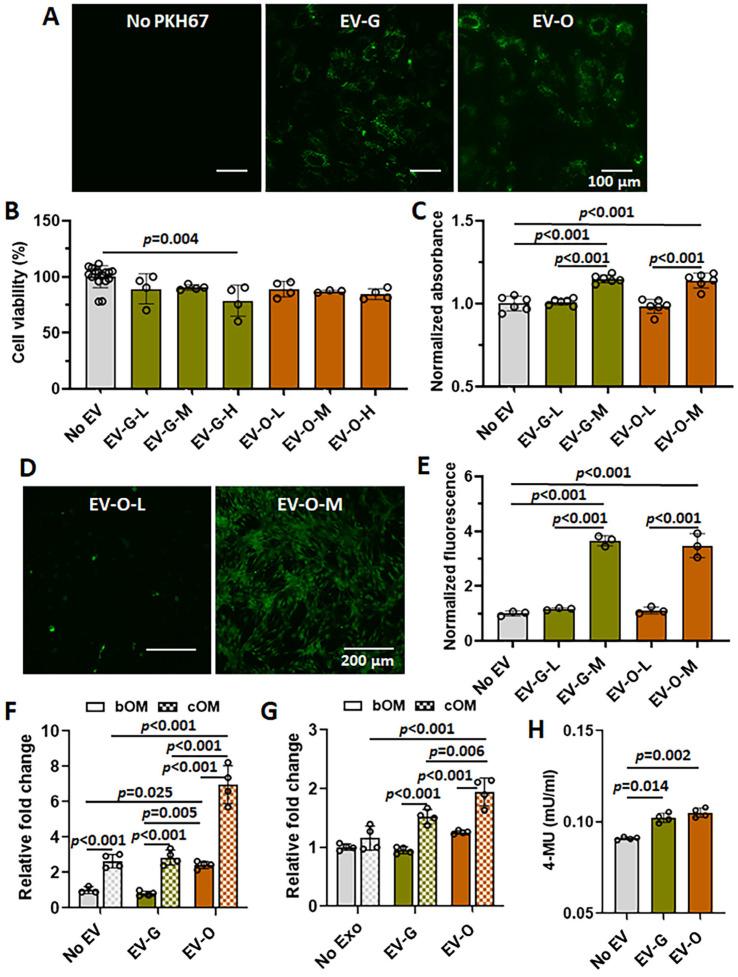
Reparative tertiary dentinogenesis requires the recruitment and odontogenic differentiation of dental pulp stem cells (DPSCs). Extracellular vesicles (EVs) as bioactive molecules have gained attention in regenerative medicine for their ability to mediate tissue repair through intercellular communication, influencing cell recruitment, proliferation, and differentiation. This study aimed to evaluate the effects of EVs on DPSC homing and odontogenic differentiation for dentin regeneration. DPSC-derived EVs were cultured in either growth (EV-G) or odontogenic differentiation (EV-O) conditions and isolated using a modified precipitation method. EVs were characterized by nanoparticle tracking analysis, scanning electron microscopy, antibody array, and cellular uptake assay. Treatment with 5 × 10 EVs/mL significantly enhanced DPSC chemotaxis and proliferation compared with a no-treatment control and a lower dosage of EV (5 × 10 EVs/mL). Gene expression and biochemical analyses revealed that EV-O up-regulated odontogenic markers including collagen type 1A1 (COL1A1), runt-related transcription factor 2 (RUNX2), and alkaline phosphatase (ALP). EV-O enhanced dentin regeneration by approximately 55% over vehicle controls in a rabbit partial dentinotomy/pulpotomy model. We identified key microRNAs (miR-21-5p, miR-221-3p, and miR-708-3p) in EV-O involved in cell homing and odontogenesis. In conclusion, our EV-based cell homing and odontogenic differentiation strategy has significant therapeutic potential for dentin regeneration.

摘要

修复性第三期牙本质生成需要招募牙髓干细胞(DPSCs)并使其发生牙源性分化。细胞外囊泡(EVs)作为生物活性分子,因其能够通过细胞间通讯介导组织修复,影响细胞招募、增殖和分化,而在再生医学中受到关注。本研究旨在评估细胞外囊泡对牙髓干细胞归巢和牙源性分化以促进牙本质再生的影响。将源自牙髓干细胞的细胞外囊泡在生长(EV-G)或牙源性分化(EV-O)条件下培养,并使用改良沉淀法分离。通过纳米颗粒跟踪分析、扫描电子显微镜、抗体阵列和细胞摄取试验对细胞外囊泡进行表征。与未处理对照和较低剂量的细胞外囊泡(5×10个细胞外囊泡/毫升)相比,用5×10个细胞外囊泡/毫升处理显著增强了牙髓干细胞的趋化性和增殖。基因表达和生化分析表明,EV-O上调了包括1A1型胶原(COL1A1)、 runt相关转录因子2(RUNX2)和碱性磷酸酶(ALP)在内的牙源性标志物。在兔部分牙本质切开术/牙髓切断术模型中,EV-O比载体对照增强了约55%的牙本质再生。我们在EV-O中鉴定出参与细胞归巢和牙发生的关键微小RNA(miR-21-5p、miR-221-3p和miR-708-3p)。总之,我们基于细胞外囊泡的细胞归巢和牙源性分化策略对牙本质再生具有显著的治疗潜力。

https://cdn.ncbi.nlm.nih.gov/pmc/blobs/9715/12346742/26463d3fb973/ijms-26-07182-g001.jpg

文献检索

告别复杂PubMed语法,用中文像聊天一样搜索,搜遍4000万医学文献。AI智能推荐,让科研检索更轻松。

立即免费搜索

文件翻译

保留排版,准确专业,支持PDF/Word/PPT等文件格式,支持 12+语言互译。

免费翻译文档

深度研究

AI帮你快速写综述,25分钟生成高质量综述,智能提取关键信息,辅助科研写作。

立即免费体验