• 文献检索
  • 文档翻译
  • 深度研究
  • 学术资讯
  • Suppr Zotero 插件Zotero 插件
  • 邀请有礼
  • 套餐&价格
  • 历史记录
应用&插件
Suppr Zotero 插件Zotero 插件浏览器插件Mac 客户端Windows 客户端微信小程序
定价
高级版会员购买积分包购买API积分包
服务
文献检索文档翻译深度研究API 文档MCP 服务
关于我们
关于 Suppr公司介绍联系我们用户协议隐私条款
关注我们

Suppr 超能文献

核心技术专利:CN118964589B侵权必究
粤ICP备2023148730 号-1Suppr @ 2026

文献检索

告别复杂PubMed语法,用中文像聊天一样搜索,搜遍4000万医学文献。AI智能推荐,让科研检索更轻松。

立即免费搜索

文件翻译

保留排版,准确专业,支持PDF/Word/PPT等文件格式,支持 12+语言互译。

免费翻译文档

深度研究

AI帮你快速写综述,25分钟生成高质量综述,智能提取关键信息,辅助科研写作。

立即免费体验

MALAT1通过序列依赖性的RNA-RNA和RNA-蛋白质相互作用来调节mRNA加工。

MALAT1 regulates mRNA processing through sequence dependent RNA-RNA and RNA-protein interactions.

作者信息

Balaji Adarsh, Hall Simone, Johnson Raul, Zhu Jonathan, Ellis Lauren, McHugh Colleen A

机构信息

Department of Chemistry and Biochemistry, University of California San Diego, La Jolla, CA 92093, United States.

出版信息

Nucleic Acids Res. 2025 Aug 11;53(15). doi: 10.1093/nar/gkaf784.

DOI:10.1093/nar/gkaf784
PMID:40808300
原文链接:https://pmc.ncbi.nlm.nih.gov/articles/PMC12350098/
Abstract

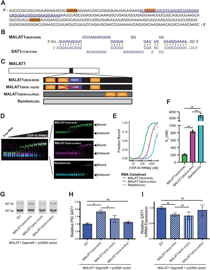
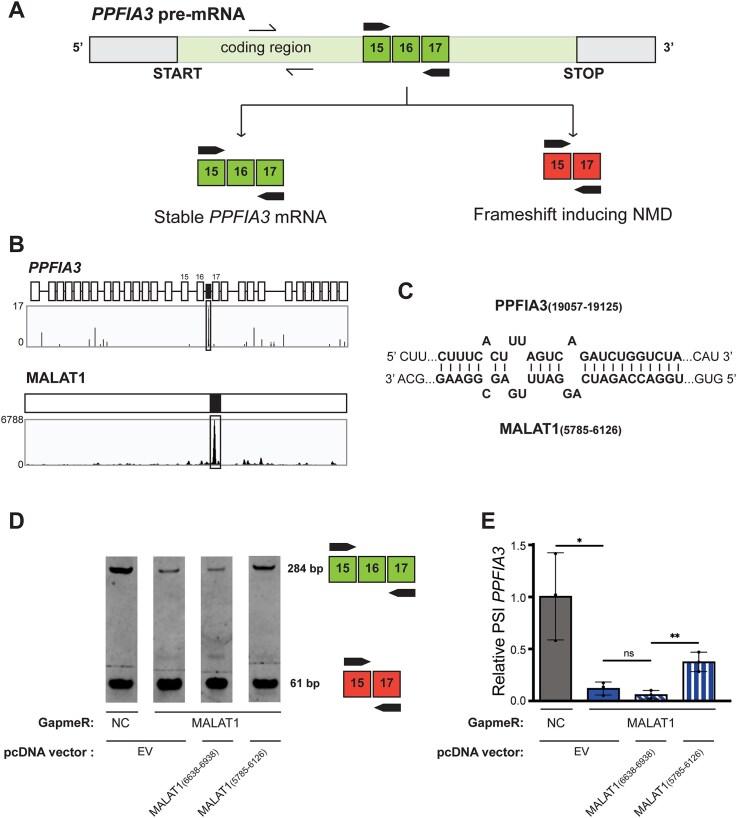
Messenger RNAs (mRNAs) are subject to multiple layers of gene expression regulation, enabling the production of a large diversity of RNA transcripts and encoded proteins from a smaller number of genes in the human genome. We find that the metastasis-associated lung adenocarcinoma transcript 1 (MALAT1) non-coding RNA regulates mRNA processing through direct RNA-RNA and RNA-protein interactions. MALAT1 interacts with both the TAR DNA binding protein (TDP-43) and the spermine/spermidine acetyltransferase SAT1 pre-mRNA to enhance alternative splicing of SAT1 through direct, sequence-specific interactions. MALAT1 interaction with TDP-43 and SAT1 increases TDP-43 binding affinity for SAT1 pre-mRNA by coordinating tripartite RNA-RNA-protein interactions. These tripartite interactions enhance SAT1 alternative splicing. This mechanism of pre-mRNA processing may not be limited to MALAT1, TDP-43, and SAT1. Similarly, alternative splicing of the liprin-α3 PPFIA3 pre-mRNA at exon 16 by the cleavage stimulation factor subunit 2 protein is enhanced by sequence-specific interactions with MALAT1 RNA. We conclude that the abundant MALAT1 non-coding RNA contains modular RNA-RNA and RNA-protein binding regions that facilitate the processing of mRNA transcripts relevant for neuronal function.

摘要

信使核糖核酸(mRNA)受到多层基因表达调控,从而能够从人类基因组中数量较少的基因产生大量多样的RNA转录本和编码蛋白质。我们发现,转移相关的肺腺癌转录本1(MALAT1)非编码RNA通过直接的RNA-RNA和RNA-蛋白质相互作用来调节mRNA加工。MALAT1与TAR DNA结合蛋白(TDP-43)以及精胺/亚精胺乙酰转移酶SAT1前体mRNA相互作用,通过直接的序列特异性相互作用增强SAT1的可变剪接。MALAT1与TDP-43和SAT1的相互作用通过协调三方RNA-RNA-蛋白质相互作用,增加了TDP-43对SAT1前体mRNA的结合亲和力。这些三方相互作用增强了SAT1的可变剪接。这种前体mRNA加工机制可能不限于MALAT1、TDP-43和SAT1。同样,通过与MALAT1 RNA的序列特异性相互作用,切割刺激因子亚基2蛋白对liprin-α3(PPFIA3)前体mRNA外显子16的可变剪接得到增强。我们得出结论,丰富的MALAT1非编码RNA包含模块化的RNA-RNA和RNA-蛋白质结合区域,这些区域有助于处理与神经元功能相关的mRNA转录本。

https://cdn.ncbi.nlm.nih.gov/pmc/blobs/e621/12350098/a7a35f3c6764/gkaf784fig8.jpg
https://cdn.ncbi.nlm.nih.gov/pmc/blobs/e621/12350098/c6405c3a1918/gkaf784figgra1.jpg
https://cdn.ncbi.nlm.nih.gov/pmc/blobs/e621/12350098/ba109ffd71f5/gkaf784fig1.jpg
https://cdn.ncbi.nlm.nih.gov/pmc/blobs/e621/12350098/786c04c60030/gkaf784fig2.jpg
https://cdn.ncbi.nlm.nih.gov/pmc/blobs/e621/12350098/04053447ceef/gkaf784fig3.jpg
https://cdn.ncbi.nlm.nih.gov/pmc/blobs/e621/12350098/c462017604ef/gkaf784fig4.jpg
https://cdn.ncbi.nlm.nih.gov/pmc/blobs/e621/12350098/304bc0b6e969/gkaf784fig5.jpg
https://cdn.ncbi.nlm.nih.gov/pmc/blobs/e621/12350098/9447ef080595/gkaf784fig6.jpg
https://cdn.ncbi.nlm.nih.gov/pmc/blobs/e621/12350098/f70778fe0520/gkaf784fig7.jpg
https://cdn.ncbi.nlm.nih.gov/pmc/blobs/e621/12350098/a7a35f3c6764/gkaf784fig8.jpg
https://cdn.ncbi.nlm.nih.gov/pmc/blobs/e621/12350098/c6405c3a1918/gkaf784figgra1.jpg
https://cdn.ncbi.nlm.nih.gov/pmc/blobs/e621/12350098/ba109ffd71f5/gkaf784fig1.jpg
https://cdn.ncbi.nlm.nih.gov/pmc/blobs/e621/12350098/786c04c60030/gkaf784fig2.jpg
https://cdn.ncbi.nlm.nih.gov/pmc/blobs/e621/12350098/04053447ceef/gkaf784fig3.jpg
https://cdn.ncbi.nlm.nih.gov/pmc/blobs/e621/12350098/c462017604ef/gkaf784fig4.jpg
https://cdn.ncbi.nlm.nih.gov/pmc/blobs/e621/12350098/304bc0b6e969/gkaf784fig5.jpg
https://cdn.ncbi.nlm.nih.gov/pmc/blobs/e621/12350098/9447ef080595/gkaf784fig6.jpg
https://cdn.ncbi.nlm.nih.gov/pmc/blobs/e621/12350098/f70778fe0520/gkaf784fig7.jpg
https://cdn.ncbi.nlm.nih.gov/pmc/blobs/e621/12350098/a7a35f3c6764/gkaf784fig8.jpg

相似文献

1
MALAT1 regulates mRNA processing through sequence dependent RNA-RNA and RNA-protein interactions.MALAT1通过序列依赖性的RNA-RNA和RNA-蛋白质相互作用来调节mRNA加工。
Nucleic Acids Res. 2025 Aug 11;53(15). doi: 10.1093/nar/gkaf784.
2
New mechanistic insights into Prp22-mediated exon ligation and mRNA release.对Prp22介导的外显子连接和mRNA释放的新机制见解。
Nucleic Acids Res. 2025 Aug 27;53(16). doi: 10.1093/nar/gkaf823.
3
The lncRNA inhibits miR-15/16 to enhance cytotoxic T cell activation and memory cell formation.长链非编码 RNA 通过抑制 miR-15/16 来增强细胞毒性 T 细胞的激活和记忆细胞的形成。
Elife. 2023 Dec 21;12:RP87900. doi: 10.7554/eLife.87900.
4
The levels of the long noncoding RNA MALAT1 affect cell viability and modulate TDP-43 binding to mRNA in the nucleus.长链非编码RNA MALAT1的水平影响细胞活力,并调节TDP-43在细胞核中与mRNA的结合。
J Biol Chem. 2025 Mar;301(3):108207. doi: 10.1016/j.jbc.2025.108207. Epub 2025 Jan 19.
5
Nuclear Retention of mRNAs Through Paraspeckle Protein Binding to a Sequence Determinant in 3'UTR.通过旁斑蛋白与3'非翻译区的序列决定簇结合实现mRNA的核内滞留
Int J Mol Sci. 2025 Jul 5;26(13):6488. doi: 10.3390/ijms26136488.
6
Prescription of Controlled Substances: Benefits and Risks管制药品的处方:益处与风险
7
LncRNA MALAT1 Facilitates HIV-1 Replication by Upregulation of CHCHD2 and Downregulation of IFN-I Expression.长链非编码RNA MALAT1通过上调CHCHD2和下调I型干扰素表达促进HIV-1复制。
Mol Cell Proteomics. 2025 May 23;24(7):100997. doi: 10.1016/j.mcpro.2025.100997.
8
promotes malignancy of HBV-related hepatocellular carcinoma by regulating IGF2BP3-mediated nuclear-cytoplasmic shuttling.通过调节IGF2BP3介导的核质穿梭促进乙肝病毒相关肝细胞癌的恶性发展。
Int J Biol Sci. 2025 Jul 28;21(11):4942-4960. doi: 10.7150/ijbs.112133. eCollection 2025.
9
Neuron-selective and activity-dependent splicing of BDNF exon I-IX pre-mRNA.脑源性神经营养因子外显子I-IX前体信使核糖核酸的神经元选择性和活性依赖性剪接
Neurochem Int. 2024 Dec;181:105889. doi: 10.1016/j.neuint.2024.105889. Epub 2024 Oct 23.
10
Mitochondrial sequencing identifies long noncoding RNA features that promote binding to PNPase.线粒体测序鉴定出长非编码 RNA 特征,促进与 PNPase 的结合。
Am J Physiol Cell Physiol. 2024 Aug 1;327(2):C221-C236. doi: 10.1152/ajpcell.00648.2023. Epub 2024 Jun 3.

引用本文的文献

1
The emerging roles of long non-coding RNAs in the nervous system.长链非编码RNA在神经系统中的新作用。
Nat Rev Neurosci. 2025 Sep 5. doi: 10.1038/s41583-025-00960-z.

本文引用的文献

1
The levels of the long noncoding RNA MALAT1 affect cell viability and modulate TDP-43 binding to mRNA in the nucleus.长链非编码RNA MALAT1的水平影响细胞活力,并调节TDP-43在细胞核中与mRNA的结合。
J Biol Chem. 2025 Mar;301(3):108207. doi: 10.1016/j.jbc.2025.108207. Epub 2025 Jan 19.
2
A syndromic neurodevelopmental disorder caused by rare variants in PPFIA3.由 PPFIA3 中的罕见变异引起的综合征性神经发育障碍。
Am J Hum Genet. 2024 Jan 4;111(1):96-118. doi: 10.1016/j.ajhg.2023.12.004.
3
Dissection of protein and RNA regions required for SPEN binding to XIST A-repeat RNA.
解析 SPEN 蛋白与 XIST A 重复 RNA 结合所需的蛋白质和 RNA 区域。
RNA. 2024 Feb 16;30(3):240-255. doi: 10.1261/rna.079713.123.
4
Multiple RNA- and DNA-binding proteins exhibit direct transfer of polynucleotides with implications for target-site search.多种 RNA 和 DNA 结合蛋白表现出多核苷酸的直接转移,这对靶位搜索具有启示意义。
Proc Natl Acad Sci U S A. 2023 Jun 27;120(26):e2220537120. doi: 10.1073/pnas.2220537120. Epub 2023 Jun 20.
5
Alternative splicing in neurodegenerative disease and the promise of RNA therapies.神经退行性疾病中的可变剪接与 RNA 疗法的前景。
Nat Rev Neurosci. 2023 Aug;24(8):457-473. doi: 10.1038/s41583-023-00717-6. Epub 2023 Jun 19.
6
Polyamines in Parkinson's Disease: Balancing Between Neurotoxicity and Neuroprotection.帕金森病中的多胺:神经毒性与神经保护之间的平衡。
Annu Rev Biochem. 2023 Jun 20;92:435-464. doi: 10.1146/annurev-biochem-071322-021330. Epub 2023 May 4.
7
MALAT1 modulates alternative splicing by cooperating with the splicing factors PTBP1 and PSF.MALAT1 通过与剪接因子 PTBP1 和 PSF 合作来调节可变剪接。
Sci Adv. 2022 Dec 23;8(51):eabq7289. doi: 10.1126/sciadv.abq7289.
8
Alternative splicing as a source of phenotypic diversity.可变剪接作为表型多样性的一个来源。
Nat Rev Genet. 2022 Nov;23(11):697-710. doi: 10.1038/s41576-022-00514-4. Epub 2022 Jul 12.
9
Phenylbutyrate modulates polyamine acetylase and ameliorates Snyder-Robinson syndrome in a Drosophila model and patient cells.苯丁酸钠调节多胺乙酰基转移酶,改善果蝇模型和患者细胞中的 Snyder-Robinson 综合征。
JCI Insight. 2022 Jul 8;7(13):e158457. doi: 10.1172/jci.insight.158457.
10
MALAT1 lncRNA and Parkinson's Disease: The role in the Pathophysiology and Significance for Diagnostic and Therapeutic Approaches.MALAT1长链非编码RNA与帕金森病:在病理生理学中的作用及对诊断和治疗方法的意义
Mol Neurobiol. 2022 Sep;59(9):5253-5262. doi: 10.1007/s12035-022-02899-z. Epub 2022 Jun 4.