• 文献检索
  • 文档翻译
  • 深度研究
  • 学术资讯
  • Suppr Zotero 插件Zotero 插件
  • 邀请有礼
  • 套餐&价格
  • 历史记录
应用&插件
Suppr Zotero 插件Zotero 插件浏览器插件Mac 客户端Windows 客户端微信小程序
定价
高级版会员购买积分包购买API积分包
服务
文献检索文档翻译深度研究API 文档MCP 服务
关于我们
关于 Suppr公司介绍联系我们用户协议隐私条款
关注我们

Suppr 超能文献

核心技术专利:CN118964589B侵权必究
粤ICP备2023148730 号-1Suppr @ 2026

文献检索

告别复杂PubMed语法,用中文像聊天一样搜索,搜遍4000万医学文献。AI智能推荐,让科研检索更轻松。

立即免费搜索

文件翻译

保留排版,准确专业,支持PDF/Word/PPT等文件格式,支持 12+语言互译。

免费翻译文档

深度研究

AI帮你快速写综述,25分钟生成高质量综述,智能提取关键信息,辅助科研写作。

立即免费体验

揭示日粮对鸡肉品质的潜在影响:来自代谢组学和分子动力学方法的见解

Unveiling the potential of diets on chicken meat quality: Insights from metabolomics and molecular dynamics approach.

作者信息

Guo Yuwei, Gu Yaling, Yang Lijiu, Aaqil Muhammad, Zhang Feng, Zheng Jingchuan, Zhang Zhen, Huang Xiaolin, Huang Yewei, Wang Ya, Zhao Cunchao

机构信息

College of Food Science and Technology, Yunnan Agricultural University, Kunming 650201, China.

College of Science, Yunnan Agricultural University, Kunming 650201, China.

出版信息

Food Chem X. 2025 Aug 4;29:102858. doi: 10.1016/j.fochx.2025.102858. eCollection 2025 Jul.

DOI:10.1016/j.fochx.2025.102858
PMID:40809716
原文链接:https://pmc.ncbi.nlm.nih.gov/articles/PMC12345346/
Abstract

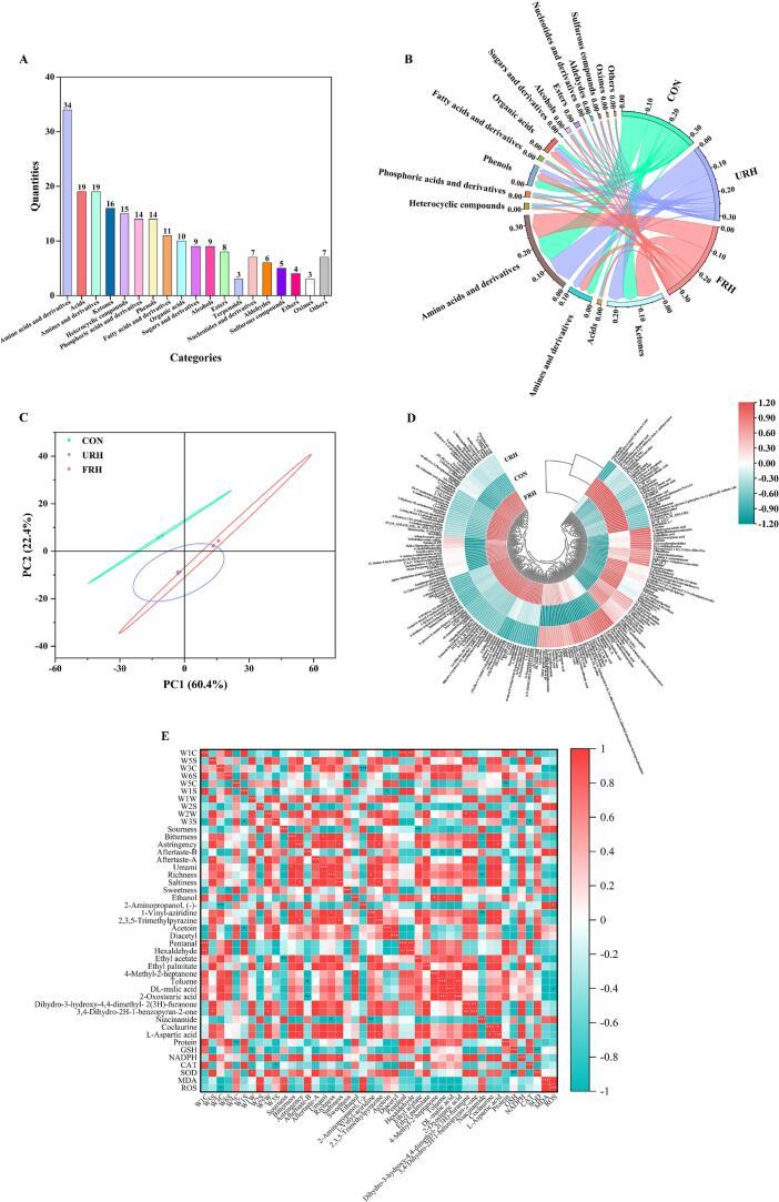
In order to solve the problem of loose meat quality and single flavor level of broiler chicken, the present study was conducted to improve the quality characteristics of chicken by incorporating unfermented (URH) and fermented (FRH) in basal diets. URH supplementation significantly improved meat textural properties, evidenced by increased hardness, gumminess and chewiness. Histomorphological analysis demonstrated denser myofibrillar structures in URH-treated samples, concomitant with elevated immobilized water content and reduced free water fraction, contributing to enhanced tenderness and juiciness. Compared to CON, supplementation of FRH increased volatile organic compounds (48.97 %), notably increasing the content of nitrogen oxides and sulfur-containing compounds, as well as saltiness, umami and richness, with higher alcohol (wine aroma) and ester (fruity) contents. Liquid chromatography-mass spectrometry (LC-MS) detected the coclaurine and L-aspartic acid as molecular mimetic candidates. Molecular simulations revealed stable binding of flavor compounds to myosin without conformational perturbation, primarily mediated by intermolecular interactions with residues Lys273 and Tyr135. These findings highlight the potential of to improve meat quality and flavor and also provide a theoretical framework for innovation in the field of feed.

摘要

为了解决肉鸡肉质松散和风味水平单一的问题,本研究通过在基础日粮中添加未发酵(URH)和发酵(FRH)成分来改善鸡肉的品质特性。添加URH显著改善了肉的质地特性,表现为硬度、胶黏性和咀嚼性增加。组织形态学分析表明,URH处理的样品中肌原纤维结构更致密,同时固定水含量增加,自由水比例降低,有助于提高嫩度和多汁性。与对照组相比,添加FRH增加了挥发性有机化合物(48.97%),显著增加了氮氧化物和含硫化合物的含量,以及咸味、鲜味和丰富度,酒精(葡萄酒香气)和酯(水果香气)含量更高。液相色谱-质谱联用(LC-MS)检测到荷包牡丹碱和L-天冬氨酸作为分子模拟候选物。分子模拟显示,风味化合物与肌球蛋白稳定结合,无构象扰动,主要由与残基Lys273和Tyr135的分子间相互作用介导。这些发现突出了[具体物质未明确,原文此处表述有误]改善肉质和风味的潜力,也为饲料领域的创新提供了理论框架。

https://cdn.ncbi.nlm.nih.gov/pmc/blobs/7d7c/12345346/57a1ac49dc04/gr6.jpg
https://cdn.ncbi.nlm.nih.gov/pmc/blobs/7d7c/12345346/c5cc94cf20a1/gr1.jpg
https://cdn.ncbi.nlm.nih.gov/pmc/blobs/7d7c/12345346/d63f22046667/gr2.jpg
https://cdn.ncbi.nlm.nih.gov/pmc/blobs/7d7c/12345346/d3fbfe41e489/gr3.jpg
https://cdn.ncbi.nlm.nih.gov/pmc/blobs/7d7c/12345346/bbcfbb9deacd/gr4.jpg
https://cdn.ncbi.nlm.nih.gov/pmc/blobs/7d7c/12345346/8b78c7c84223/gr5.jpg
https://cdn.ncbi.nlm.nih.gov/pmc/blobs/7d7c/12345346/57a1ac49dc04/gr6.jpg
https://cdn.ncbi.nlm.nih.gov/pmc/blobs/7d7c/12345346/c5cc94cf20a1/gr1.jpg
https://cdn.ncbi.nlm.nih.gov/pmc/blobs/7d7c/12345346/d63f22046667/gr2.jpg
https://cdn.ncbi.nlm.nih.gov/pmc/blobs/7d7c/12345346/d3fbfe41e489/gr3.jpg
https://cdn.ncbi.nlm.nih.gov/pmc/blobs/7d7c/12345346/bbcfbb9deacd/gr4.jpg
https://cdn.ncbi.nlm.nih.gov/pmc/blobs/7d7c/12345346/8b78c7c84223/gr5.jpg
https://cdn.ncbi.nlm.nih.gov/pmc/blobs/7d7c/12345346/57a1ac49dc04/gr6.jpg

相似文献

1
Unveiling the potential of diets on chicken meat quality: Insights from metabolomics and molecular dynamics approach.揭示日粮对鸡肉品质的潜在影响:来自代谢组学和分子动力学方法的见解
Food Chem X. 2025 Aug 4;29:102858. doi: 10.1016/j.fochx.2025.102858. eCollection 2025 Jul.
2
Exploring the effects of Rumex hanus diets on the flavor and texture of roasted chicken: Insights from metabolomics and sensory analytical approaches.探索酸模叶蓼日粮对烤鸡肉风味和质地的影响:来自代谢组学和感官分析方法的见解。
Poult Sci. 2025 May 12;104(8):105292. doi: 10.1016/j.psj.2025.105292.
3
Enhanced Cassava Flour Quality to Improve the Cassava Bread by Attibutes Yeast Fermentation.通过酵母发酵特性提高木薯粉品质以改善木薯面包
Food Sci Nutr. 2025 Jul 14;13(7):e70581. doi: 10.1002/fsn3.70581. eCollection 2025 Jul.
4
Enhancing skeletal muscle fiber characteristics, intramuscular fat deposition, and fatty acid composition in broilers under heat stress through combined selenomethionine and Bacillus subtilis supplementation in the diet.在日粮中添加硒代蛋氨酸和枯草芽孢杆菌联合改善热应激肉鸡骨骼肌纤维特性、肌内脂肪沉积和脂肪酸组成。
J Anim Sci. 2024 Jan 3;102. doi: 10.1093/jas/skae267.
5
Diammonium phosphate supplementation in low-protein diets enhances growth performance in growing pigs without compromising carcass traits and meat quality.在低蛋白日粮中添加磷酸二铵可提高生长猪的生长性能,且不影响胴体性状和肉质。
J Anim Sci. 2025 Jan 4;103. doi: 10.1093/jas/skaf088.
6
[Analysis of volatile aroma components in tobacco by gas chromatography-mass spectrometry coupled with headspace solid phase microextraction].顶空固相微萃取-气相色谱-质谱联用分析烟草中的挥发性香气成分
Se Pu. 2025 Jul;43(7):793-804. doi: 10.3724/SP.J.1123.2024.10004.
7
Effects of Dietary Supplementation with Fermented Leaves on Growth Performance, Meat Quality, and Sensory Traits in Sanhuang Chicken.日粮添加发酵树叶对三黄鸡生长性能、肉品质和感官特性的影响
Foods. 2025 Jul 21;14(14):2542. doi: 10.3390/foods14142542.
8
Effects of Feed Supplemented with Fermented Pine Needles () on Carcass Quality, Meat Quality, and Antioxidant Capacity of Growing-Finishing Pigs.添加发酵松针()的饲料对生长育肥猪胴体品质、肉质及抗氧化能力的影响
Foods. 2025 Jun 10;14(12):2046. doi: 10.3390/foods14122046.
9
Analysis of the formation mechanism and regulation pathway of oat silage off-flavor based on microbial-metabolite interaction network.基于微生物-代谢物相互作用网络的燕麦青贮饲料异味形成机制及调控途径分析
BMC Microbiol. 2025 Jul 30;25(1):464. doi: 10.1186/s12866-025-04166-2.
10
Exploring the influence of sex and age on the quality and flavor of Huai goat longissimus thoracis et lumborum through transcriptomic and metabolomic analyses.通过转录组学和代谢组学分析探究性别和年龄对淮南麻黄羊背最长肌品质和风味的影响。
BMC Genomics. 2025 Jul 21;26(1):684. doi: 10.1186/s12864-025-11857-7.

本文引用的文献

1
Characterization of aroma differences in Jiangxiangxing Baijiu with varying ethanol concentrations: Emphasis on olfactory threshold changes of aroma compounds.不同乙醇浓度下酱香型白酒香气差异的表征:着重于香气成分嗅觉阈值的变化
Food Chem. 2025 Mar 30;469:142506. doi: 10.1016/j.foodchem.2024.142506. Epub 2024 Dec 18.
2
Structural and gel property changes in chicken myofibrillar protein induced by argon cold plasma-activated water: With a molecular docking perspective.氩气冷等离子体激活水对鸡肉肌原纤维蛋白结构和凝胶性能的影响:从分子对接角度。
Food Res Int. 2024 Dec;197(Pt 1):115271. doi: 10.1016/j.foodres.2024.115271. Epub 2024 Oct 28.
3
Decoding of novel umami peptides from corn fermented powder and its mechanism via multisensory techniques, virtual screening, and molecular simulation approaches.
从玉米发酵粉中解码新型鲜味肽及其通过多感官技术、虚拟筛选和分子模拟方法的机制。
Food Chem. 2025 Jan 15;463(Pt 4):141449. doi: 10.1016/j.foodchem.2024.141449. Epub 2024 Sep 26.
4
Fatty Acids and Volatile Flavor Components of Adipose Tissue from Local Tibetan Sheep in Qinghai with Dietary Supplementation of Palm Kernel Meal (PKM).青海本地藏羊脂肪组织中脂肪酸和挥发性风味成分与添加棕榈仁粕(PKM)日粮的关系
Animals (Basel). 2024 Jul 20;14(14):2113. doi: 10.3390/ani14142113.
5
The Effect of Heat Stress on Sensory Properties of Fresh Oysters: A Comprehensive Study Using E-Nose, E-Tongue, Sensory Evaluation, HS-SPME-GC-MS, LC-MS, and Transcriptomics.热应激对新鲜牡蛎感官特性的影响:使用电子鼻、电子舌、感官评价、顶空固相微萃取-气相色谱-质谱联用、液相色谱-质谱联用和转录组学的综合研究
Foods. 2024 Jun 25;13(13):2004. doi: 10.3390/foods13132004.
6
Insights into flavor formation of braised chicken: Based on E-nose, GC-MS, GC-IMS, and UPLC-Q-Exactive-MS/MS.红烧鸡肉风味形成的见解:基于电子鼻、气相色谱-质谱联用仪、气相色谱-离子迁移谱仪和超高效液相色谱-四极杆-静电场轨道阱质谱联用仪
Food Chem. 2024 Aug 1;448:138972. doi: 10.1016/j.foodchem.2024.138972. Epub 2024 Mar 11.
7
Unravelling the interaction between -SOH and myofibrillar protein based on spectroscopy and molecular dynamics simulation.基于光谱学和分子动力学模拟揭示-SOH与肌原纤维蛋白之间的相互作用
Food Chem X. 2023 Nov 8;20:100986. doi: 10.1016/j.fochx.2023.100986. eCollection 2023 Dec 30.
8
Effects of lactic acid bacteria-derived fermented feed on the taste and quality of duck meat.乳酸菌发酵饲料对鸭肉风味和品质的影响。
Food Res Int. 2023 Dec;174(Pt 2):113679. doi: 10.1016/j.foodres.2023.113679. Epub 2023 Nov 5.
9
The effect of broad bean diet on structure, flavor and taste of fresh grass carp: A comprehensive study using E-nose, E-tongue, TPA, HS-SPME-GC-MS and LC-MS.蚕豆日粮对草鱼结构、风味和口感的影响:采用电子鼻、电子舌、质构分析、HS-SPME-GC-MS 和 LC-MS 的综合研究
Food Chem. 2024 Mar 15;436:137690. doi: 10.1016/j.foodchem.2023.137690. Epub 2023 Oct 10.
10
Exploring the interaction between myofibrillar proteins and pyrazine compounds: Based on molecular docking, molecular dynamics simulation, and multi-spectroscopy techniques.探讨肌原纤维蛋白与吡嗪类化合物的相互作用:基于分子对接、分子动力学模拟和多光谱技术。
Int J Biol Macromol. 2023 Dec 31;253(Pt 2):126844. doi: 10.1016/j.ijbiomac.2023.126844. Epub 2023 Sep 11.