• 文献检索
  • 文档翻译
  • 深度研究
  • 学术资讯
  • Suppr Zotero 插件Zotero 插件
  • 邀请有礼
  • 套餐&价格
  • 历史记录
应用&插件
Suppr Zotero 插件Zotero 插件浏览器插件Mac 客户端Windows 客户端微信小程序
定价
高级版会员购买积分包购买API积分包
服务
文献检索文档翻译深度研究API 文档MCP 服务
关于我们
关于 Suppr公司介绍联系我们用户协议隐私条款
关注我们

Suppr 超能文献

核心技术专利:CN118964589B侵权必究
粤ICP备2023148730 号-1Suppr @ 2026

文献检索

告别复杂PubMed语法,用中文像聊天一样搜索,搜遍4000万医学文献。AI智能推荐,让科研检索更轻松。

立即免费搜索

文件翻译

保留排版,准确专业,支持PDF/Word/PPT等文件格式,支持 12+语言互译。

免费翻译文档

深度研究

AI帮你快速写综述,25分钟生成高质量综述,智能提取关键信息,辅助科研写作。

立即免费体验

琥珀酸脱氢酶亚基A(SDHA)介导的小胶质细胞胞外陷阱形成参与脑缺血再灌注损伤

Succinate Dehydrogenase Subunit A (SDHA) Mediated Microglia Extracellular Traps Formation Participating in Cerebral Ischemic Reperfusion Injury.

作者信息

Zhao Lili, Li Tao, Dang Meijuan, Li Ye, Lu Jialiang, Lu Ziwei, Chen Zhiyang, Huang Qiao, Chen Yujie, Yang Yang, Feng Yuxuan, Wang Xiaoya, Jian Yating, Wang Heying, Guo Yingying, Zhang Lei, Jiang Yu, Fan Songhua, Wu Shengxi, Fan Hong, Kuang Fang, Zhang Guilian

机构信息

Department of Neurology, the Second Affiliated Hospital of Xi'an Jiaotong University, Xi'an, Shaanxi, 710004, China.

Department of Neurobiology, School of Basic Medicine, Fourth Military Medical University, Xi'an, Shaanxi, 710032, China.

出版信息

Adv Sci (Weinh). 2025 Sep;12(35):e11873. doi: 10.1002/advs.202411873. Epub 2025 Aug 20.

DOI:10.1002/advs.202411873
PMID:40832885
原文链接:https://pmc.ncbi.nlm.nih.gov/articles/PMC12463099/
Abstract

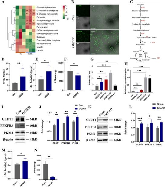
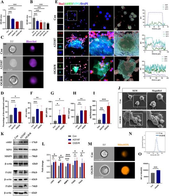
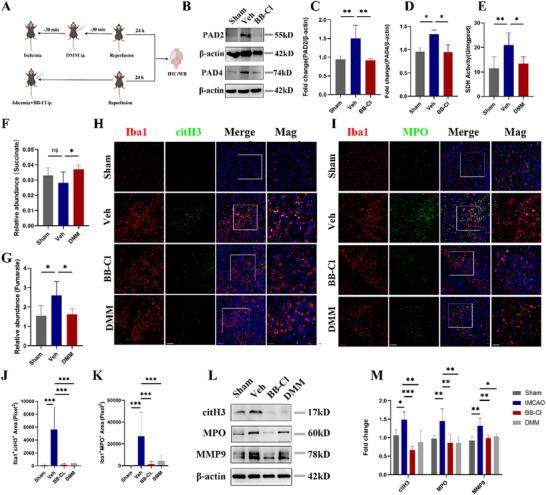
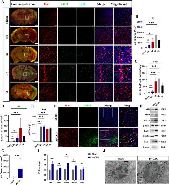
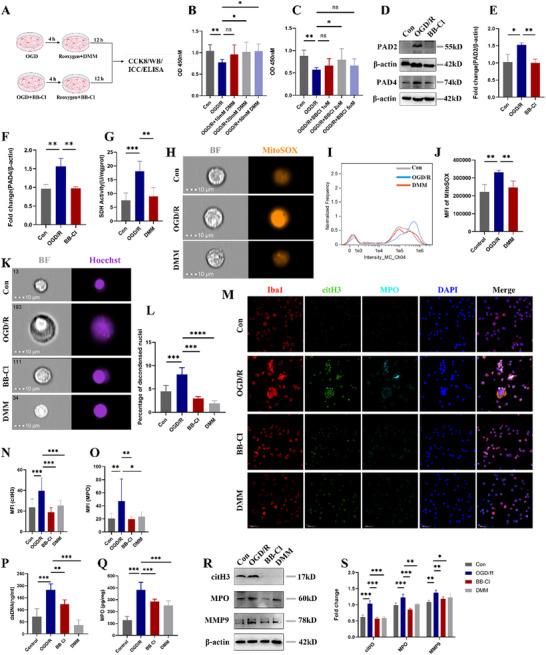
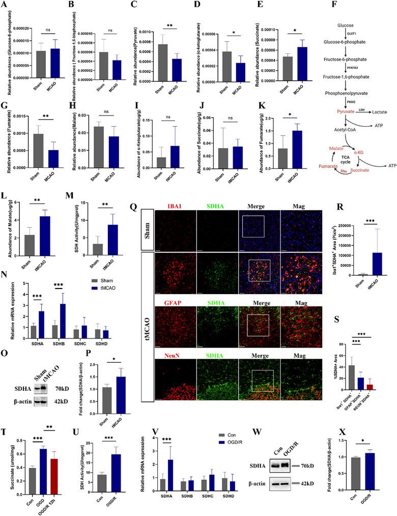
Ischemia reperfusion (I/R) injury associated with recanalization therapy in acute ischemic stroke (AIS) exacerbates the initial brain damage. However, it remains a clinical challenge due to limited understanding of the underlying mechanisms of I/R injury. This study aims to investigate the mechanism of succinate dehydrogenase (SDH)-mediated succinate oxidation in microglia extracellular traps (MiETs) formation and neuronal injury after cerebra I/R injury. The results show that microglia are the main cell type producing extracellular traps (ETs) at 24 h at cerebral parenchyma after cerebral I/R. Additionally, oxygen glucose deprivation/re-oxygenation (OGD/R) could induce MiETs formation and increased level of mitochondrial reactive oxygen species (mtROS). Microglia switches toward glycolysis with enhanced SDH activity and upregulated expression of SDH subunit A (SDHA) during MiETosis. Dimethyl malonate (DMM), a competitive SDH inhibitor, could reduce MiETosis by inhibiting succinate oxidation and mtROS production during reperfusion. Furthermore, DMM is found to alleviate neuronal injury after OGD/R exposure and neurological behavior disorders after cerebral I/R, and the effect is similar to MiETosis inhibitor BB-Cl amidine. These findings reveal a novel functional state of microglia and the role of succinate oxidation in MiETosis after cerebral I/R and provide a novel potential target for the treatment of AIS.

摘要

急性缺血性卒中(AIS)再通治疗相关的缺血再灌注(I/R)损伤会加重初始脑损伤。然而,由于对I/R损伤潜在机制的了解有限,它仍然是一个临床挑战。本研究旨在探讨琥珀酸脱氢酶(SDH)介导的琥珀酸氧化在脑I/R损伤后小胶质细胞胞外陷阱(MiETs)形成和神经元损伤中的机制。结果表明,小胶质细胞是脑I/R后24小时脑实质中产生胞外陷阱(ETs)的主要细胞类型。此外,氧糖剥夺/复氧(OGD/R)可诱导MiETs形成并增加线粒体活性氧(mtROS)水平。在MiETosis过程中,小胶质细胞向糖酵解转变,SDH活性增强,SDH亚基A(SDHA)表达上调。竞争性SDH抑制剂丙二酸二甲酯(DMM)可通过抑制再灌注期间的琥珀酸氧化和mtROS产生来减少MiETosis。此外,发现DMM可减轻OGD/R暴露后的神经元损伤和脑I/R后的神经行为障碍,其效果与MiETosis抑制剂BB-Cl脒类似。这些发现揭示了小胶质细胞的一种新功能状态以及琥珀酸氧化在脑I/R后MiETosis中的作用,并为AIS的治疗提供了一个新的潜在靶点。

https://cdn.ncbi.nlm.nih.gov/pmc/blobs/40a5/12463099/c658a0b4f323/ADVS-12-e11873-g008.jpg
https://cdn.ncbi.nlm.nih.gov/pmc/blobs/40a5/12463099/f040ae06f416/ADVS-12-e11873-g007.jpg
https://cdn.ncbi.nlm.nih.gov/pmc/blobs/40a5/12463099/8cdac99b3a15/ADVS-12-e11873-g004.jpg
https://cdn.ncbi.nlm.nih.gov/pmc/blobs/40a5/12463099/f54a183c5fb7/ADVS-12-e11873-g005.jpg
https://cdn.ncbi.nlm.nih.gov/pmc/blobs/40a5/12463099/d170d165c88f/ADVS-12-e11873-g009.jpg
https://cdn.ncbi.nlm.nih.gov/pmc/blobs/40a5/12463099/dbf80eb9f0d4/ADVS-12-e11873-g001.jpg
https://cdn.ncbi.nlm.nih.gov/pmc/blobs/40a5/12463099/c70d13b62b50/ADVS-12-e11873-g002.jpg
https://cdn.ncbi.nlm.nih.gov/pmc/blobs/40a5/12463099/dbaec4e57c83/ADVS-12-e11873-g003.jpg
https://cdn.ncbi.nlm.nih.gov/pmc/blobs/40a5/12463099/c658a0b4f323/ADVS-12-e11873-g008.jpg
https://cdn.ncbi.nlm.nih.gov/pmc/blobs/40a5/12463099/f040ae06f416/ADVS-12-e11873-g007.jpg
https://cdn.ncbi.nlm.nih.gov/pmc/blobs/40a5/12463099/8cdac99b3a15/ADVS-12-e11873-g004.jpg
https://cdn.ncbi.nlm.nih.gov/pmc/blobs/40a5/12463099/f54a183c5fb7/ADVS-12-e11873-g005.jpg
https://cdn.ncbi.nlm.nih.gov/pmc/blobs/40a5/12463099/d170d165c88f/ADVS-12-e11873-g009.jpg
https://cdn.ncbi.nlm.nih.gov/pmc/blobs/40a5/12463099/dbf80eb9f0d4/ADVS-12-e11873-g001.jpg
https://cdn.ncbi.nlm.nih.gov/pmc/blobs/40a5/12463099/c70d13b62b50/ADVS-12-e11873-g002.jpg
https://cdn.ncbi.nlm.nih.gov/pmc/blobs/40a5/12463099/dbaec4e57c83/ADVS-12-e11873-g003.jpg
https://cdn.ncbi.nlm.nih.gov/pmc/blobs/40a5/12463099/c658a0b4f323/ADVS-12-e11873-g008.jpg

相似文献

1
Succinate Dehydrogenase Subunit A (SDHA) Mediated Microglia Extracellular Traps Formation Participating in Cerebral Ischemic Reperfusion Injury.琥珀酸脱氢酶亚基A(SDHA)介导的小胶质细胞胞外陷阱形成参与脑缺血再灌注损伤
Adv Sci (Weinh). 2025 Sep;12(35):e11873. doi: 10.1002/advs.202411873. Epub 2025 Aug 20.
2
TIGAR reduces neuronal ferroptosis by inhibiting succinate dehydrogenase activity in cerebral ischemia.TIGAR 通过抑制脑缺血中的琥珀酸脱氢酶活性来减少神经元铁死亡。
Free Radic Biol Med. 2024 Apr;216:89-105. doi: 10.1016/j.freeradbiomed.2024.03.011. Epub 2024 Mar 15.
3
Downregulation of Nogo-B ameliorates cerebral ischemia/reperfusion injury in mice through regulating microglia polarization via TLR4/NF-kappaB pathway.下调 Nogo-B 通过 TLR4/NF-κB 通路调控小胶质细胞极化改善小鼠脑缺血/再灌注损伤。
Neurochem Int. 2023 Jul;167:105553. doi: 10.1016/j.neuint.2023.105553. Epub 2023 May 23.
4
The Role of HINT3 in Myocardial Ischemia-Reperfusion Injury in Male Mice: Mechanisms Involving SDHA and its Acetylation.HINT3在雄性小鼠心肌缺血再灌注损伤中的作用:涉及SDHA及其乙酰化的机制
Adv Sci (Weinh). 2025 Sep;12(33):e03109. doi: 10.1002/advs.202503109. Epub 2025 Aug 4.
5
Remote Ischemic Postconditioning Improve Cerebral Ischemia-Reperfusion Injury Induced Cognitive Dysfunction through Suppressing Mitochondrial Apoptosis in Hippocampus via TK/BK/B2R-Mediated PI3K/AKT.远程缺血后处理通过TK/BK/B2R介导的PI3K/AKT抑制海马体中的线粒体凋亡,改善脑缺血再灌注损伤所致的认知功能障碍。
Mol Neurobiol. 2025 Apr 14. doi: 10.1007/s12035-025-04864-y.
6
Integrin CD11b Alleviates Cerebral Ischemia/Reperfusion Injury via a Mechanism Involving Microglia/Macrophage Polarization.整合素CD11b通过涉及小胶质细胞/巨噬细胞极化的机制减轻脑缺血/再灌注损伤。
J Mol Neurosci. 2025 Sep 20;75(4):120. doi: 10.1007/s12031-025-02414-8.
7
Transcranial direct current stimulation enhances the protective effect of isoflurane preconditioning on cerebral ischemia/reperfusion injury: A new mechanism associated with the nuclear protein Akirin2.经颅直流电刺激增强异氟醚预处理对脑缺血/再灌注损伤的保护作用:与核蛋白Akirin2 相关的新机制。
CNS Neurosci Ther. 2024 Sep;30(9):e70033. doi: 10.1111/cns.70033.
8
RHBDF2 governs microglial neuroinflammation during cerebral ischemia-reperfusion injury and is positively regulated by the m6A reader YTHDF1.RHBDF2在脑缺血再灌注损伤期间调控小胶质细胞神经炎症,并受到m6A阅读蛋白YTHDF1的正向调节。
Mol Med. 2025 Sep 2;31(1):284. doi: 10.1186/s10020-025-01326-y.
9
Dimethyl malonate preserves brain and neurobehavioral phenotype following neonatal hypoxia-ischemia by inhibiting FTH1-mediated ferritinophagy.丙二酸二甲酯通过抑制FTH1介导的铁蛋白自噬,在新生儿缺氧缺血后保护脑和神经行为表型。
Redox Biol. 2025 Jul 29;86:103792. doi: 10.1016/j.redox.2025.103792.
10
Ginsenoside Rg1 mitigates cerebral ischaemia/reperfusion injury in mice by inhibiting autophagy through activation of mTOR signalling.人参皂苷 Rg1 通过激活 mTOR 信号通路抑制自噬减轻小鼠脑缺血/再灌注损伤。
Acta Pharmacol Sin. 2024 Dec;45(12):2474-2486. doi: 10.1038/s41401-024-01334-4. Epub 2024 Jun 27.

本文引用的文献

1
Calpain-1 weakens the nuclear envelope and promotes the release of neutrophil extracellular traps.钙蛋白酶-1削弱核膜并促进中性粒细胞细胞外陷阱的释放。
Cell Commun Signal. 2024 Sep 9;22(1):435. doi: 10.1186/s12964-024-01785-6.
2
Anti-ferroptosis exosomes engineered for targeting M2 microglia to improve neurological function in ischemic stroke.靶向 M2 小胶质细胞的抗铁死亡外泌体工程改善缺血性脑卒中的神经功能。
J Nanobiotechnology. 2024 May 27;22(1):291. doi: 10.1186/s12951-024-02560-y.
3
Research progress on mechanisms of ischemic stroke: Regulatory pathways involving Microglia.
缺血性脑卒中机制的研究进展:涉及小胶质细胞的调控途径。
Neurochem Int. 2024 Jan;172:105656. doi: 10.1016/j.neuint.2023.105656. Epub 2023 Dec 9.
4
Dimethyl malonate preserves renal and mitochondrial functions following ischemia-reperfusion via inhibition of succinate dehydrogenase.丙二酸二甲酯通过抑制琥珀酸脱氢酶来保护缺血再灌注后的肾和线粒体功能。
Redox Biol. 2024 Feb;69:102984. doi: 10.1016/j.redox.2023.102984. Epub 2023 Dec 5.
5
PPM1K mediates metabolic disorder of branched-chain amino acid and regulates cerebral ischemia-reperfusion injury by activating ferroptosis in neurons.PPM1K 通过激活神经元中的铁死亡来介导支链氨基酸代谢紊乱,并调节脑缺血再灌注损伤。
Cell Death Dis. 2023 Sep 26;14(9):634. doi: 10.1038/s41419-023-06135-x.
6
Preventing mitochondrial reverse electron transport as a strategy for cardioprotection.预防线粒体逆向电子传递作为一种心脏保护策略。
Basic Res Cardiol. 2023 Aug 28;118(1):34. doi: 10.1007/s00395-023-01002-4.
7
PFKFB3 promotes sepsis-induced acute lung injury by enhancing NET formation by CXCR4 neutrophils.PFKFB3 通过增强 CXCR4 中性粒细胞的 NET 形成促进脓毒症诱导的急性肺损伤。
Int Immunopharmacol. 2023 Oct;123:110737. doi: 10.1016/j.intimp.2023.110737. Epub 2023 Aug 3.
8
A key role for platelet GPVI in neutrophil recruitment, migration, and NETosis in the early stages of acute lung injury.血小板 GPVI 在急性肺损伤早期中性粒细胞募集、迁移和 NETosis 中起关键作用。
Blood. 2023 Oct 26;142(17):1463-1477. doi: 10.1182/blood.2023019940.
9
STING mediates microglial pyroptosis via interaction with NLRP3 in cerebral ischaemic stroke.STING 通过与 NLRP3 相互作用介导脑缺血性中风中小胶质细胞的细胞焦亡。
Stroke Vasc Neurol. 2024 Apr 30;9(2):153-164. doi: 10.1136/svn-2023-002320.
10
Reverse Electron Transport at Mitochondrial Complex I in Ischemic Stroke, Aging, and Age-Related Diseases.缺血性中风、衰老及年龄相关性疾病中线粒体复合体I的逆向电子传递
Antioxidants (Basel). 2023 Apr 6;12(4):895. doi: 10.3390/antiox12040895.